что это за глюк и как с ним бороться?

Автор
Сообщение
На сайте c 14.04.2017
Сообщений: 25
Самара

На сайте c 12.02.2017
Сообщений: 181
Занят на проекте
Пробовали загрузить UI стандартный?
На сайте c 14.04.2017
Сообщений: 25
Самара
Цитата TimNik:
Пробовали загрузить UI стандартный?

это как?

На сайте c 08.01.2018
Сообщений: 78

выберете другое расположение окон в Layout

На сайте c 14.04.2017
Сообщений: 25
Самара
Цитата deshem:
Layout

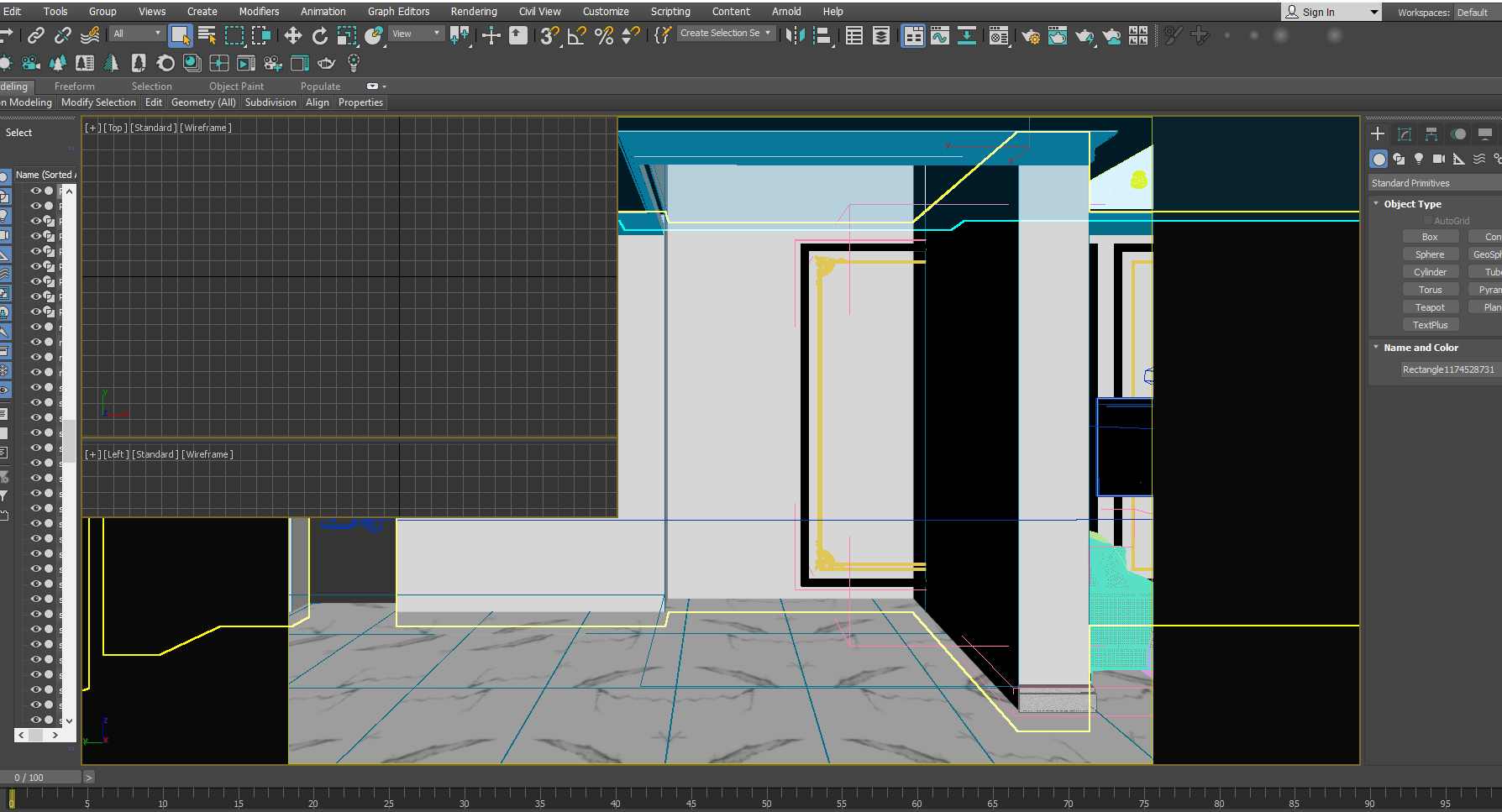
Это не помогает, всё равно прямоугольник сверху

На сайте c 09.01.2009
Сообщений: 2980
Москва

А это только в этой сцене?

Может попробовать в настройках поменять драйвер, например на OpenGL?

На сайте c 13.03.2012
Сообщений: 1382
Монитор 4 К?
На сайте c 09.09.2013
Сообщений: 104
Баку
Это происходит,когда пересохраняешь из более новой версии макса в более старую,исправить не получилось,единственный вариант,откройте новую(пустую) сцену и мерджните весь файл в нее
На сайте c 28.03.2013
Сообщений: 387
какой макс, 18?
На сайте c 09.09.2013
Сообщений: 104
Баку
Да,именно в 18 у меня так происходит)Когда пересохраняю
На сайте c 20.02.2016
Сообщений: 265
Киев
Цитата Davy:
Это происходит,когда пересохраняешь из более новой версии макса в более старую,исправить не получилось,единственный вариант,откройте новую(пустую) сцену и мерджните весь файл в нее

Подтверждаю

На сайте c 27.03.2015
Сообщений: 497
Вологда
сервис пак накатить и всё открываться нормально будет
Читают эту тему: