DWG чертёж не отображается при импорте в 3ds Max

Автор
Сообщение
На сайте c 28.11.2007
Сообщений: 554

Суть проблемы:

1. Чертёж экспортируется из ArchiCAD в DWG со стандартными настройками (как и много-много лет подряд до этого);

2. При импорте в 3ds Max используются стандартные настройки (как и много-много лет подряд до этого);

- На скриншотах видно, что элементы в сцене присутствуют и даже отображаются их размеры, но самих элементов как бы и нет...

- При изминении настроек импорта, видно корявый чертёж и экструдированные элементы окон и дверного проёма, хотя в Арчике на 3D вкладке всё нормально.

- Повторю, что ранее делалось всё ровно также и в Максе я получал чертёж из сплайнов в режиме "Топ".

- Единицы измерения в Арчике и Максе - миллиметры.

- Как уже писал выше, всё делается ровно так, как делалось всегда, а теперь я даже не пойму в какой проге проблема - в Максе или в Арчике???

P.S. Я грешу на то, что недавно переустанавливал Винду и эту операцию я делаю первый раз после переустановки. Поэтому не исключаю возможности того, что где-то что-то сбилось в настройках или Archicad 27 5003 или 3ds Max 2025.2. Перед тем как создать тему, реально перечитал всё, что можно, включая ChatGPT, Cloud, Gemini и других умных товарищей...

На сайте c 21.08.2013
Сообщений: 3815
Не резиновая
Есть прекрасное расширение для перевода модели в 3Ds max, называется Din3D. Можно попросить у iToo. Но если нужно сохранить правильно чертеж, то вот видео .
На сайте c 26.09.2006
Сообщений: 5322
Белокаменная
Цитата Azazelo:
P.S. Я грешу на то, что недавно переустанавливал Винду и эту операцию я делаю первый раз после переустановки. Поэтому не исключаю возможности того, что где-то что-то сбилось в настройках или Archicad 27 5003 или 3ds Max 2025.2. Перед тем как создать тему, реально перечитал всё, что можно, включая ChatGPT, Cloud, Gemini и других умных товарищей...

Может действительно проблема в том что слетели настройки конвертера.

Попробуй открыть старый проект Archicad, который ты нормально конвертировал, и экспортни настройки конвертера(транслятора), а потом в текущем проекте импортируй их.

На сайте c 06.02.2012
Сообщений: 951
Калининград
По хорошему DWG нужно открыть в Автокаде и пересохранить, бывает такой глюк.
На сайте c 28.11.2007
Сообщений: 554

Цитата sagava:
Попробуй открыть старый проект Archicad, который ты нормально конвертировал, и экспортни настройки конвертера(транслятора), а потом в текущем проекте импортируй их.

Пока удалось только выяснить, что проблема не в Арчике, а в Максе. Достал архивы со старыми проектами, в которых были dwg файлы планов. При импорте или merge в Макс, получается та же лабуда... Но учитывая, что эти файлы ранее без проблем открывались в Максе до переустановки Винды, значит проблема во вновь установленном Максе. Я даже создал по-быстрому в Арчике план и сохранив его в dwg, открыл в CorelDraw. Всё отлично открылось, что лишний раз подтвердило проблему Макса...  Но как же не хочется его заново переустанавливать, со всеми плагами и скриптами smiley-crazy.gif

Цитата Bestviz:
Но если нужно сохранить правильно чертеж, то вот видео .

Спасибо, но там нечего "правильно" сохранять. Это всегда делалось в пару щелчков и всегда без проблем. Методом научного тыка, стало понятно, что проблема не в Ачике, а в Максе, но как эту проблему исправить без переустановки Макса - неясно.

Цитата Motocat:
По хорошему DWG нужно открыть в Автокаде и пересохранить, бывает такой глюк.

Учитывая, что я никогда не пользовался Автокадом, то для меня это уже слишком тернистый путь. Путь настоящих мазохистов...

На сайте c 04.09.2008
Сообщений: 14773
Уфа
Azazelo, пересохраните из корела в аи или двг
На сайте c 28.11.2007
Сообщений: 554

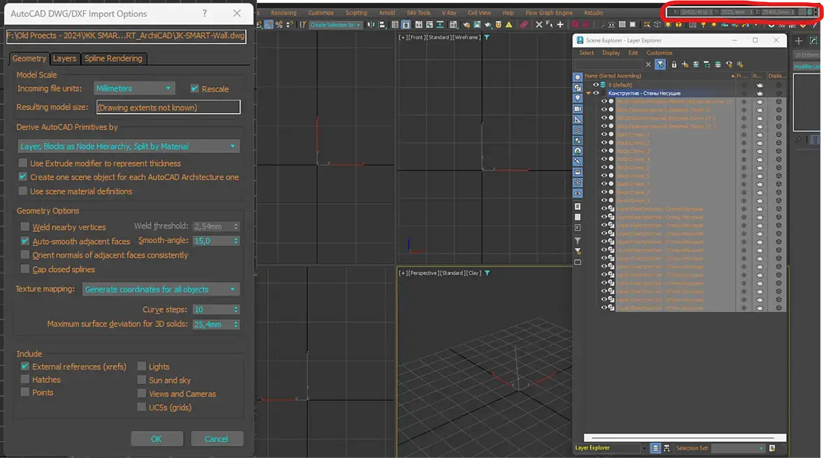
Твою дивизию... Наконец-то разобрался smiley-sad.gif  Вся эта проблема планетарного масштаба, оказалась всего-навсего сбившимися настройками, этого грёбанного фильтра:

На сайте c 21.08.2013
Сообщений: 3815
Не резиновая
Цитата Azazelo:
Твою дивизию...

Уже хотел посоветовать, накатить последнее обновление на макс...

На сайте c 28.11.2012
Сообщений: 775
Moscow
Цитата Azazelo:

Это квартира в 40-футовом контейнере? smiley-biggrin.gif

На сайте c 19.02.2011
Сообщений: 4107
Москва

Ага, а это новый элитный ЖК "Парковые луга"

На сайте c 28.11.2007
Сообщений: 554

Цитата Bestviz:
Уже хотел посоветовать, накатить последнее обновление на макс...

Я как раз и накатил сверху повторно 2025.2, но всё осталось как прежде. И тогда я начал колупать вглубь smiley-biggrin.gif

Цитата Viento:
Это квартира в 40-футовом контейнере?

Смарт-квартира для студента.

На сайте c 21.08.2013
Сообщений: 3815
Не резиновая
Цитата Azazelo:
Смарт-квартира для студента.

Сейчас такие под сдачу в апартаментах.

На сайте c 26.07.2008
Сообщений: 4033
Москва
Цитата Azazelo:

Твою дивизию... Наконец-то разобрался smiley-sad.gif  Вся эта проблема планетарного масштаба, оказалась всего-навсего сбившимися настройками, этого грёбанного фильтра:

этот фильтр уже дает всем прикурить, не первый раз вижу с ним проблемы

На сайте c 16.10.2006
Сообщений: 1774
Цитата Uraken:
этот фильтр уже дает всем прикурить, не первый раз вижу с ним проблемы

лишние инструменты всегда усложняют жизнь)))

у меня  отображение и хайд слпайнов, геометрии, камер, лайтов и пр. на хоткеях висит - быстро и удобно, никаких лишних телодвижений, да и при любых подобного рода проблемах уже на рефлексе пробиваешь хоткеи на отображение и скрытие категорий

На сайте c 16.04.2019
Сообщений: 1
Saint-Petersburg
Цитата Azazelo:

Твою дивизию... Наконец-то разобрался smiley-sad.gif  Вся эта проблема планетарного масштаба, оказалась всего-навсего сбившимися настройками, этого грёбанного фильтра:

Такая же проблема, но этот метод не помог( Все еще не видно план(

Если у кого еще будут советы - буду рад, иначе лишусь работы smiley-wacko.gif

На сайте c 29.10.2022
Сообщений: 1

Долго искала решение проблемы, мне помогла комбинация Shift+S, может быть кому-то будет полезно)

На сайте c 03.08.2017
Сообщений: 312

еще помогает при импорте выбирать не AutoCAD Drawing в максе, а Legacy AutoCad

Читают эту тему: