Глючит вирей клиппер, не пойму, что делать!

Автор
Сообщение
На сайте c 15.06.2019
Сообщений: 220

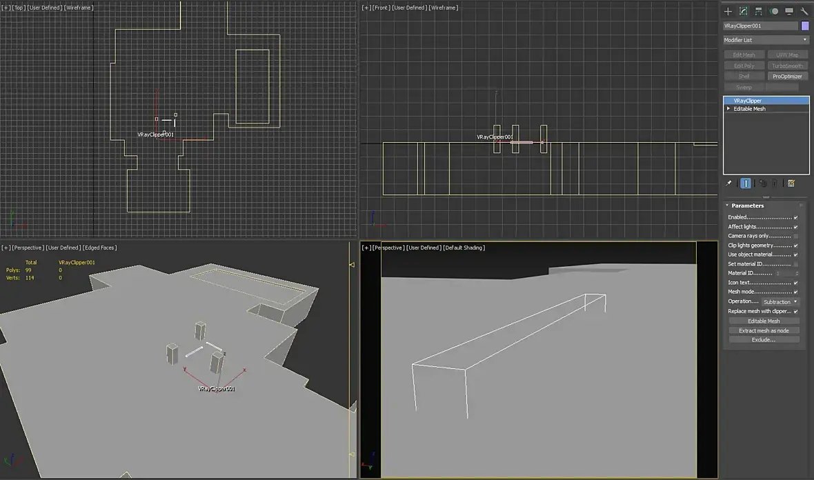
День добрый! Бывало такое у кого-нибудь? В режиме меша жестко глючит клиппер. Вот простая сцена - скрин вьюпорта и рендер, видно, что некоторые полигоны не рендерит. Когда просто 1 бокс в сцене, все норм. А как только несколько пересекающихся объектов где-то добавляется, клиппер глючит. В гугле не могу найти, в чем дело, можно это вылечить? Вирей 4.30.02, макс 2018.4 x64

Читают эту тему: