Импорт модели из Архикада, сшивка стен для chamfer

Автор
Сообщение
На сайте c 02.11.2011
Сообщений: 12
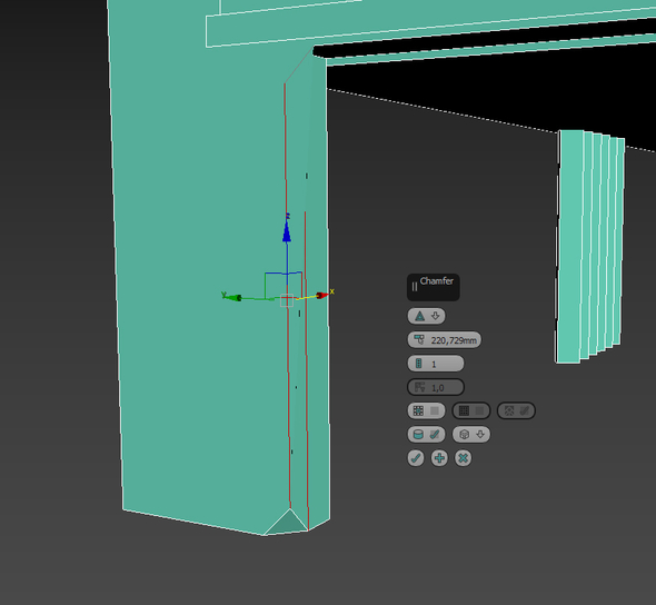
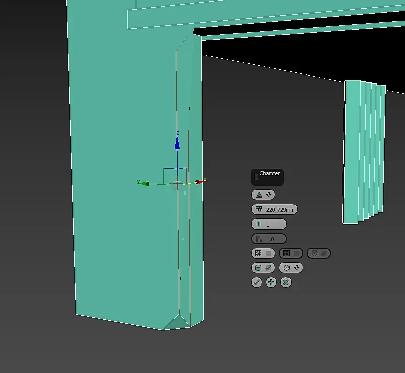
Подскажите пожалуйста, кто знает, как в импортированной модели из Архикада в 3д Максе можно сделать слияние рёбер у стен так, чтоб можно было без проблем редактировать их как обыкновенный box (чтоб была возможность сделать chamfer, например)? Т.к. сейчас например, у любой стены на углу вместо одного ребра - 2 отдельных. Если использовать просто bridge или что-то ещё по двум выделенным рёбрам, модель криво сливается.
На сайте c 15.11.2007
Сообщений: 561
Казань.
Выделить все точки модели и слить вельд.
На сайте c 02.11.2011
Сообщений: 12
Цитата olegen:
Выделить все точки модели и слить вельд.

В том то и дело, что при такой операции все точки геометрии в кашу превращаются

На сайте c 28.02.2017
Сообщений: 2977
Omsk
Там поди каждая стена отдельным замкнутым объектом. Нужно дополнительные лупы резать, удалять полики в местах соединения стен, потом только велдить... Как будто проще и быстрее с нуля коробку поднять, чтобы точно без артефактов и сюрпризов.
На сайте c 26.09.2006
Сообщений: 5356
Белокаменная
Многое зависит от настроек при импорте из Archicad.
На сайте c 02.11.2011
Сообщений: 12
Цитата sagava:
Многое зависит от настроек при импорте из Archicad.

А с какими настройками можно экспортировать модель так, чтобы она сразу была с единым контуром?

На сайте c 20.07.2017
Сообщений: 25
Через Boolean попробуйте объединить
На сайте c 02.11.2011
Сообщений: 12
Цитата DroNWin:
Через Boolean попробуйте объединить

Чего-то со всеми возможными комбинациями результат тот же(

На сайте c 04.09.2008
Сообщений: 15102
Уфа
попробуйте импортировать  в двг
На сайте c 26.09.2006
Сообщений: 5356
Белокаменная

Вот 2 файла  https://yadi.sk/d/U_p_ZQx2FNdI1w 

001 с такими настройками

002 с таким

На сайте c 02.11.2011
Сообщений: 12

Цитата Nightt:
попробуйте импортировать  в двг

Так в двг же будут только линии, а не объём

Цитата sagava:

Вот 2 файла  https://yadi.sk/d/U_p_ZQx2FNdI1w  

001 с такими настройками

002 с таким

Не, тот же результат(

На сайте c 26.09.2006
Сообщений: 5356
Белокаменная
Цитата sader-fil:
Не, тот же результат(

в 002 точки уже соеденины.

Там присмотритесь к окнам, если они вам нужны архикадовские.

На сайте c 21.08.2013
Сообщений: 4027
Не резиновая
Есть отличное средство экспорта из Archicad - Din3D , в 3Ds MAX. У ItooHelper оно есть. Din3D сохраняет геометрию, светильники  материалы. Переносит модель по многим критериям - материалы, геометрия, названия объектов... Сохраняет еденицы измерения.
На сайте c 04.09.2008
Сообщений: 15102
Уфа
sader-fil, если сохранять из перспективы то объем
На сайте c 02.11.2011
Сообщений: 12

Цитата sagava:
Цитата sader-fil:
Не, тот же результат(

в 002 точки уже соеденины.

Там присмотритесь к окнам, если они вам нужны архикадовские.

Алилуйя! Вы оказались правы, спасибо вам большое, помогли!)

Цитата Nightt:
sader-fil, если сохранять из перспективы то объем

Вы тоже оказались правы, тоже работает со сшитыми объёмами. Спасибо огромное!

Цитата Bestviz:
Есть отличное средство экспорта из Archicad - Din3D , в 3Ds MAX. У ItooHelper оно есть. Din3D сохраняет геометрию, светильники  материалы. Переносит модель по многим критериям - материалы, геометрия, названия объектов... Сохраняет еденицы измерения.

Спасибо, также буду иметь ввиду, но в целом с задачей справился стандартными средствами.

На сайте c 15.11.2007
Сообщений: 561
Казань.
Цитата sader-fil:
Цитата olegen:
Выделить все точки модели и слить вельд.

В том то и дело, что при такой операции все точки геометрии в кашу превращаются

Так у вельда есть параметр регулируемый расстояние на котором точки сливаются.Ну и ресетнуть не забыть модель из архикада.

На сайте c 02.11.2011
Сообщений: 12
Цитата olegen:
Цитата sader-fil:
Цитата olegen:
Выделить все точки модели и слить вельд.

В том то и дело, что при такой операции все точки геометрии в кашу превращаются

Так у вельда есть параметр регулируемый расстояние на котором точки сливаются.Ну и ресетнуть не забыть модель из архикада.

Правда обнаружилась другая проблема, почему-то одни грани нормально подвергаются chamfer, а другие криво(

Читают эту тему: