Magic cabinet generator 2 (Скрипт для создания мебели)

Автор
Сообщение
На сайте c 26.07.2008
Сообщений: 4176
Москва
Цитата Elv1z:
По поводу большого количества вкладок

самый большой минус для меня (и причина, по которой я не буду пользоваться скриптом) - это отсутствие графического интерфейса, подсказок, что сейчас будет настраиваться. Я готов даже на большое окно скрипта, я могу его на второй монитор поставить, но в текущем виде в UI может разобраться только сам автор, или нужно полностью все варианты прощелкать возможные

На сайте c 13.12.2017
Сообщений: 30
Цитата Uraken:
Цитата Elv1z:
По поводу большого количества вкладок

самый большой минус для меня (и причина, по которой я не буду пользоваться скриптом) - это отсутствие графического интерфейса, подсказок, что сейчас будет настраиваться. Я готов даже на большое окно скрипта, я могу его на второй монитор поставить, но в текущем виде в UI может разобраться только сам автор, или нужно полностью все варианты прощелкать возможные

Покажите хороший пример (по вашему мнению), как должен выглядеть интерфейс скрипт, чтобы быть удобным. Возможно у меня какие-то не правильные понятия по юзабилити и можно правда сделать гораздо удобнее. Я только за.

На сайте c 26.07.2008
Сообщений: 4176
Москва
Цитата Elv1z:
чтобы быть удобным

нужны хотя бы картинки для типов ручек или вида фрезеровки

На сайте c 13.12.2017
Сообщений: 30
Цитата Uraken:
Цитата Elv1z:
чтобы быть удобным

нужны хотя бы картинки для типов ручек или вида фрезеровки

И у ручек и у фасадов есть внизу кнопка "Open library", которая открывает библиотеку фасадов/ручек, как раз для того что бы разглядеть под каким номером какая ручка / фасад. Сделано так потому что стандартными методами макскрипта невозможно сделать выпадающий список с картинками, а выводить все сразу (учитывая что количество их будет увеличиваться) считаю не очень удачным решением.

На сайте c 26.07.2008
Сообщений: 4176
Москва
Цитата Elv1z:
Цитата Uraken:
Цитата Elv1z:
чтобы быть удобным

нужны хотя бы картинки для типов ручек или вида фрезеровки

И у ручек и у фасадов есть внизу кнопка "Open library", которая открывает библиотеку фасадов/ручек, как раз для того что бы разглядеть под каким номером какая ручка / фасад. Сделано так потому что стандартными методами макскрипта невозможно сделать выпадающий список с картинками, а выводить все сразу (учитывая что количество их будет увеличиваться) считаю не очень удачным решением.

ну ок, если будет очередной шкаф (которые мы массово отрисовываем в архикаде) - то проверю, насколько это удобнее. Еще из проблем, которые я не понял как решить - это большие зазоры во внутреннем заполнении и только один тип, и общие швы и тип фаски для всего шкафа. Например, у нас обычно это под 45 градусов и без зазоров

На сайте c 16.10.2006
Сообщений: 1816
Цитата Uraken:
Цитата Elv1z:
По поводу большого количества вкладок

самый большой минус для меня (и причина, по которой я не буду пользоваться скриптом) - это отсутствие графического интерфейса, подсказок, что сейчас будет настраиваться. Я готов даже на большое окно скрипта, я могу его на второй монитор поставить, но в текущем виде в UI может разобраться только сам автор, или нужно полностью все варианты прощелкать возможные

 в SmartCamraView как раз иконками сделано, в итоге нихера непонятно, надо мышку наводить и смотреть подсказки, всё компактно, но неудобно. Тут всё вполне компактно и понятно. Я с первой версии сижу, может привык, но тот же SmartCamraView вызывает отторжение. Если удастся как то доработать UI - тоже буду только рад, но тут главное не испортить. Хотя про иконки для ручек поддержу..

А так - плаг имбовый, автор молодец! Не универсальный, но на 80% закрывает  вопрос.

На сайте c 13.12.2017
Сообщений: 30

ну ок, если будет очередной шкаф (которые мы массово отрисовываем в архикаде) - то проверю, насколько это удобнее. Еще из проблем, которые я не понял как решить - это большие зазоры во внутреннем заполнении и только один тип, и общие швы и тип фаски для всего шкафа. Например, у нас обычно это под 45 градусов и без зазоров

Фаска и зазоры (gap) настраиваются во вкладке "Advanced settings". 
По поводу такого размещения под 45 градусов, идея хорошая, сделаю возможность так размещать. Спасибо.

 в SmartCamraView как раз иконками сделано, в итоге нихера непонятно, надо мышку наводить и смотреть подсказки, всё компактно, но неудобно. Тут всё вполне компактно и понятно. Я с первой версии сижу, может привык, но тот же SmartCamraView вызывает отторжение. Если удастся как то доработать UI - тоже буду только рад, но тут главное не испортить. Хотя про иконки для ручек поддержу..

А так - плаг имбовый, автор молодец! Не универсальный, но на 80% закрывает  вопрос.

Спасибо за отзыв. Я вот не могу пока придумать, как грамотно реализовать иконки ручек, если появятся какие-то идеи, то предлагайте...

На сайте c 26.07.2008
Сообщений: 4176
Москва

Цитата D-d_Man:
SmartCamraView

ну как сказать. Я много пользуюсь скриптом и интуитивно запомнил нужные иконки, очень четко и без ошибок определяются. Можно придумать с помошью ИИ микроиконки и дать возможность переключать интерфейс на них

Цитата Elv1z:
Фаска и зазоры (gap) настраиваются во вкладке "Advanced settings"

Правильно ли я понимаю, что это глобальное значение для всех частей шкафа?

На сайте c 16.10.2006
Сообщений: 1816
Цитата Uraken:

Цитата D-d_Man:
SmartCamraView

ну как сказать. Я много пользуюсь скриптом и интуитивно запомнил нужные иконки, очень четко и без ошибок определяются. Можно придумать с помошью ИИ микроиконки и дать возможность переключать интерфейс на них

Цитата Elv1z:
Фаска и зазоры (gap) настраиваются во вкладке "Advanced settings"

Правильно ли я понимаю, что это глобальное значение для всех частей шкафа?

Вот только если много лет пользоваться,  но если человек сходу не сможет разобраться то он и пользоваться не будет,

А по второму вопросу - да зазоры глобальные (кроме дверей, насколько я помню), и это плохо, надеюсь автор потом разделит зазоры поэлементно регулировать

На сайте c 29.05.2015
Сообщений: 1399
Москва
Цитата D-d_Man:
разделит зазоры

У дверей точно зазоры есть отдельные)

На сайте c 13.12.2017
Сообщений: 30

А по второму вопросу - да зазоры глобальные (кроме дверей, насколько я помню), и это плохо, надеюсь автор потом разделит зазоры поэлементно регулировать

А куда Вы хотите еще отдельные зазоры? 

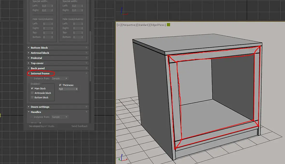
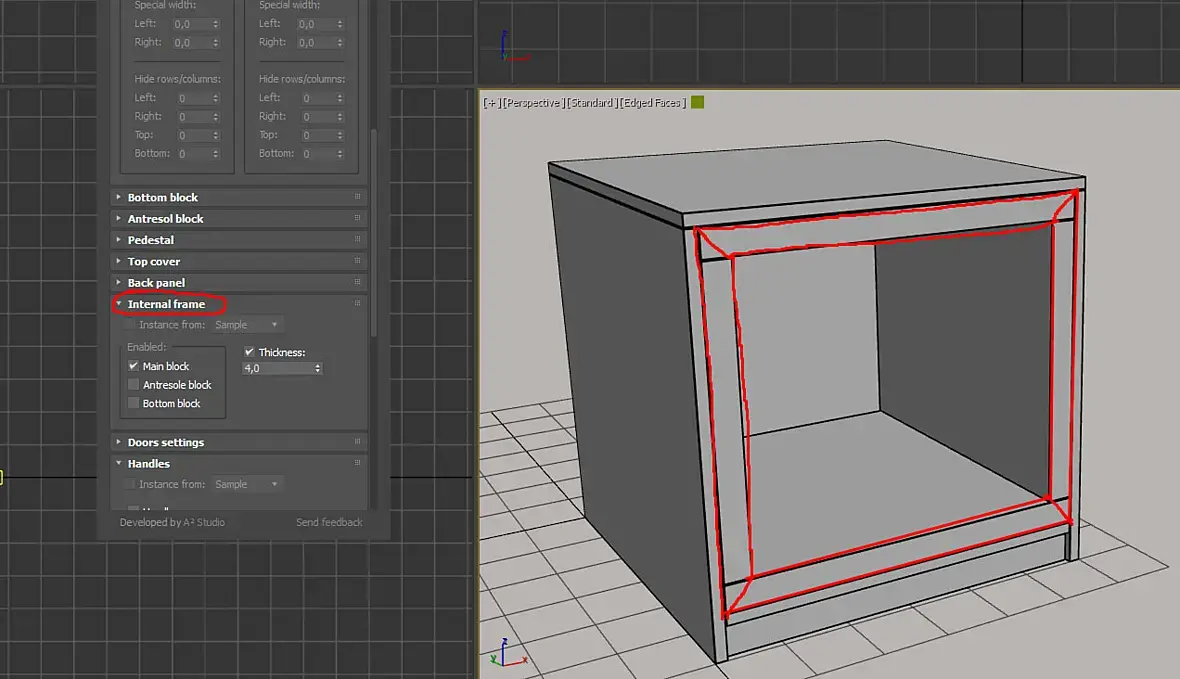
В Iternal frame вот планирую в будущем добавить.

На сайте c 16.10.2006
Сообщений: 1816
Цитата Elv1z:

А по второму вопросу - да зазоры глобальные (кроме дверей, насколько я помню), и это плохо, надеюсь автор потом разделит зазоры поэлементно регулировать

А куда Вы хотите еще отдельные зазоры? 

В Iternal frame вот планирую в будущем добавить.

отдельно щели для полок ( чтобы подсветка через щели не попадала под полку)

для фальшпанелей

Но это всё ерунда, можно вообще без щелей))) раньше как то жили без них

На самом деле не хватает ерунды, надо чтобы была возможность делать антресоли и пьедесталы со своими корпусами и их регулировками, по сути это один вертикальный блок, но часто приходится делать их разными материалами и тут только ручной труд включается,  нативное решение было бы удобно.

На сайте c 26.07.2008
Сообщений: 4176
Москва
Цитата Elv1z:
под 45 градусов

если будет для внутренней рамы, то надо бы отдельно и для каркаса. Очень много шкафов и полок со стыком под 45 бывает в работе. Но это просто мысли к расширению функционала

На сайте c 13.12.2017
Сообщений: 30

Цитата D-d_Man:
надо чтобы была возможность делать антресоли и пьедесталы со своими корпусами и их регулировками

Ну получается это просто два отдельных шкафа, мы обсуждали это как то в чате. По сути это нужно делать систему аналогичную модулям, но по вертикали. Пока больше склоняюсь к тому, что такого не будет.

Цитата Uraken:
если будет для внутренней рамы, то надо бы отдельно и для каркаса

Да, такое в планах есть

На сайте c 22.09.2015
Сообщений: 92
Ukraine
Цитата Elv1z:

Цитата D-d_Man:
надо чтобы была возможность делать антресоли и пьедесталы со своими корпусами и их регулировками

Ну получается это просто два отдельных шкафа, мы обсуждали это как то в чате. По сути это нужно делать систему аналогичную модулям, но по вертикали. Пока больше склоняюсь к тому, что такого не будет.

Цитата Uraken:
если будет для внутренней рамы, то надо бы отдельно и для каркаса

Да, такое в планах есть

+1 за функцию по 45 градусов (если возможно для всех фасадов)!

Читают эту тему: