Модель на привью черной дымкой

Автор
Сообщение
На сайте c 19.10.2018
Сообщений: 2

  Модель Pro на привью выглядит так, кто нибудь с таким сталкивался, как исправить?

На сайте c 14.05.2016
Сообщений: 13
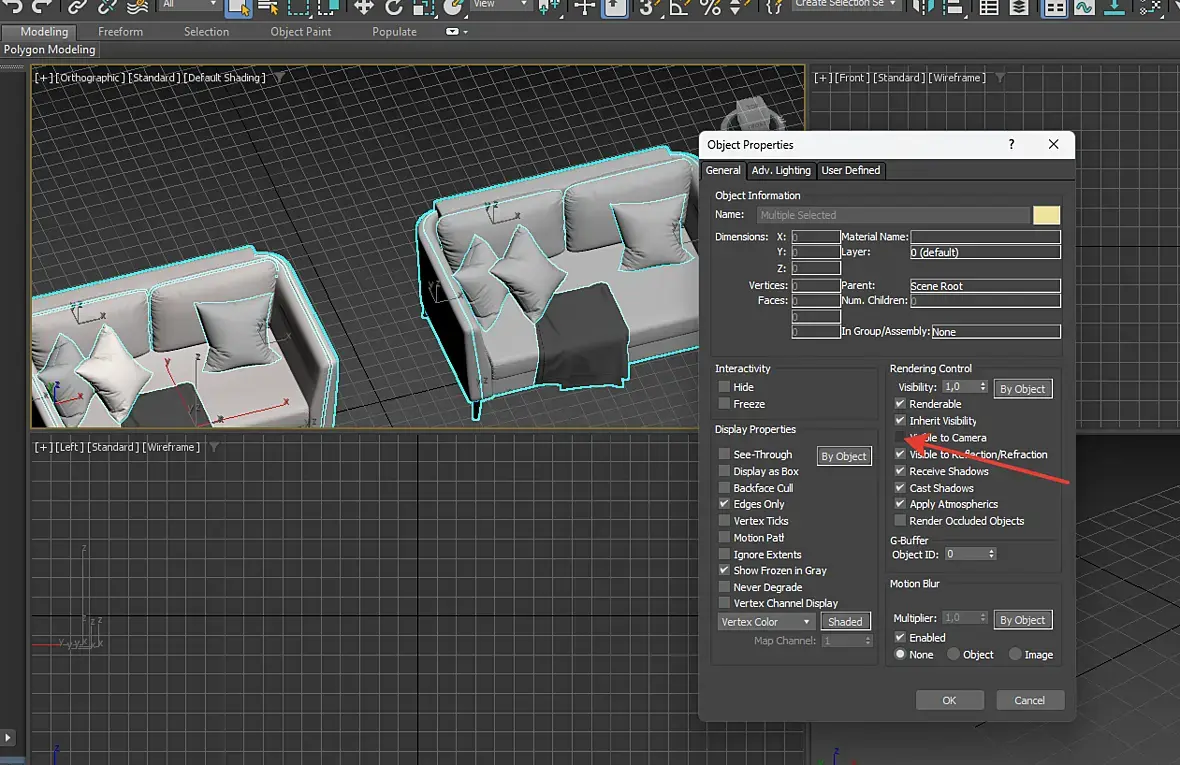
Слетела галочка 

На сайте c 08.02.2009
Сообщений: 755
Чебоксары

Похоже выключена галочка 
Либо в свойствах объекта, либо в свойствах слоя

На сайте c 19.10.2018
Сообщений: 2
ГуД!
Читают эту тему: