Помогите, как смоделить такую сетку

Автор
Сообщение
На сайте c 02.07.2015
Сообщений: 4

Вроде легко, но как, мне в голову не приходит

На сайте c 05.06.2017
Сообщений: 7

На сайте c 02.07.2015
Сообщений: 4
Спасибо большое, только я умею пользоваться только 3д максом
На сайте c 05.06.2017
Сообщений: 7
Цитата tkate_me:
Спасибо большое, только я умею пользоваться только 3д максом

Принцип тот же

На сайте c 14.06.2012
Сообщений: 16828
Москва
Цитата Crafter_Vol:
Принцип тот же

Ага, берёшь и делаешь.

На сайте c 04.09.2011
Сообщений: 48

В дисплейс карту нойса 

На сайте c 11.10.2019
Сообщений: 100
Цитата tkate_me:

Вроде легко, но как, мне в голову не приходит

Как вариант, замоделить саму сетку классическим способом (ручками по фото) и согнуть вокруг колонны skinwrap

Ручками я бы сделала один треугольнык - полигон, нужные оставила, в остальных ребра превратила в лайны 

Можно катом нарезать на цилиндре, потом вершины нужные вытащить наружу за пределы изначального цилиндра. Короче говоря. тоже ручками, просто иначе. Чтобы полегче было, надо посчитать читаемые вертикали и задать соответствующее число граней у цилиндра. Наверно около 6-8 судя по фото

На сайте c 05.06.2017
Сообщений: 7

Немного руками или ProOptimizer-om пофиксить

На сайте c 27.02.2010
Сообщений: 3664
Херсон,Украина

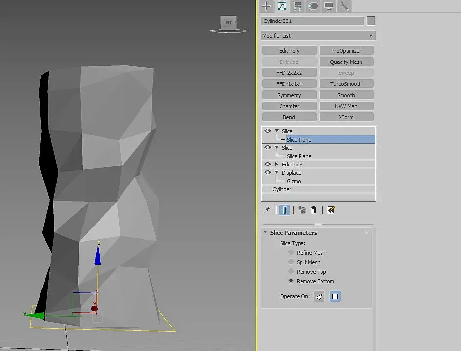
Начать с цилиндра.

Перевести в Поли (очистить группы сглаживания).

Рандомно сколлапсить вершины по вкусу и чуть подвигать их:

В верхней проекции выровнять все точки по кругу плюс-минус.

Выделить все грани.

Create Shape From Selection (Linear).

Через Break и Weld разбить и соединить нужные вертексы, где они "рагульно дружат".

Дальше свиток Rendering у Сплайна: галки на Enable In Renderer и Enable In Viewport.

И форму и толщину задать.

На сайте c 06.01.2014
Сообщений: 254
Цитата tkate_me:

Вроде легко, но как, мне в голову не приходит

Напишу пока в теории. Будет время сделаю, покажу на скриншотах

1. Если хочешь  повторить рисунок орнамента, лучше сделать это руками. Смоделить часть и сделать паттерн, подвигать точки, повторить рисунок каркаса размножить его,  свелдить точки , скрутить в цилиндр с помощью модификатора Бенд м так же свелдить точки на краях стыка.

1.1 Либо попробуй скинварп вместо бенда. 

2. Выбрать нужные  полигоны и с помощью команды инсет сделать ребра каркаса. После завершения дать команду шел для толщины. 

3. Разделить материалы по ID

Это будет более точное попадание

На сайте c 25.05.2015
Сообщений: 1115
крск

 

На сайте c 21.07.2017
Сообщений: 237
Беларусь
ViTcore, похвастался? алгоритм работы как-то не очень понятен)
На сайте c 25.05.2015
Сообщений: 1115
крск
Цитата klivren:
ViTcore, алгоритм работы как-то не очень понятен)

nurbs surface-delaunay/bend 360 deg

копи референс1 - lattice - struts only

копи референс2 -  tyselect -random/delete mesh/mesh select/MaterialByElement - random

автор заявляет, что умеет пользоваться максом, значит разберётся

На сайте c 16.03.2016
Сообщений: 2151
Москва

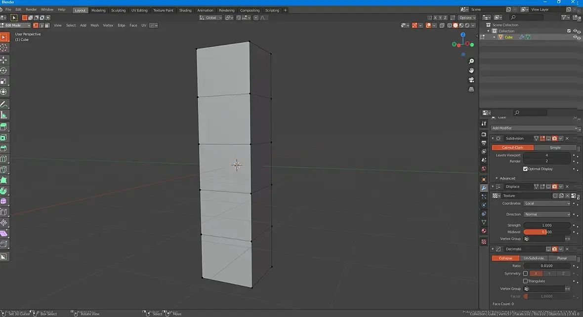
Чё тут мудрить-то? Плейн- EditPoly- Generate topology - Subdivide - Бенд

На сайте c 02.07.2015
Сообщений: 4

Цитата ViTcore:

 

Спасибо огромное

Цитата alexss.1974:

В дисплейс карту нойса 

Спасибо!

Цитата dontpiter:

Чё тут мудрить-то? Плейн- EditPoly- Generate topology - Subdivide - Бенд

спасибо!

Цитата ViTcore:

 

тут только такое есть

На сайте c 14.06.2012
Сообщений: 16828
Москва

Без нурбов в 3 хода:

На сайте c 02.07.2015
Сообщений: 4
Цитата Yehat:

Без нурбов в 3 хода:

Спасибо большое, сделала!)

На сайте c 21.07.2017
Сообщений: 237
Беларусь
Цитата Yehat:

Без нурбов в 3 хода:

и даже без tyflow? скукота) 

На сайте c 18.08.2008
Сообщений: 258
Sochi
Цитата klivren:
Цитата Yehat:

Без нурбов в 3 хода:

и даже без tyflow? скукота) 

Ахаха, а ещё лучше нойзом жахнуть, а потом ретополгию в блендере, и в майку modify -> polygon edge to curve  оттуда в блендер, а там уже и бригада с галоперидолом подъедет

Читают эту тему: