Помогите пожалуйста с моделированием!

Автор
Сообщение
На сайте c 29.05.2015
Сообщений: 40
г. Обнинск

Помогите пожалуйста!

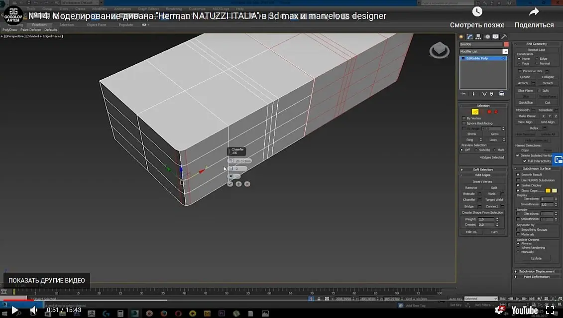
Как мне создать такую сетку для моделирования?

подскажите алгоритм. что сначала, что потом?

На сайте c 14.01.2012
Сообщений: 122
г. Санкт-Петербург

Подождите, но это же прямо скрин из видео как сделать такую сетку, разве нет?

Сначала, определенно box, потом, например, connect, потом cut и двигать вертексы, примерно так.

На сайте c 19.02.2011
Сообщений: 4137
Москва

Опять, и откуда вы лезете... ореховые курсы? Что значит как создать такую сетку? Какую такую? Вот прям именно такую? А что с другой у вас проблем нет? Вы можете хоть какую-то сетку сделать? Вы что-то умеете делать в edit poly или только box и cylinder можете создать? Если не умеете, то посмотрите базовые уроки по моделированию. Если умеете, то где конкретно затык? Что не выходит?

Цитата 3d-andrew:
но это же прямо скрин из видео как сделать такую сетку, разве нет

Блин, не заметеил. Ну это тогда вообще за гранью. Может человеку понравилось видео на ютубе, а он не знает что такое 3ds max? Тогда надо на autodesk.com

На сайте c 09.04.2018
Сообщений: 329
Пенза

Видосы Гоголова нужно замедлять в 2-3 раза и тогда можно понять  все, что он делает и как он это делает. 

Если вы смотрите видео, как сделать диван, а моделирование начинается с плейна или бокса и до финалки, тогда я вообще не понимаю какой алгоритм действий вам еще нужен. 

Сам лично многое подтянул из его видеороликов, некоторые даже по 2 раза смотрел, чтобы понять что к чему. 

На сайте c 29.05.2015
Сообщений: 40
г. Обнинск

Уважаемые!

Благодарю. я замедляю. это правда видео Гоголова. )))

итак , вот по кадрам:

мне непонятно, как сделать круги эти. видно, что они из ромбов получаются.

но как? пробовала chamfer вертекса, но это всё не то. ((

затык на этих кругах.

и ещё: как делать так, чтобы зеркалились действия, которые произвожу с одной точкой.

Цитата AG.edits:

Видосы Гоголова нужно замедлять в 2-3 раза и тогда можно понять  все, что он делает и как он это делает. 

Если вы смотрите видео, как сделать диван, а моделирование начинается с плейна или бокса и до финалки, тогда я вообще не понимаю какой алгоритм действий вам еще нужен. 

Сам лично многое подтянул из его видеороликов, некоторые даже по 2 раза смотрел, чтобы понять что к чему. 

может быть, если правильно замедлить, то там всё видно будет?

как тога замедлять? может я не знаю как замедлить правильно?

вот ссылка

https://yandex.ru/video/preview/?filmId=11827057731456110778& ;noreask=1&parent-reqid=1581663686256857-532289722075732271300067-vla1-0366&path=wizard&text=%D0%BC%D0%BE%D0%B4%D0%B5%D0%BB%D0%B8%D1%80%D0%BE%D0%B2%D0%B0%D0%BD%D0%B8%D0%B5+%D0%B4%D0%B8%D0%B2%D0%B0%D0%BD%D0%B0

другие сетки у меня получаются. я не понимаю, как сделать эти "круги".

На сайте c 09.04.2018
Сообщений: 329
Пенза
Цитата Екатеринатенякова:
мне непонятно, как сделать круги эти. видно, что они из ромбов получаются.

Вам проще будет cut'ом их нарисовать

Цитата Екатеринатенякова:
и ещё: как делать так, чтобы зеркалились действия, которые произвожу с одной точкой.

это объект, который скопирован с инстансом. 

Не зацикливайтесь на данном видео, посмотрите по больше, тогда и придет понимание. Он не везде вырезает из видеороликов такие моменты.  

На сайте c 19.02.2011
Сообщений: 4137
Москва
Найдите видео без ускорений. Их очень много
На сайте c 14.01.2012
Сообщений: 122
г. Санкт-Петербург
Цитата Екатеринатенякова:
но как? пробовала chamfer вертекса, но это всё не то. (( затык на этих кругах.

попробуйте extrude вертекса и будет вам счастье (возможно)

а вообще, он там много делает руками. Сначала чамфер (экструд, по вкусу) вертексов или ребер, потом удаляете ненужные ребра (бэкспейсом), двигаете вершины как надо. Ну, и еще может он использует какой-нибудь rappa tools, чтобы делать n-гоны круглыми в один клик, кто ж его знает.

На сайте c 14.04.2015
Сообщений: 560
Краснодар
На сайте c 29.05.2015
Сообщений: 40
г. Обнинск

Спасибо! Огромное!

буду пробовать! )

На сайте c 18.04.2019
Сообщений: 127
Харьков
Все гораздо проще , он создал цилинр и опустил его под место где ему нужна окружность , потом перешел в режим top (T) , нажал режим вайрфрейм (f3) и при помощи инструмента cut  нарезал ребра на своем диване , а дабы получился именно круг , то он двигал точки согласно форме нижнего цилиндра ( который оранжевым цветом) .А вообще вам рановато смотреть гоголова , вы сейчас этими видео больше запутаетесь , нежели что-то разберете.Посмотрите какие-то видео по полимоделированию под смуз(сабдив) для чайников . Посмотрите что такое geopoly , regularize .
На сайте c 10.06.2011
Сообщений: 250
Санкт-Петербург
Цитата Екатеринатенякова:
как делать так, чтобы зеркалились действия, которые произвожу с одной точкой.

Модификатор Symmetry.

Кстати, вам дали ссылку на канал Arrimus 3D - там ОЧЕНЬ много полезного по моделированию.

На сайте c 29.05.2015
Сообщений: 40
г. Обнинск

Благодарю вас !

Столько полезного вы мне подсказали! )))

Читают эту тему: