3D Модели
Доступы и подписка
Галерея
Работа
Форум
Блоги
Искать в разделе
Модели
Галерея
Работа
Форум
Блоги
Люди
Регистрация
Войти
Форум
3D Studio MAX
В избранное
В избранном
Проблема с созданием перил (Railing)
Автор
Сообщение
Вставить имя в ответ
Перейти в профиль
thebrianbest
Активность: 1
На сайте c 13.08.2021
Сообщений: 23
Санкт-Петербург
31.10.2022 15:44
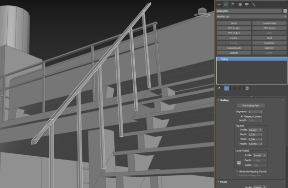
Почему-то один конец перила перекручивается. В чём может быть проблема?
Читают эту тему:
Последнее на форуме
Сборка пк, прошу оценки
8 лет в профессии - выгорел
3DStat V1.3| Статистика продаж для 3ddd
Позитивное 1000+
Зацените мое музло.
Обсуждение вакансий.
V-Ray 7
Предложения по улучшению сайта
Рендер-ферма K3D (9 мощных пк Ryzen 5950x, 96гб ram)
Видеокарта
Заказы
Из массивной экстерьерной летней сцены сделать зимнюю
визуализация виллы в тропиках (инт+экст) - 13 кадров
модель барельефа с животными
Пересохранить 3д модель в 16 версию макса
3D-моделирование строительных элементов КЖИ в формате GLB по чертежам
Вакансии
Ведущий дизайнер интерьера
Exteryer dizayn va loyixachi kerak
3D-визуализатор
Агент по поиску клиентов (3D-визуализация) — 30% с каждого заказа
Ищу 3D специалиста в агентство. [Low Poly / Roblox]
Резюме
3D визуализация интерьера / экстерьера
Чертежник Archicad
Дизайнер-визуализатор интерьеров
3Д Визуализация (Интерьер)
Визуализатор
Наверх