Проблема в наложении маски в Substance Painter

Автор
Сообщение
На сайте c 07.10.2014
Сообщений: 89
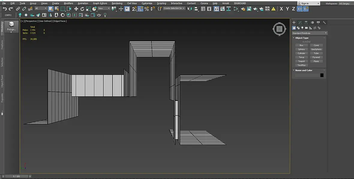
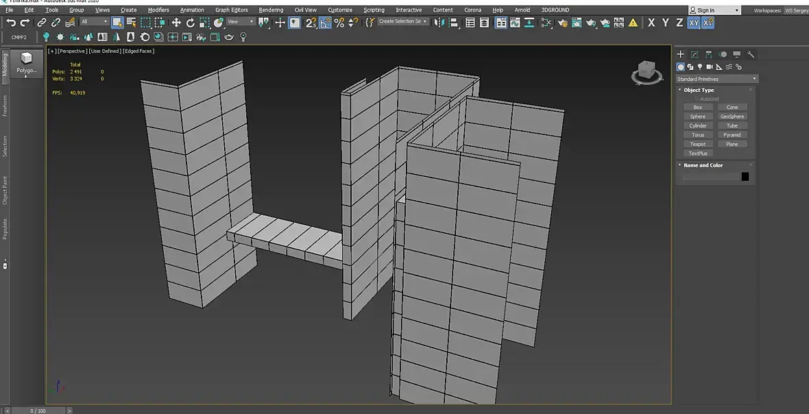
Привет. Пытаюсь наложить маску на объект, но при наложении dirt ложится неравномерно и исходит от одного угла, и распространяется уже по всему объекту. В чем может быть проблема?

На сайте c 18.09.2016
Сообщений: 2633
Украина, Запорожье




Дата выдачи:
06.08.2024 17:58:08


Пожизненный бан

покажи как АО запеклось на модели

и саму модель тоже покажи

На сайте c 07.10.2014
Сообщений: 89

Цитата AlanSesarskiy:
покажи как АО запеклось на модели и саму модель тоже покажи

На сайте c 18.09.2016
Сообщений: 2633
Украина, Запорожье




Дата выдачи:
06.08.2024 17:58:08


Пожизненный бан
а попробуйте с масштабом в генераторе поиграться
На сайте c 07.10.2014
Сообщений: 89
Цитата AlanSesarskiy:
а попробуйте с масштабом в генераторе поиграться

Почему-то, меняется только плитки слева и небольшой кусок у правой стороны, другой стены. Если будут клоузапы, то мб проще по отдельным частям загнать, чтобы качество текстур было дучше?

На сайте c 18.09.2016
Сообщений: 2633
Украина, Запорожье




Дата выдачи:
06.08.2024 17:58:08


Пожизненный бан

ну ка трипланар включите и попробуйте опять сделать маску

Цитата Jese:
то мб проще по отдельным частям загнать, чтобы качество текстур было дучше?

думаете 4к текстур не хватит? Ну если уж прям клоуз клоуз апы то загоните на пару юдимов

а что по развертке вообще ? Она есть?

На сайте c 07.10.2014
Сообщений: 89

Цитата AlanSesarskiy:
ну ка трипланар включите и попробуйте опять сделать маску

Тоже самое происходит. Развертка есть.

AlanSesarskiy проблема в карте АО, если ее убрать, то текстура ложится равномерно.

По какой причине АО может запекаться криво?

Читают эту тему: