Проблемы с DWG

Автор
Сообщение
На сайте c 14.02.2019
Сообщений: 24
Ukraine
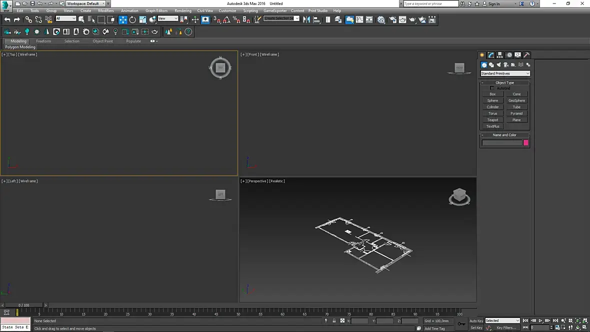
После подгрузки чертежа DWG в рабочее пространство макса, просто отключат вьюпорты и начинает лагать отображение чертежа. Что можно с этим сделать, может через автокад как-то по другому сохранить или что?
Эта проблема и в max 2016 и в max 2023

На сайте c 03.02.2014
Сообщений: 370
Калининград

Проверь, может линия какая за километр от чертежа валяется. Мусор надо почистить в автокаде и проверить модель на ошибки. Блоки повзрывать.

Можно копирнуть в автокаде в новый файл, чтоб центр координат был внутри чертежа.

На сайте c 08.12.2009
Сообщений: 653
Воронеж

Сдвинь чертеж в центр координат еще

На сайте c 17.03.2020
Сообщений: 3768
spb

штриховки убить, флатнуть все, отпуржить, дубли поубивать, слить на минимум слоев, переименоваить слои в латиницу, еще что-то было да забыл... :)

а! можно сразу в автокаде замкнутые контуры замкнутыми полилиниями сделать, тогда экструдить проще

На сайте c 28.09.2006
Сообщений: 4459
Москва / Дубай
На сайте c 16.10.2006
Сообщений: 1819
ещё могу посоветовать скрипт от Rivanoor  - просто мегавещь, только через неё работаю в последнее время, надо отлько немного изучить его( там есть не очень видимые чекпойнты в верхней части окошка) вот прям вещь - рекомендую!
Читают эту тему: