Проблемы с рендером. Спасите! Завалю Сессию

Автор
Сообщение
На сайте c 19.05.2025
Сообщений: 13

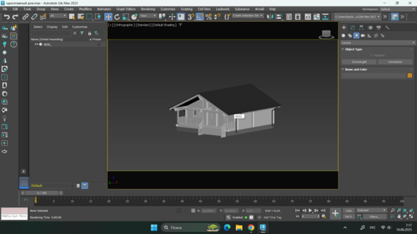
скачала 3д модель в 3д макс. Сначала всё хорошо, но спустя время она становится частично черной при рендере. Одни грани цветные, другие черные. Настройки не меняются. В чем может быть причина сбоя? С другими моделями в сцене всё хорошо. Если открыть эту модель отдельным файлом история та же. Первые 2 рендера всё хорошо, потом происходит та же ошибка

На сайте c 01.02.2008
Сообщений: 4246
Принимаю заказы на визуализацию.

Приложите скрин настроек черного материала. В матэдиторе он нормально отображается?

На сайте c 31.03.2011
Сообщений: 10489
Renderfarm

Женька, моделька моя, там по визуалу похоже на отвал текстур, но странно почему у человека после 2го рендера диффуз отваливается, материалы там максимально простые, может памяти не хватает, там текстуры 4к

lele20002, попробуйте поставить галку conserve memory в настройках рендера в performance

и посмотрите, какое потребление оперативки при рендере и сколько всего у вас оперативки

lele20002,пути к текстурам пропишите в ассет трекере (shift+t) все пути относящиеся к дому выделяете, пкм>set path и далее выбираете путь, где текстурки от дома лежат

На сайте c 19.05.2025
Сообщений: 13

albatr0s, здравствуйте нагруженность большая свыше 90%, но тогда я не могу понять почему первые рендеры с моделью получаются. Галочка, к сожалению, не помогла. Перед тем как начинаются проблемы сама модель становится чёрно-белой. 

На сайте c 31.03.2011
Сообщений: 10489
Renderfarm

lele20002,при нехватке памяти могут текстуры отваливаться, советую еще поставить фиксированный объем виртуальной памяти в настройках винды, хотя бы 64гб, инструкцию, как это сделать можно найти в яндексе/гугле - первые строчки в результатах поиска

На сайте c 06.05.2014
Сообщений: 4267
Краснодар

может вы с путями к текстурам что-то намудрили? лучше всего работать в отдельной папке с макс файлом в ней создать еще одну папку с названием текстуры и в нее скидывать все ваши текстуры от новых моделек. если текстуры раскиданы по жесткому диску в разных местах и вставите модель, вы не узнаете о конфликте текстур, бывает текстурам дают простые одинаковые названия и макс может подменять текстуры. возьмите материал пипеткой и проверьте пути

На сайте c 11.06.2014
Сообщений: 861
Ногинск

Corona ничего не пишет?Очень странно.Обычно она выкидывает сообщение что что то не то..Очень похоже что текстуры слетели.Наверное проблемы с названием текстур,может они одинаково называются и корона не те текстуры использует,иначе бы она выкинула сообщение что нет текстур.МОжет что там два дома стоит.Дом в доме. 

На сайте c 24.05.2009
Сообщений: 10880

Судя по формату скриншота работа ведется за ноутбуком. Сколько у Вас ОЗУ? И во время рендера сделайте скриншот диспетчера задач.

На сайте c 23.02.2010
Сообщений: 6364
Саракш
Цитата albatr0s:
может памяти не хватает, там текстуры 4к

 можно попробовать текстуры ужать, для учебной работы не нужно чтоб каждый сучёк сиял. 

На сайте c 18.10.2012
Сообщений: 329
Poznań

Если не хватает памяти, уменьшите разрешение текстур, 4к текстуры крайне редко нужны, 2к в 90% случаев хватает, учитесь оптимизировать сцены. Совершенно не обязательно иметь много RAM чтобы рендерить сцены вроде вашей, там за глаза 15-20 гигов она должна кушать при нормальной оптимизации

На сайте c 20.04.2010
Сообщений: 2889
UA
Цитата Holy3D:
могу поправить за 10000 руб. в личку.

это лучшее предложение. Если знаний НОЛЬ - плати, так сейчас студенты учатся.

На сайте c 23.02.2010
Сообщений: 6364
Саракш
Цитата Predator84:
так сейчас студенты учатся.

Ну всё, это старость 😊. Если начал брюзжать, о том какая молодёжь несознательная сейчас, то пора аппликатор Кузнецова покупать.  

На сайте c 20.04.2010
Сообщений: 2889
UA
Цитата Капустка:
Цитата Predator84:
так сейчас студенты учатся.

Ну всё, это старость 😊. Если начал брюзжать, о том какая молодёжь несознательная сейчас, то пора аппликатор Кузнецова покупать.  

та не, посыл другой, не хочешь учиться, то плати тому кто умеет, как то так. А бабло в зачетки еще в наши времена вкладывали, ничего зазорного в этом не было))) Лень должна быть платной!

На сайте c 06.05.2014
Сообщений: 4267
Краснодар

Predator84, да сейчас и учат так... вот я не представляю как можно 3д максу и такому объему учится у кого-то в вузе, где у тебя еще куча предметов, а пары по 3д максу раз-два в неделю, и тут не попросишь у соседа по парте конспекты, все книжки по максу это туфта, даже курсу отечетсвенные там много воды не нужной либо тебе навзяывают свои пайплайны и методы работы, не всегда грамотные и современные. Лично я по форумам учился, каким то иностранным видосикам, которыми делились на дисках со знакомыми, потом пошло развитие интернета и стало гораздо проще искать ответы

На сайте c 13.12.2016
Сообщений: 153
Москва
Цитата lele20002:

скачала 3д модель в 3д макс. Сначала всё хорошо, но спустя время она становится частично черной при рендере. Одни грани цветные, другие черные. Настройки не меняются. В чем может быть причина сбоя? С другими моделями в сцене всё хорошо. Если открыть эту модель отдельным файлом история та же. Первые 2 рендера всё хорошо, потом происходит та же ошибка

Здравствуйте! У вас сессия - и сразу вопрос - чем вы занимались целый год?))

На сайте c 08.12.2015
Сообщений: 314

проверьте  нормали, примените. normal к черной модельке 

На сайте c 31.03.2011
Сообщений: 10489
Renderfarm

summitz, с нормалями там все в порядке

На сайте c 11.08.2010
Сообщений: 440
Юрмала/СПб

Как вариант, если вот вообще не влезает в оперативку и рендер несёт схематическую функцию можно отправить сложные текстуры к чёртовой матери и заменить на просто дифьюзы если у вас подача аля макет. 

Но это я так идейки накидываю.

Цитата Predator84:
Цитата Капустка:
Цитата Predator84:
так сейчас студенты учатся.

Ну всё, это старость 😊. Если начал брюзжать, о том какая молодёжь несознательная сейчас, то пора аппликатор Кузнецова покупать.  

та не, посыл другой, не хочешь учиться, то плати тому кто умеет, как то так. А бабло в зачетки еще в наши времена вкладывали, ничего зазорного в этом не было))) Лень должна быть платной!

Я так двоим горе студентам на своей памяти помогал уже. Одно монёвр обошелся в 600 EUR другому в 800 EUR

Что забавно так это то что некоторые думают что такое практикуется только у нас тута, неа. За 800 задача была из малазии. =D

На сайте c 22.06.2013
Сообщений: 3774
Adamstown
Предупреждение

флейм

Дата выдачи:
20.04.2026 20:43:11

Действует до:
28.04.2026 00:00:00
Цитата Predator84:
Если знаний НОЛЬ - плати, так сейчас студенты учатся.

Ну, по-хорошему, студент эти навыки должен получать из учебной программы. Но мне тут в соседней теме кряхтели, что курс по 3д студентам вовсе не нужен, хватит и чертежа от руки с акварельной отмывочкой. 🌚

На сайте c 14.03.2009
Сообщений: 2526
Крит
Предупреждение

флейм

Дата выдачи:
27.03.2026 13:41:51

Действует до:
27.04.2026 00:00:00
Только чтение

флейм

Дата выдачи:
29.03.2026 18:06:06

Действует до:
30.04.2026 00:00:00

Нужно понимать, что там за компьютер для начала.

Нужно понимать, что там за компьютер для начала. Если реально нужна помощь, пиши в личку. 

Читают эту тему: