Пропадает часть модели - помогите разобраться.

Автор
Сообщение
Активность: 0
На сайте c 24.11.2011
Сообщений: 8
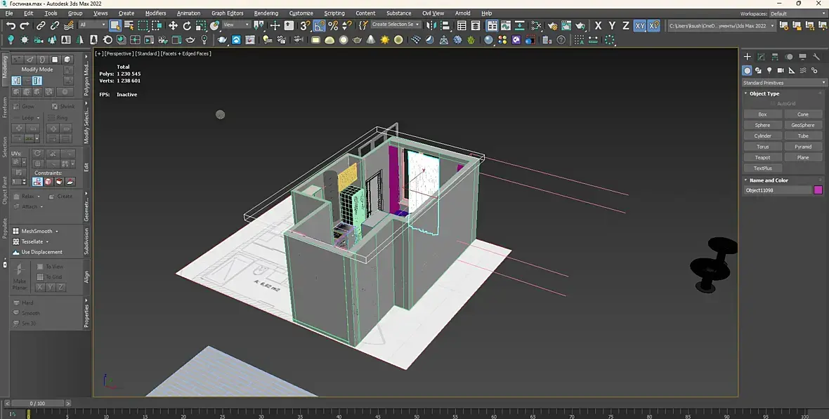
Добрый день! Во время создания сценки интерьера столкнулся с проблемой! После создания окон и дверей, назначения материалов, сохраняю сцену. Затем закрываю, и при последующем открытии получается, что модель отображается не полностью, как будто стена стала шире, и окно находится внутри нее, а видны лищь края, но при этом ни размеры, ничего не менялось! В чем может заключаться проблема??


image.jpg
На сайте c 25.10.2011
Сообщений: 952
Пенза
такое ощущение, что дверных и оконных проемов просто нет..
Активность: 0
На сайте c 24.11.2011
Сообщений: 8
Quote:
опиши, как делал стены/проёмы окна, сетку приложи шоле

Изначально нарисовал в AutoCad'е периметр комнаты, импортировал в max, и с помощью AEC Extended > Wall с указаной заранее толщиной и высотой все обвел. Окна(fixed) и двери(Sliding) всавил стандартные максовские! Получилось как на картинке ниже, а дальше сейв, открываю и получается как на первой картинке, причем все эти окна и двери могу выдвинуть и они нормальные, не пойму почему они не отображаются??


image.jpg
Активность: 0
На сайте c 24.11.2011
Сообщений: 8
Quote:
такое ощущение, что дверных и оконных проемов просто нет..

В том то вся и загвоздка, что они есть, и сохранялись они в таком виде как на картинке выше, а затем утонули где-то в стене, как будто она стала шире, но никакие размеры не менялись......
На сайте c 23.07.2009
Сообщений: 1796
-
Выложите скриншот в решиме wirefram
Активность: 0
На сайте c 24.11.2011
Сообщений: 8
Quote:
Выложите скриншот в решиме wirefram




Wireframe_1.jpg





Wireframe_2.jpg





Wireframe_3.jpg





Wireframe_4.jpg
Активность: 0
На сайте c 24.11.2011
Сообщений: 8
Quote:
Если помещение небольшое - подними стены по новой, быстрее будет

ога?

ну или перед закрытием /сохранением - конвертни в поли

Что ж, сейчас попробую!
На сайте c 23.07.2009
Сообщений: 1796
-
Вы сами то не видите? На первом скрине не вырезаны проемы окон в меше...



Untitled_1.jpg

Вот так порежте и удалите красные, потом создайте новые полигоны и воедините внешнюю и внутреннюю части стены
Активность: 0
На сайте c 24.11.2011
Сообщений: 8
Quote:
Вот так порежте и удалите красные, потом создайте новые полигоны и воедините внешнюю и внутреннюю части стены

Получиться то получилось, тебе "+" за помощь, спс! Только не понятно, на скрине ниже я делал стандартные максовские окна и двери, и там ничего не вырезал, и нормально все отображалось, и делал рендер с ними, лишь потом не понятно почему пропадало?
Активность: 0
На сайте c 24.11.2011
Сообщений: 8
image.jpg
На сайте c 25.06.2019
Сообщений: 4
Россия

 Добрый день! помогите, пожалуйста! в ортогональном виде объекты отображаются на половину (видно сетку целиком, и задние грани, а передние грани прозрачны), в перспективе все ок. как сделать что бы нормально отображалось в ортогонали?

Читают эту тему: