Сглаживание ребер,углов

Автор
Сообщение
На сайте c 16.03.2016
Сообщений: 2167
Москва
Amiminoru спасибо!
На сайте c 13.05.2014
Сообщений: 561
Цитата DoCentttt:

Amiminoru, вот это ништяк, спасибо. Просто золотая инфа.

Вопрос: чтоб скриптом пользоваться, обязательно перед этим накидывать эдит нормалс? Или просто выделить обьект - и дженерейт?..

а, все, я понял, туплю. Он сам создает этот модификатор.

Не за что smiley-smile.gif

Кстати по скрипту, нашел штуку получше. Работает так же как и майский вариант, правит вн строго перпендикулярно

http://www.scriptspot.com/3ds-max/scripts/average-normals 

b050945064d340a574533b39b65452c3.PNG

На сайте c 31.10.2008
Сообщений: 4069

Amiminoru

спасибо!

никогда не приходило в голову порыться на просторах инета в поиске скрипта, теперь модели станут намного легче!

На сайте c 23.09.2009
Сообщений: 7369
Киев
Цитата Amiminoru:
правит вн строго перпендикулярно

а предыдущий скрипт разве нет? Вот этот - https://github.com/ByteHazard/wnormals 

В чем разница? Или это когда вручную, то все под 90? А тот скрипт дает искажение небольшое? 

Weighted normals и Custom waighted normals - это откуда картинки? Где результат именно скрипта, а где ручной отработки?

На сайте c 31.10.2008
Сообщений: 4069
Цитата DoCentttt:
Weighted normals и Custom waighted normals - это откуда картинки? Где результат именно скрипта, а не ручной отработки?

ну по названию же понятно, ты че!

у меня первый скрипт ошибку выдает(14макс), второй работает но об автоматизации речи нет. Надо выделять полики как в ручном способе. Жаль. Я думал просто накинув сверху скрипт получить выравнивание))

На сайте c 23.09.2009
Сообщений: 7369
Киев
Цитата ygoryan:
ну по названию же понятно

Ну там автор как то туманно написал - "При редактировании через модификатор эдит нормал, мы получем не совсем то, что хотелось бы, если присмотреться, то видно, что нормали все еще смотрят под небольшим углом"

- тоесть неясно, когда именно результат 90 гр - скриптом, или вручную..

Так, значит, вручную - это самый оптимальный вариант, получается, для макса? 

На сайте c 31.10.2008
Сообщений: 4069

DoCentttt

вручную самый ровный способ. Ты как первый скрипт запустил? Через ран скрипт, перетянул или как?

На сайте c 23.09.2009
Сообщений: 7369
Киев
Цитата ygoryan:
Ты как первый скрипт запустил?

Я его не запускал, потому и спрашиваю все, вместо того чтоб самому затестить) У меня щас рендер идёт (.

А может объект должен быть эдит меш, а не поли? Пробовал менять структуру модели?

Цитата ygoryan:
перетянул или как?

только что затестил. все работает. Я сделал просто бокс, потом перевел в поли, сделал чемфер ребрам. Ну и перетянул скрипт. Все сработало, ну и да, под наклоном нормали идут. 2014 макс.

Может его как то переписать можно, чтоб он строго под 90 выравнивал? Где Maketer?) Или кто по скриптам шарит?

Я заметил, что чем болшая разница в размерах между плоской частью и угловым полигоном - тем больше идет искажение.

d64a88efdb21e7d94fe5ab6f7d13393b.jpg

Вот три куба разного размера - 1000 мм, 500 и 100. У всех чемфер 10 мм. Чем большее соотношение между чемфером и общим размером - тем большее искажение нормалей. Для этого скрипта важно соотношение скругления до общего размера. Он по разному обрабатывает все. Для него важна  facearea

На сайте c 26.06.2012
Сообщений: 626
Белгород

DoCentttt Вот этот скрипт исправляет баг с искажением нормалей. С помощью него можно спокойно колапсить и не будет ни дутых полигонов, ни повернутых нормалей. Я конечно знаю что после 2016 го макса этот баг поправили. Но если открыть модель после чамфера сделанного допустим в 2020й версии макса, в максе 2016м то модель все равно будет выглядеть коряво. А так вроде затестил все работает. 

http://www.scriptspot.com/3ds-max/scripts/simple-average-chamfer  

На сайте c 24.01.2019
Сообщений: 32
Novosibirsk

Chamfer с 4 сегментами. Группа сглаживания создается автоматически (добавляются все полики в одну группу).

Далее делаем опорные ребра. Добавляем Edge Loop совсем не далеко от последнего ребра. Получается четко. Грань округленная, а плоскость - плоская.

На сайте c 15.01.2011
Сообщений: 299
А у меня одного weighted normals при экспорте-импорте (fbx) пропадают?
На сайте c 19.02.2012
Сообщений: 900
Цитата Al3XXX:
А у меня одного weighted normals при экспорте-импорте (fbx) пропадают?

Есть такая тема, при экспорте fbx в SP частенько некорректно отражаются нормали. Непонятно почему. Через obj всё нормально.
На сайте c 25.02.2009
Сообщений: 2326
Kyiv
Цитата Al3XXX:
Есть такая тема, при экспорте fbx в SP частенько некорректно отражаются нормали. Непонятно почему. Через obj всё нормально.

Цитата coo1erman:
Есть такая тема, при экспорте fbx в SP частенько некорректно отражаются нормали. Непонятно почему. Через obj всё нормально.

При экспорте в ФБХ нужно нормали тоже экспортить, в настройках экспорта.

На сайте c 04.12.2017
Сообщений: 279
Москва
Цитата sunx35:

Chamfer с 4 сегментами. Группа сглаживания создается автоматически (добавляются все полики в одну группу).

Далее делаем опорные ребра. Добавляем Edge Loop совсем не далеко от последнего ребра. Получается четко. Грань округленная, а плоскость - плоская.

Всё правильно,  только вот тема плавно (с 2011 года) обрела, немного другое качество. Речь идёт о чамфере Х1, чтобы не загружая модель (имеется в виду шкафы, полки и другое) лишними полигонами, иметь "ровный" результат. 

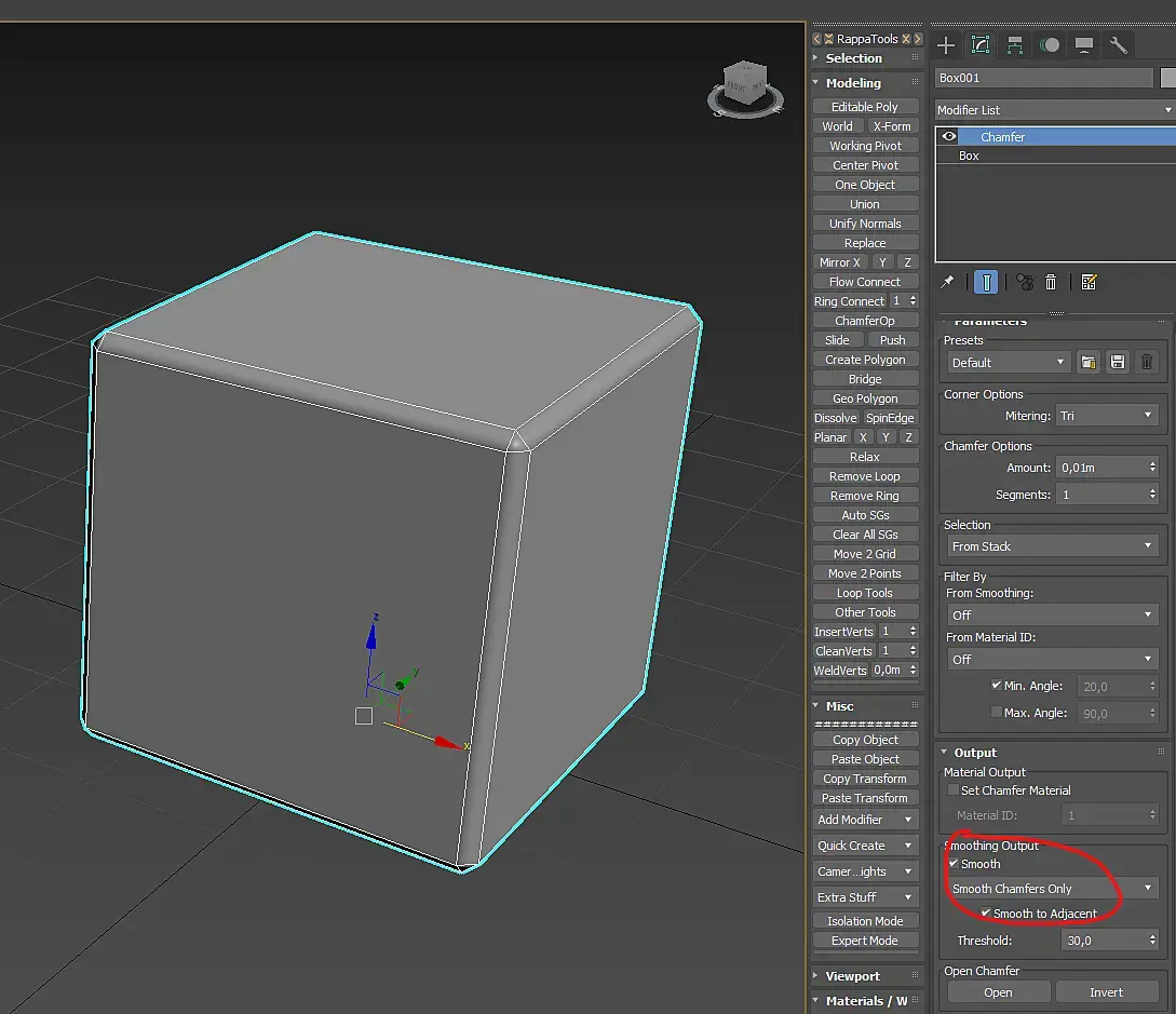
На сайте c 13.05.2014
Сообщений: 561

Сейчас для этого уже не нужны скрипты. Теперь это не деструктивно, начиная с 2020 макса можно поставить галки в модификаторе чамфера и будет взвешенные нормали

Читают эту тему: darinahaficeva