Sweep модификатор

Автор
Сообщение
Активность: 0
На сайте c 04.11.2021
Сообщений: 5

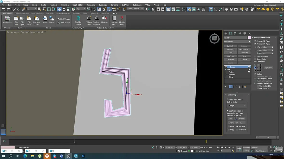
Как выпрямить углы при создание карниза. Пусть и сплайн нормальные, все выдавливается корректно, но углы почему то гуляют и кривые. Как их сделать прямыми?

На сайте c 16.06.2021
Сообщений: 115
Гражданин Мира
Цитата SvetaGood:

 Как их сделать прямыми?

Форму карниза сами сделали? такое случается, если с привязкой "3" обводить, скорее всего координаты улетели.

На сайте c 26.03.2011
Сообщений: 151
галку "Banking" попробуйте снять
На сайте c 28.09.2006
Сообщений: 4451
Москва / Дубай
Поверни сечение и путь в проекцию Top и сделай Reset XForm
Читают эту тему: