Вкладка Ribbon

Автор
Сообщение
На сайте c 10.08.2022
Сообщений: 8

Может кто подскажет! Не активна вкладка RIBBON Modeling, не раскрываются модификаторы, вкладка имеет такой вид:

На сайте c 13.08.2020
Сообщений: 855

Мне помогло удаление папки "enu". Когда риббон  вдруг стала такой. Но и всё настройки тоже сбрасываются. 

На сайте c 14.01.2012
Сообщений: 122
г. Санкт-Петербург
Цитата VladimirBlack:
Может кто подскажет! Не активна вкладка RIBBON Modeling

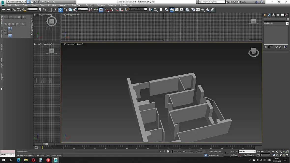
Так она, вроде, имеет такой вид, когда никакой объект не выделен. Или выделен, но он не является editable poly или имеет модификаторы. Если выделить вот эти стены, что-то изменится?

На сайте c 10.08.2022
Сообщений: 8

Цитата Manax:

Мне помогло удаление папки "enu". Когда риббон  вдруг стала такой. Но и всё настройки тоже сбрасываются. 

попробую, а где папка "enu" находится??

Цитата 3d-andrew:
Цитата VladimirBlack:
Может кто подскажет! Не активна вкладка RIBBON Modeling

Так она, вроде, имеет такой вид, когда никакой объект не выделен. Или выделен, но он не является editable poly или имеет модификаторы. Если выделить вот эти стены, что-то изменится?

Да в том то и дело что объект выделен и переведен в edit pole? должны раскрыться модификаторы но окно остается в таком же виде

Вроде разобрался, объект был объедине в Group, при Ungroup все открылось))

На сайте c 18.08.2015
Сообщений: 18
Izhevsk

Если у тебя это только на определённом объекте как у меня, то скорее всего у тебя есть где-то группа, тебе нужно разгруппировать объект полностью и тогда всё заработает, если не работает select reset xform причина та же.

На сайте c 02.06.2017
Сообщений: 13
Планета земля

Всем привет! Панель рибон при попытке её развернуть закрывает 3dsMax с ошибкой. Reset Ribbon не помогает. Вирусов нет, макс чистый. Папку ENU удалял. Началось это пару дней назад! В чём может быть проблема?

Читают эту тему: skam