Здравствуйте коллеги по цеху !!!
Нужна ваша помощь. Первая работа которую я хотел обнародовать не прошла модерацию, наверное поэтому я здесь, ну и тепер обращаюсь к вам с большим желанием улучшить качество своих работ.
Нужно улучшить этот рендер. Если кто-то может что-то посоветовать, как можно это сделать - я внимательно слушаю, конструктивная критика приветствуется.

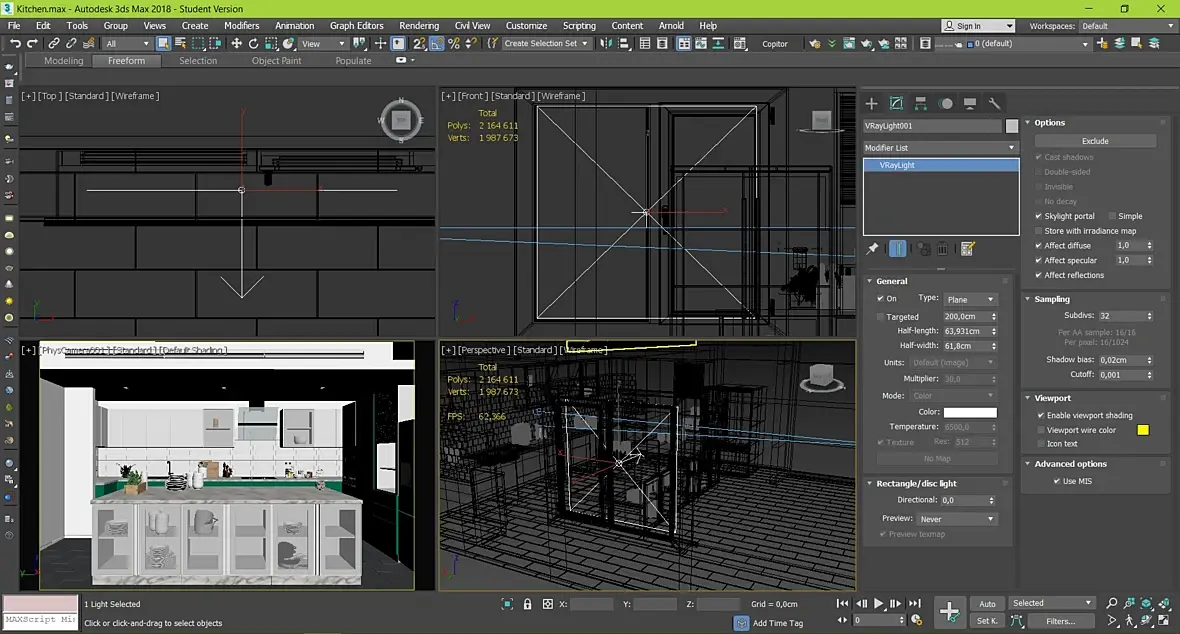
В работе использовал связку VRay Sun+Vray Sky и один SkyLight Portal:




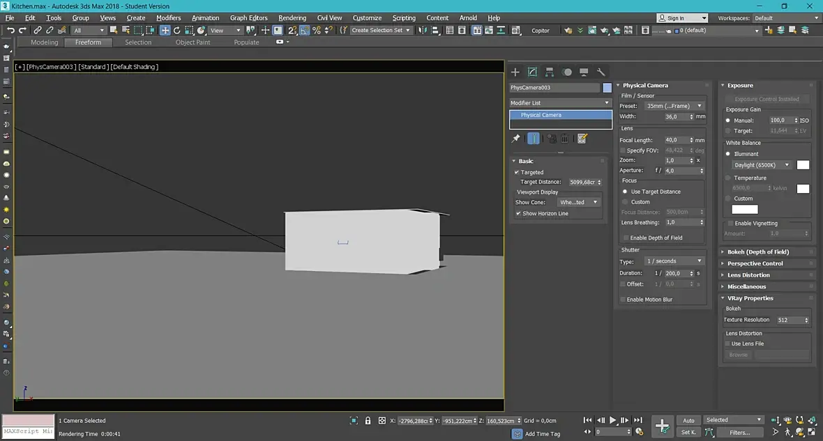
Такие настройки камеры:

Ну и рендера:



В процессе написания этой темы сделал еще два дополнительных рендеры чтобы показать небо в сцене, то у меня какое-то глупое чувство, что с ним что-то не так.
Рендерил без пресета - просто Shift+Q, настройки двух камер идентичны:




Нуу, как то так. Очень надеюсь что вы не оставите новичка на растерзание модераторам) и помогите мне довести эту работу до ума.
Спасибо!