ANTHILL VALLEY PART-1
Первая часть урока по созданию фермы.Урок будет состоять из трех частей ,в том же порядке как и создавался данный проект. В первой части мы рассмотрим создание конюшни, во второй подвала. И на конец в третьей и самой большой рассмотрим экстерьер. Ссылка на проект https://3ddd.ru/galleries/gallery/anthill_valley
Для работы нам понадобятся такие инструменты.Corona,Photoshop,GuruWare,FloorGenerator.А так же скрипты по созданию кабелей и паутины. Первое что нам надо это идея , вдохновение и свободное время))) Если все это есть то начинаем искать рефы. Я всегда начинаю с банального сбора фоток причем могу на это потратить уйму времени. Нет смысла городить что то не понимая как оно должно в итоге выглядеть.
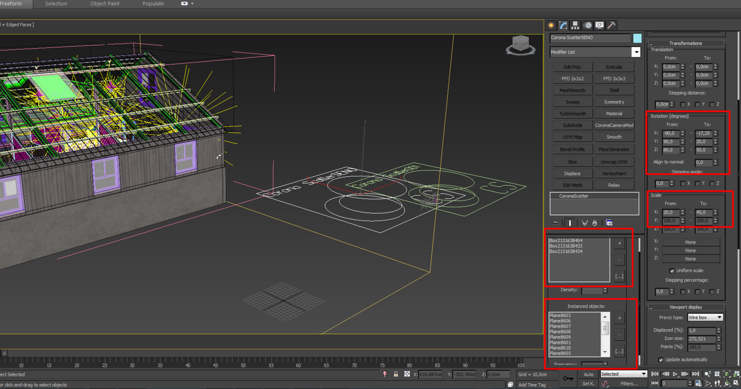
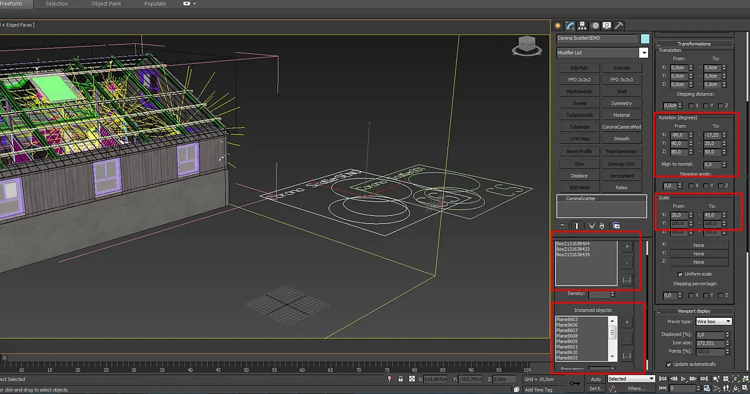
Следующий этап это построение объема. От большего к меньшему не особо задумываясь о деталях.Строим каркас конюшни , расписывать процесс моделинга я не буду скажу лишь то что для создания досок используйте FloorGenerator. Причем 80% того что есть на данном скрине сделано именно им FloorGenerator- работает очень просто и я думаю его используют практически все визуализаторы так что нет смысла в рассмотрении данного плагина. Вот мы наконец то набросали объем и возникает вопрос а что собственно дальше? Вариантов не много, можно моделировать детали и наполнять сцену либо уже начинать ставить свет. Я предпочитаю свет настраивать в начале проекта и периодически вносить коррективы. И так мы работаем в Короне а значит процесс постановки освещение прост.Нам не надо расставлять порталы, не надо крутить кучу настроек и тестить часами добиваясь нормального результата. Просто ставим CoronaSun и жмем на кнопку Добавить Корона Скай в ОкружениеПараметр Size делаем по вкусу у меня в данном случае 8. Но в экстерьерной сцене это было слишком много и я его снизил до 2. Второй этап это настройка ЛайтМикса .Жмем F10 и в закладке Scene нажимаем Setup LightMix.Все вы настроили))) В элементах появились слои с Небом и Солнцем.Так как я делал проект в Короне 1.6 то использовал PhysCamera а значит Макс установит по умолчанию свою экспозицию и вы не сможете изменять ее так как вам надо. Просто отключаем ееДелаем тестовый рендер и получаем такое Шум, засветы смотреть больно)))) А значит нам надо все это настроить. Включить Денойз, настроить экспозицию и выставить все параметры так как подсказывает интуиция. По сути нет идеальных настроек на каждый случай. Всегда надо потратить время на поиски подходящей комбинации))) Но есть те параметры с которых можно начинать.Немного доработав геометрию( добавил ворота на входе) делаю очередной тест и настраиваю все параметры кроме LUT Curves и BLOOM к ним мы вернемся позже. И так....Объем есть, свет есть но нет Крастоы)))Все плоское, бездушное.Давайте добавим воздуха. Добавляем в редактор материалов CoronaVolumMtlи перетаскиваем в GlobalVolumMtlПараметров универсальных по сути нет.Все зависит от сцены,экспозиции и освещения.У меня получились именно такие настройки. В экстерьерной сцене они другие, в подвале тоже хотя подвал в этой же сцене. Считаем....Дымка есть, объем есть а красоты нет)))) Но мы руки не опускаем. Что нужно для хорошей картинки ? Правильно детализация и освещение. Значит добавляем деталей и ставим свет.Сено пока не трогаем, расставляем модели примерно так выглядит результат Если с деталями все ясно то с ИС надо разобраться.Часто люди в Короне используют Лайтматериал как ИС и это ошибка. Первое в чем проблема это шум, вторая проблема это гибкость.Нам надо Люстры и бра сделать красивыми, а значит сделать им спираль в лампочке но освещать должен обычный ИС.Сам ИС должен быть чисто белым. Возникает вопрос почему же белым? А дело в том что мы будем в ЛайтМиксе менять цвет и переносить его на ИС. Так же выключить ему отражения, и тени.Вот параметрыРасставляем все ИС, разбиваем на группы и в ручную вносим в ЛайтМикс Теперь с помощью Лайтмикса настраиваем освещение .Яркость,цвет после чего желательно с помощью кнопки Scene перенести все в слой BEAUTY (когда закончите настраивать)Далее переходим в закладку Post и добавляем штрихов.Опять же тут все по вкусу и по ситуации. LUT выбираем банальным подбором Curve- корректируем цвет, более детально мы его разберем в третьем уроке Bloom$Glare-тоже по вкусу. Вот мои настройки Теперь переходим к сену. Тут все до банальности просто. Сами соломинки я взял на данном сайте.Немного доработал по цвету и Корона Скатер раскидал.Начнем с пола так как сено не везде видно и нам нужна гибкость изменять его.Создаем плейн на полу вровень с досками и отключаем ему видимостьКак вы заметили у меня плейн уже разбит на мелкие полигоны.Так как мы будем рисовать с помощью VertexPaint нам надо разбить плоскость с помощью модификатора Subdivided , причем чем мельче полигоны тем детальней можно рисовать Вот есть плоскость, ее на рендере не видно и нам осталось только нарисовать где будет сено .Применяем к нему модификатор VertexPaint ставим канал скажем 4 и с помощью инструментов Кисть и Ластик рисуем маску Качаем с сайта сено(ссылку дам в конце) и берем вот такие сухие травинки Создаем Корона скатер и добавляем туда нашу плоскость и сеноУ меня не один плейн в скатере так как я его применял еще у входа в подвал. И так у нас готов скатер,готов плейн но сено не лежит так как надо.Осталось добавить карту VertexColor в Скатер Теперь сено в тюках.Тут еще проще сам скатер копируем и удаляем из него VerтexColor и наши плейны.Мы их же будем раскидывать на боксы с MeshSmooth. Это тюки в сцене Это модификаторы Моделируем по вкусу и назначаем им новый Скатер .Вид за окном обычный плейн с CoronaLightMTL. В итоге такой результат Это без фотошопа.Обработку мы разберем в следующих чакстях.По сути это вступление,дальше будет намного больше информации. Еще раз ссылка на работуhttps://3ddd.ru/galleries/gallery/anthill_valley Ссылка на сено.https://3ddd.ru/3dmodels/show/tiuk_solomy_geometry_scatterКомментарии (26)
Densigner
Yurek.Engineer
nekrobul
AMD_shnik
egor98
globusxl
ilia.garbuzov
globusxl
V.Dolgalev
V.Dolgalev
ViTcore
Zakknayo
Sandro.slim
a...rt
jppasha
renderplus
V.Dolgalev
Valentin_K
owl_in
ewwa111
3d Vlad
xusniddin
And_ray
die_happy
timur0686
tony_black
























