3d max 2020. Привязки

Автор
Сообщение
На сайте c 25.11.2012
Сообщений: 2

Добрый день,

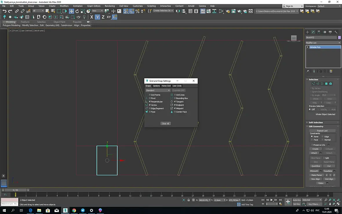
в 2020 максе возникла проблема с привязками - стоит привязка к углу, привязка grid points отключена, но при приближении точка все равно оказывается справа/слева от необходимой линии. Как будто все равно привязывается к сетке. Что это может быть. В 2014,2016 максе таких проблем не возникало.

На сайте c 09.01.2014
Сообщений: 3427
А зачем нужны любые привязки кроме вертекса?
На сайте c 16.03.2016
Сообщений: 2180
Москва

Слишком много привязок включено. Оставьте одну-две

Цитата Kenzo80:
А зачем нужны любые привязки кроме вертекса?

из када, для работы со сплайнами, наверное

На сайте c 25.11.2012
Сообщений: 2
Даже только с привязкой вертекс привязывает криво. (крестик нарисован на углу левого бокса, правый бокс якобы к нему притянут, но при приближении - между ними дыра((((

На сайте c 16.03.2016
Сообщений: 2180
Москва
Цитата StasyArt:
(крестик нарисован на углу левого бокса, правый бокс якобы к нему притянут, но при приближении - между ними дыра((((

Какой крестик? Где левый бокс...? Вы нормальный скриншот в состоянии сделать? 

Нужно тянуть за точку которую хотите привязать и использовать панель Axis Constraints

https://3ddd.ru/blog/post/priviazki_v_3d_max 

Есть ещё тема отдельная про привязки

Читают эту тему: