Блендер

Автор
Сообщение
На сайте c 15.07.2012
Сообщений: 72
Ростов-на-Дону
Цитата Kaiwas:
Похожий рецепт был ранее (правда я гасил рефлекшн). С отражениями проблема возникает (не?).

Так она и возникла, потому что тут надо диффуз смешивать)

На сайте c 25.02.2009
Сообщений: 2713
Липецк
Цитата reightar:
Так она и возникла, потому что тут надо диффуз смешивать)

Вот я кулёма smiley-biggrin.gif

На сайте c 18.04.2020
Сообщений: 395
Цитата reightar:
как будто переусложнил и ушел не в ту сторону

Ну да, так по проще будет)

Только надо как то ползунок приделать

На сайте c 14.03.2009
Сообщений: 2297
Крит


Запрещена любая реклама, не согласованная с администрацией сайта. В том числе запрещено рекламировать свои аккаунты, 3D модели, работы в галерее, статьи, вакансии, резюме, заказы, а также услуги под чужими моделями, работами в галерее, статьями, если авт

Дата выдачи:
01.11.2025 06:15:50

Действует до:
10.11.2025 00:00:00
Только чтение

флейм

Дата выдачи:
03.11.2025 15:45:57

Действует до:
04.12.2025 00:00:00

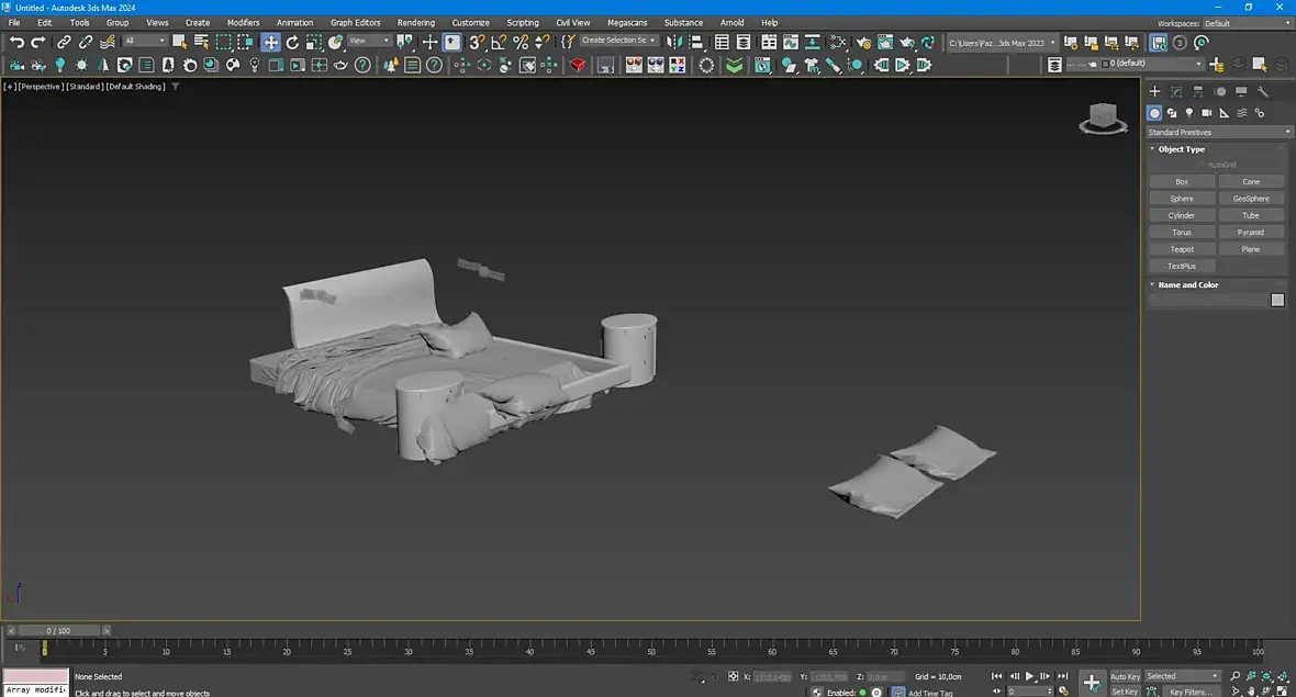
Подскажите, кто сталкивался. Сделал экспорт из Блендера в FBX все поумолчанию. Импортирую обратно и вижу такую картину. Если в Макс импортирую  такая же ерунда.

В Twinmotion, все нормально.

Пробовал менять оси, ну к примеру Z   Up, так он на другой бок кидает.

когда поставил Z  Up, вроде оси нормальные. Но объекты раскидало

По логике вещей  FBX блендеровский по умолчанию обратно если закидывать, все нормально должно быть. Но нет...

На сайте c 16.10.2006
Сообщений: 1771
Цитата paz:
Сделал экспорт из Блендера в FBX

неплохо бы перед экспортом сделать местный reset x from

На сайте c 14.03.2009
Сообщений: 2297
Крит


Запрещена любая реклама, не согласованная с администрацией сайта. В том числе запрещено рекламировать свои аккаунты, 3D модели, работы в галерее, статьи, вакансии, резюме, заказы, а также услуги под чужими моделями, работами в галерее, статьями, если авт

Дата выдачи:
01.11.2025 06:15:50

Действует до:
10.11.2025 00:00:00
Только чтение

флейм

Дата выдачи:
03.11.2025 15:45:57

Действует до:
04.12.2025 00:00:00

только хуже стало.

в Twinmotion норм. ну это без ресета. первый вариант

Если в максе делать экспорт в FBX , все норм.

Значит сейчас открыл первоначальную модель в максе, сделал ресет. Экспортировал в блендер, из блендера экспорт в fbx и опять в макс.

а вот это я поставил ZUP, ну по идее все должно быть норм. но нет,  смещает объекты как-то

На сайте c 16.10.2006
Сообщений: 1771
может не стоит насильно этот Z вверх пихать? может он все объекты и повернул локальной Z вверх
На сайте c 14.03.2009
Сообщений: 2297
Крит


Запрещена любая реклама, не согласованная с администрацией сайта. В том числе запрещено рекламировать свои аккаунты, 3D модели, работы в галерее, статьи, вакансии, резюме, заказы, а также услуги под чужими моделями, работами в галерее, статьями, если авт

Дата выдачи:
01.11.2025 06:15:50

Действует до:
10.11.2025 00:00:00
Только чтение

флейм

Дата выдачи:
03.11.2025 15:45:57

Действует до:
04.12.2025 00:00:00

так я и говорю. вообще ничего не трогал. он переворачивает. потом начал  тыкать, пробовать. результат фигня какая-то.

кто-то проверьте у себя, все ли работает. у меня последняя версия.

Активность: 0
На сайте c 28.06.2023
Сообщений: 1
Город Сыктывкар
Всем привет ребят, такой вопрос, вот я в 3д обучался всему на блендере, вот прям вдоль и поперек его изучил, опыта много, чувствую его как третью руку, и на этом сайте новичек, хочу делать модели но вижу что тут все их делают в 3д максе, скачал я его, и понял что обучение новому подходу в моделировании для меня просто смерть, подскажите, если я буду все моделировать в блендере, делать в нем развертку, текстурировать в сабстенсе, как мне лучше всего загружать модели сюда? для примера купил тут две модели, посмотрел, где то лежит файл obj и везде есть файл проекта максовский. Что если я укажу платформу 3д макса, и скажу ну вот есть fbx, есть mtl, открывайте в максе?)
импортнул модель в макс для примера, вроде все работает, правда разве что с размерами непонятка какая то, в общем ответьте плиз кому не сложно что думаете на эту тему)
На сайте c 24.11.2009
Сообщений: 4776
Москва
Цитата lema737:
Всем привет ребят, такой вопрос, вот я в 3д обучался всему на блендере, вот прям вдоль и поперек его изучил, опыта много, чувствую его как третью руку, и на этом сайте новичек, хочу делать модели но вижу что тут все их делают в 3д максе, скачал я его, и понял что обучение новому подходу в моделировании для меня просто смерть, подскажите, если я буду все моделировать в блендере, делать в нем развертку, текстурировать в сабстенсе, как мне лучше всего загружать модели сюда? для примера купил тут две модели, посмотрел, где то лежит файл obj и везде есть файл проекта максовский. Что если я укажу платформу 3д макса, и скажу ну вот есть fbx, есть mtl, открывайте в максе?)
импортнул модель в макс для примера, вроде все работает, правда разве что с размерами непонятка какая то, в общем ответьте плиз кому не сложно что думаете на эту тему)

Не работал в блендере, но, кажется, можно работать так:  моделишь в целых единицах, держа в уме, что это  1мм/1см/1м,  а при  экспорте в фбх указываешь, что 1 ед = 1мм/1см/1м. Потом импортишь в макс, проверяешь единицы и сохраняешь

На сайте c 14.03.2009
Сообщений: 2297
Крит


Запрещена любая реклама, не согласованная с администрацией сайта. В том числе запрещено рекламировать свои аккаунты, 3D модели, работы в галерее, статьи, вакансии, резюме, заказы, а также услуги под чужими моделями, работами в галерее, статьями, если авт

Дата выдачи:
01.11.2025 06:15:50

Действует до:
10.11.2025 00:00:00
Только чтение

флейм

Дата выдачи:
03.11.2025 15:45:57

Действует до:
04.12.2025 00:00:00
Цитата lema737:
Всем привет ребят, такой вопрос, вот я в 3д обучался всему на блендере, вот прям вдоль и поперек его изучил, опыта много, чувствую его как третью руку, и на этом сайте новичек, хочу делать модели но вижу что тут все их делают в 3д максе, скачал я его, и понял что обучение новому подходу в моделировании для меня просто смерть, подскажите, если я буду все моделировать в блендере, делать в нем развертку, текстурировать в сабстенсе, как мне лучше всего загружать модели сюда? для примера купил тут две модели, посмотрел, где то лежит файл obj и везде есть файл проекта максовский. Что если я укажу платформу 3д макса, и скажу ну вот есть fbx, есть mtl, открывайте в максе?)
импортнул модель в макс для примера, вроде все работает, правда разве что с размерами непонятка какая то, в общем ответьте плиз кому не сложно что думаете на эту тему)

нужно научиться рендерить короной и собирать архив в маске

На сайте c 10.03.2024
Сообщений: 338

По сути здесь на продажу в блендер можно делать только геометрию, с разверткой, все. Материалы только корона и врей, это уже в Максе. Формат Макса обязателен,  fbx не отделаешься.

В блендере конечно моделить удобнее, и головняк с экспортом вроде решаемый,

На сайте c 25.02.2009
Сообщений: 2713
Липецк
Цитата paz:
только хуже стало
если нужен импорт эксорт комплекта - то ориджины объектов должны совпадать и лучше, во время операции сброса положений, 3Д курсор должен быть в нолях (шифт+s и 3Д курсор в нулевые мировые). Иначе ориджин каждого объекта будет смещён и при импорте будет разлетайка.
На сайте c 14.03.2009
Сообщений: 2297
Крит


Запрещена любая реклама, не согласованная с администрацией сайта. В том числе запрещено рекламировать свои аккаунты, 3D модели, работы в галерее, статьи, вакансии, резюме, заказы, а также услуги под чужими моделями, работами в галерее, статьями, если авт

Дата выдачи:
01.11.2025 06:15:50

Действует до:
10.11.2025 00:00:00
Только чтение

флейм

Дата выдачи:
03.11.2025 15:45:57

Действует до:
04.12.2025 00:00:00
Цитата Kaiwas:
Цитата paz:
только хуже стало
если нужен импорт эксорт комплекта - то ориджины объектов должны совпадать и лучше во время операции сборс положений 3Д курсор должен быть в нолях (шифт+s и 3Д курсор в нулевые мировые). Иначе ориджин каждого объекта будет смещён и при импорте будет разлетайка.

спасибо, попробую

На сайте c 25.02.2009
Сообщений: 2713
Липецк
Цитата paz:
спасибо, попробую

Если одиночный объкт то ориджин лучше помещать куда-то вниз объекта примерно по центру. Как на картинке

Если объектов несколько разом - то вот так как на каритнке ниже лучше не делать. Ориджины объектов не совпадают ни друг с другом, ни с объектами, ни с мировыми координатами. В таких случаях можно получить печаль при импорте.

Если возня с 3Д курсором непривычна и используете инструмент двигания из панели - то можно активировать крыжик "онли ориджин". Тога двигаться будет не сам объект, а только его ориджин.

На сайте c 14.03.2009
Сообщений: 2297
Крит


Запрещена любая реклама, не согласованная с администрацией сайта. В том числе запрещено рекламировать свои аккаунты, 3D модели, работы в галерее, статьи, вакансии, резюме, заказы, а также услуги под чужими моделями, работами в галерее, статьями, если авт

Дата выдачи:
01.11.2025 06:15:50

Действует до:
10.11.2025 00:00:00
Только чтение

флейм

Дата выдачи:
03.11.2025 15:45:57

Действует до:
04.12.2025 00:00:00

а в центр объекта можно как-то автоматом переместить?

конечно что-то они тут перемудрили.

На сайте c 25.02.2009
Сообщений: 2713
Липецк
Цитата paz:
а в центр объекта можно как-то автоматом переместить?

можно конечно. во первых посмотреть что во вкладке объект-сет ориджин

Ну и всякое контролируемое в связке с 3Д курсором и выбранными элементами в режиме редактирования. Просто запомнить про шифт+S (там много всякого).

Цитата paz:
конечно что-то они тут перемудрили

Да. Привыкнуть нужно, но 3Д курсор очень мощная штука. Если приноровиться - тягать им объекты можно очень быстро Гораздо быстрее чем тягать за стрелки даже с использованием привязок.

шифт+S 3Д курсор вы выбранному (например вершина или ребро). затем Выбираем объект. шифт+S объект к 3Д курсору.

На сайте c 14.03.2009
Сообщений: 2297
Крит


Запрещена любая реклама, не согласованная с администрацией сайта. В том числе запрещено рекламировать свои аккаунты, 3D модели, работы в галерее, статьи, вакансии, резюме, заказы, а также услуги под чужими моделями, работами в галерее, статьями, если авт

Дата выдачи:
01.11.2025 06:15:50

Действует до:
10.11.2025 00:00:00
Только чтение

флейм

Дата выдачи:
03.11.2025 15:45:57

Действует до:
04.12.2025 00:00:00

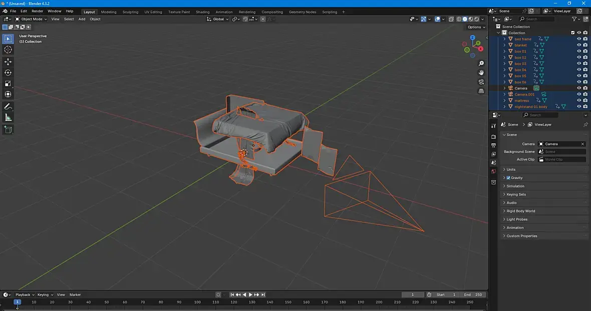
это после попытки выровнять в центр

значит перед этим ресет сделал. в центр выставило.

но при экпосрте fbx все разлетается. ну это дичь кая-то

это уже обратно импортирую. кровать улетела непонятно куда.

Все по схеме. 1. Рест как вы показали. 2. Ориджин в ценрт. Видимо все нормально.

Дальше экспорт FBX все разлетается уже во вьюпорте.

проще наверное видео записать

Без обид, весь Блендер такой в освоении.

С рендером кое-как разобрался и то по урокам с ютуба. Но то же полно костылей каких-то

На сайте c 25.02.2009
Сообщений: 2713
Липецк
Цитата paz:
Без обид, весь Блендер такой в освоении.

Да какие обиды? Не я же его делал.

Так что спорить не буду.

Но возможно печаль именно с экспортом. Там есть какой-то извращённый порядок действий. Да и экспортёров вроде бы несколько.

Не могу сказать что я в этом вопросе знаток. )
но у меня не разлеталось когда в макс вставлял. или вставлял обратно.

Запишите видео - тогда может что увидится. Может какой крыжик прожать при экспорте.

Вы ещё FreeCAD не видели. Вот где слёзы можно лить

На сайте c 14.03.2009
Сообщений: 2297
Крит


Запрещена любая реклама, не согласованная с администрацией сайта. В том числе запрещено рекламировать свои аккаунты, 3D модели, работы в галерее, статьи, вакансии, резюме, заказы, а также услуги под чужими моделями, работами в галерее, статьями, если авт

Дата выдачи:
01.11.2025 06:15:50

Действует до:
10.11.2025 00:00:00
Только чтение

флейм

Дата выдачи:
03.11.2025 15:45:57

Действует до:
04.12.2025 00:00:00

как видите что-то неладное происходит

Читают эту тему: