Блендер

Автор
Сообщение
На сайте c 01.03.2010
Сообщений: 423
Сербия
Цитата paz:

как видите что-то неладное происходит

Если не принципиально, то можно все объекты в один меш объединить Ctrl+J если не ошибаюсь и еще раз object\apply\apply all transforms

На сайте c 14.03.2009
Сообщений: 2526
Крит
Предупреждение

флейм

Дата выдачи:
27.03.2026 13:41:51

Действует до:
27.04.2026 00:00:00
Только чтение

флейм

Дата выдачи:
29.03.2026 18:06:06

Действует до:
30.04.2026 00:00:00

ну как вариант, но лучше конечно разобраться. а что будет с материалами при объединении?

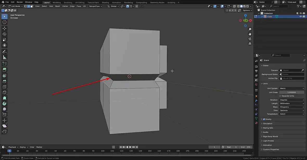
Может это баги новой версии?

На сайте c 08.02.2013
Сообщений: 79
Тамбовская область

ничего плохого с матами не должно случиться, получится как в 3д максе мультисаб, несколько материалов на модели.

но это явно не выход.

заметил что в импортированном фбиксе есть анимация.
нужно проверить нет ли какой то левой анимации в исходнике (всё выделить и проверить на таймлайне нет ли ключей, и удалить их если есть, может анимация заглючила).

а еще вот эту галочку нужно попробовать поставить при экспорте apply transforms:

На сайте c 14.03.2009
Сообщений: 2526
Крит
Предупреждение

флейм

Дата выдачи:
27.03.2026 13:41:51

Действует до:
27.04.2026 00:00:00
Только чтение

флейм

Дата выдачи:
29.03.2026 18:06:06

Действует до:
30.04.2026 00:00:00

афигеть, спасибо. таки анимация. я снял галочку с анимации при экспорте.

но как я многому научился за это время)))

Как говориться сила форума. Еще раз спасибо

На сайте c 08.02.2013
Сообщений: 79
Тамбовская область
Цитата paz:
я снял галочку с анимации при экспорте

ну или так) но сцену лучше почистить всё равно, а то при запуске анимации может опять всё разлетется непредсказуемо. 

анимация могла при импорте в блендер залететь, если это не в нем моделилось

На сайте c 14.03.2009
Сообщений: 2526
Крит
Предупреждение

флейм

Дата выдачи:
27.03.2026 13:41:51

Действует до:
27.04.2026 00:00:00
Только чтение

флейм

Дата выдачи:
29.03.2026 18:06:06

Действует до:
30.04.2026 00:00:00

что самое интересное в предыдущей моей модели такая же ерунда. эту анимацию я не добавлял,  понятное дело.

Есть подозрение, что это после экспорта из макса. там кажись стояла галочка на анимации и он возможно сам сделал ключи в нулевом кадре

На сайте c 25.02.2009
Сообщений: 2748
Липецк
Цитата paz:
таки анимация.

некоторые страдают что анимация не экспортируются. Так что вам повезло smiley-biggrin.gif

Активность: 0
На сайте c 23.11.2022
Сообщений: 2

Всем привет. Я не могу найти аддон на Блендер, который давал возможность редактировать объект повторно, как добавит новые ребра на цилиндр например. Еще был аддон который, позволял как 3Дмаксе возможность указать размер экструда. Кто знает ?

На сайте c 10.03.2024
Сообщений: 408
Цитата easymodeling1125:
Еще был аддон который, позволял как 3Дмаксе возможность указать размер экструда.

Просто клавиша E, затем числовое значение на сколько надо экструдировать. Или в окне в левом нижнем углу.

На сайте c 18.04.2020
Сообщений: 396
Цитата easymodeling1125:
Я не могу найти аддон на Блендер, который давал возможность редактировать объект повторно, как добавит новые ребра на цилиндр например
Эдит поли для блендер? или создавать примитивы как в максе?
На сайте c 25.02.2009
Сообщений: 2748
Липецк

Mihanik68, человеку надобен аналог эдит поли.

Касательно изменения количестве рёбер цилиндра - я бы смотрел в сторону геонод (это изкоробочное решение с некоторой параметрикой).

Аддон с описанным поведением был какой-то, но большого смысла в нём нет, т.к. кроме примитивов он ничего сделать больше не может. (название не помню)


Ковыряйте геоноды или аддон Сверчок - там возможностей на порядок больше.

Активность: 0
На сайте c 23.11.2022
Сообщений: 2

Цитата Mihanik68:
Цитата easymodeling1125:
Еще был аддон который, позволял как 3Дмаксе возможность указать размер экструда.

Просто клавиша E, затем числовое значение на сколько надо экструдировать. Или в окне в левом нижнем углу.

так не удобно

Цитата ruby_en:
Цитата easymodeling1125:
Я не могу найти аддон на Блендер, который давал возможность редактировать объект повторно, как добавит новые ребра на цилиндр например
Эдит поли для блендер? или создавать примитивы как в максе?

На экструд нужно задать размер сразу, не уходя на другие панели. В Максе с этим очень удобно.  

Цитата Kaiwas:

Mihanik68, человеку надобен аналог эдит поли.

Касательно изменения количестве рёбер цилиндра - я бы смотрел в сторону геонод (это изкоробочное решение с некоторой параметрикой).

Аддон с описанным поведением был какой-то, но большого смысла в нём нет, т.к. кроме примитивов он ничего сделать больше не может. (название не помню)


Ковыряйте геоноды или аддон Сверчок - там возможностей на порядок больше.

Можно ссылку на аддон "Сверчок" ?

На сайте c 10.03.2024
Сообщений: 408
Цитата easymodeling1125:
На экструд нужно задать размер сразу, не уходя на другие панели. В Максе с этим очень удобно.

Е_размер, все сразу, все удобно, ненадо елозить мышкой по экрану выискивая нужные панели. Это быстрее, и незасоряет интерфейс. Ну и как бы самое простое и быстрое, хоткей, ось(если надо), размер. Работает для всего, хоть экструд, хоть фаска, хоть перемещениевращениемасштаб.

Вообще работать в блендер как в максе, это не верная стратегия, надо пользоваться преимуществами пакета, а не искать костыли делающие его похожим на другой пакет, и потом работать на этих костылях.

На сайте c 09.06.2016
Сообщений: 542
St. Petersburg
Цитата Mihanik68:
Е_размер, все сразу, все удобно

...и субъективно.

Что то хорошо реализовано в блендер, что то в макс, что то еще где то, и нет ничего плохого, когда человек пытается одно удобное подружить с другим, хреново, когда это не получается.

На сайте c 25.02.2009
Сообщений: 2748
Липецк

Цитата easymodeling1125:
Можно ссылку на аддон "Сверчок" ?

Конечно https://github.com/nortikin/sverchok 

Осторожно - много матана. Но если разобраться - то можно делать волшебство )))

Говорят это что-то вроде grasshopper в rhino

Цитата Mihanik68:
Е_размер, все сразу, все удобно

тут я думаю человеку неудобно, что экструд после применения нельзя изменить. Т.е. операция разовая как бы.

На сайте c 10.03.2024
Сообщений: 408
Цитата myxavertolet:
...и субъективно

Удобство, да субъективно, кому-то так, кому-то иначе, и сильно зависит от привычки. А вот скорость штука объективная, и тут разница в одно действие, заключающееся в поиске нужного окна, перемещении туда курсора и клике мышью. Ну в максе тоже так можно, и нужно.

Теперь случай когда обязательно хочется вводить значение в окошко. И да в блендер оно тоже есть, и возникает после совершения действия, но всегда в одном месте, и его не надо искать среди кучи подобных, и они не висят в окне постоянно захламля вид. Согласитесь что в этом есть своя логика. Совершил действие, появилось окно редактирования этого действия.

Я после многих лет в максе переходил на блендер где-то году в 14 ом, и мне тоже очень многое казалось не удобным, а логика странной, более того, многого до сих пор не хватает, но по совокупности возможностей оказалось, что моделить в нем быстрее.

На сайте c 25.03.2010
Сообщений: 8
Barcelona
Цитата paz:

Причем что такое 0 material вообще не понятно

0 перед именем значит ноль юзеров. в блендер каждый материал или меш использует каоктйо объект. За этим объектом закрепляется использование материала или меша. Поэтому этот объект называется юзер.
если материал или меш или еще какойто дата блок, никто в файле не использует. передним ставится ноль, и это значит что после перезапуска сцены этот не заюзаный дата блок будет удален. или если провести чистку, то такие блоки удалятся.

чтобы они не удалялись можно дать им ююзера. напрмер повесить материал на какойто объект, этот объект станет ююзером этого материала. либо нажать щит это на языке блендера фейки-юзер. тоесть материалу будет присвоен фиктивнй юзер, чтобы материал не пропадал при перезагрузке или чистке.

звучит зпутано но на деле это самая логичная система окорую я видел.

в аутлайнре переключая его режимы можно смотреть сколко и каких юзеров у какогото дата блока.

На сайте c 26.12.2022
Сообщений: 9

Подскажите, есть ли аддон или базовая функция в blender для рандомного рендера коллекции, то есть условно есть коллекция в 10 объектов, она может отрендерить 3 или же 5 + различные сочетания объектов через сид в зависимости от заданных параметров

Для примера, проект - большое помещение, на стенах висят картины, в исходной сцене 50 картин, я хочу показать только 20 из них в рандомных местах

P.S. Конечно можно в ручную это всё сделать) 

На сайте c 25.02.2009
Сообщений: 2748
Липецк

Цитата VolNoReZ228:
P.S. Конечно можно в ручную это всё сделать)

через геоноды точно решается. Визибл инвизибл и рандомы в номере кадров

Но рандом тут не очень хорош. Т.к. может совпасть что выборка повторится.

Сюда какая-то матрица или прочий матан просится. Но, опять-таки, через геоноды решается.

На сайте c 12.02.2016
Сообщений: 185

Всем привет. Как в Блендере сделать экструд ребра как в максе с параметрами выбора ширины и глубины экструда?)

Пока получается только в 2 действия Bevel + Shrink/Flatten но результат некорректный получается. Некоторые точки не в плоскости получаются. В Максе все иначе работает.

Читают эту тему: