Черные пятна на откосах и окнах

Автор
Сообщение
На сайте c 29.03.2016
Сообщений: 23
Дмитров

Здравствуйте. Помогите пожалуйста с проблемой (скрины). Геометрия стен - нормальная: Overlapping Faces и Overlapping Verteces - по нулям. Окна вставлены с небольшим заглублением в геометрию стен (1 мм). Фон - исключен из солнца. Стекол нет. Скайлатпорталы - внутри, в нише, возле окон, пересечений нет. Включены: Simple, Aff. diffuse, specular, reflection. Help!

На сайте c 24.05.2017
Сообщений: 195


Мат, оскорбления, провокации на скнадал

Дата выдачи:
06.08.2024 17:58:08


Пожизненный бан
Такое ощущение что там проблемы с геометрией... В откосе.А что с материалом ?Накинь серый и отрендери и покажи тут?Пересветы от солнца. Я считаю что нужно начать последовательно освещать .1.сбросить насройки вирея,2 добавить солнце с маленьким мультом 01. 3 .Сермат рендер. 4.в зависимотси от результата крутим камеру добавляем портал 5.опять рендеримв сырмате. В итоге автор уснул... Я тоже иду спать
На сайте c 29.03.2016
Сообщений: 23
Дмитров
Цитата modelis:
Такое ощущение что там проблемы с геометрией... В откосе.А что с материалом ?Накинь серый и отрендери и покажи тут?Пересветы от солнца. Я считаю что нужно начать последовательно освещать .1.сбросить насройки вирея,2 добавить солнце с маленьким мультом 01. 3 .Сермат рендер. 4.в зависимотси от результата крутим камеру добавляем портал 5.опять рендеримв сырмате. В итоге автор уснул... Я тоже иду спать

Здравствуйте. Спасибо, что ответили. Я уж думал откликов не будет.

На всех скринах 3 разных комнаты одного объекта - кухня, детская, спальня. Есть еще гостиная - там тоже косяки. В общем везде,  видимо проблема одна. Одну ошибку сегодня нашел - перепутал интенсив мультиплеер и  зице мультиплеер (стояло 4 и 0,6). Поменял значения местами, увеличил ISO камеры - проблема не ушла. Все один в один.

На всех скринах - уже был установлен серый материал в Render Setup - override - серый V-rayMtl без настроек

Пробовал без скайлатпорталов - то же самое, только темнее в рендере.

С 0,1 мультом в солнце - то же самое (скрин ниже).

Геометрию стен проверял, повторюсь, Overlapping Faces и Overlapping Verteces - по нулям.

Пробовал рендер без окна - извольте видеть чернота меньше, но есть все равно (последний скрин)

На сайте c 14.12.2010
Сообщений: 1782
spb.ru
коробочку бы выложили со светом и камерами.
На сайте c 24.05.2017
Сообщений: 195


Мат, оскорбления, провокации на скнадал

Дата выдачи:
06.08.2024 17:58:08


Пожизненный бан
Дайте вашу коробку...сюда. И почему у вас жуткий пересвет? Чо вы там накрутили? ракурс поменяли бы правее
На сайте c 29.03.2016
Сообщений: 23
Дмитров
Ссылку на файлообменник не могу вставить в окно сообщений - значек ссылки не активен, и не вставляется копированием з-а.
На сайте c 23.05.2011
Сообщений: 4827
вставляешь-выделяешь-жмешь на ссылку
На сайте c 24.05.2017
Сообщений: 195


Мат, оскорбления, провокации на скнадал

Дата выдачи:
06.08.2024 17:58:08


Пожизненный бан
яндекс почта есть?Или гугл диск? У меня уже азарт перелопатить вашу коробочку.Давай мне на почту arhi_s@mail.ua
На сайте c 29.03.2016
Сообщений: 23
Дмитров

https://cloud.mail.ru/public/F1Nt/kCerb25B4  вот она - терзайте. Гугл Хром меня спас. Из Фоерфокса - никак.

Сцена пока без матов. Готовлюсь. Пустые слои - ждут наполнения.

https://cloud.mail.ru/public/MDvz/RtD4gXhfs  теперь здесь

На сайте c 01.06.2010
Сообщений: 983
Тольятти
Покажите сетку стен. Как делали коробку?
На сайте c 29.03.2016
Сообщений: 23
Дмитров

Стены делал так: обводка .dwg. сплайном - Edit Poly - полигоны в местах проемов окон и дверей режу Cut. После все полигоны поднимаю Extrude до уровней высот подоконников, дверей, окон. После Bridg проемы окон и дверей. Убираю лишние полигоны оставшиеся в дверных проемах. И Cap снизу получившуюся модель. Получается все  быстро.

Далее - проверка модели Overlapping Faces и Overlapping Verteces. Пол, потолок. Все. Можно ставить окна, двери.

На сайте c 24.05.2017
Сообщений: 195


Мат, оскорбления, провокации на скнадал

Дата выдачи:
06.08.2024 17:58:08


Пожизненный бан
Сбрось все модификаторы с коробки и будет тебе счастье.Но постановка света я считаю не очень правильная. Слишком ярко всё засветы ядерные доказательства шас будут
На сайте c 29.03.2016
Сообщений: 23
Дмитров

На сайте c 24.05.2017
Сообщений: 195


Мат, оскорбления, провокации на скнадал

Дата выдачи:
06.08.2024 17:58:08


Пожизненный бан
Ты покажи стек модификаторов на коробке.Я увидел в обморок упал...
На сайте c 29.03.2016
Сообщений: 23
Дмитров
С коробки все модифакаторы уже сбрасывал. До Edit Poly. Smotsh ставил от безысходности - экспериментировал. Все UVW Map удалял в отдельной сцене и оставлял только одну. Все едино. Без сильных изменений.
На сайте c 24.05.2017
Сообщений: 195


Мат, оскорбления, провокации на скнадал

Дата выдачи:
06.08.2024 17:58:08


Пожизненный бан

Конверт в поли и всё. и изменить настройки рендера по умолчанию для начала
На сайте c 29.03.2016
Сообщений: 23
Дмитров

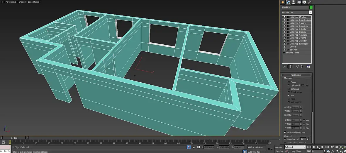
Стек смотрите. Не вижу криминала. В модели на каждое помещение ставится свой ID на полигоны. Затем к коробке ставятся UVW Map по числу ID, в каждом свой канал по соответствующему ID. Дать название UVW Map - не я придумал - быстро потом находишь нужный. Благодаря такой схеме в каждой комнате легко управляешь материалом через Gizmo.

Но, повторюсь, в отдельной сцене всю эту пирамиду UVW Map сбрасывал, ставил одну, без названия. Все полигоны в модели также делал ID 1. И все осталось без изменений. Черные пятна, я имею в виду в рендере.

На сайте c 24.05.2017
Сообщений: 195


Мат, оскорбления, провокации на скнадал

Дата выдачи:
06.08.2024 17:58:08


Пожизненный бан

Я просто сконвертил в полики и всё .Начал рендерить всё нормально. Повторите ту же процедуру. просто коробку в другую сцену. Пустую коробка. Поставьте по умолчанию  камеру и солнце. Дальше действуйте по обстоятельствам. Настройки я сразу поменял по умолчанию.
На сайте c 14.12.2010
Сообщений: 1782
spb.ru

jogin

уходите от IrMap. (это её глюки)

если не хотите, ставьте большее разрешение превьюх или повыше настройки на IM

____________________________________

т.е. все там в сцене нормально. IM глючит. либо настройки поднимайте, либо с IM слезайте

На сайте c 14.12.2010
Сообщений: 1782
spb.ru

modelis её, её. перебрасывая в свою сцену, Вы настроечки меняете ))

было

стало

Читают эту тему: