как выделить все модели с определённым модификатором (chamfer)?

Автор
Сообщение
На сайте c 15.12.2022
Сообщений: 7

так получилось, что мне дали сцену более высокой версии 3д макса, и конечно вылезает ошибка о том, что модификатор чамфер более высокой версии и все вылетает.
если экспортировать файл, то вроде все работает, но только временно. в общем я пришла к решению, что нужно найти все модели с чамфером и конвертировать в едит поли. но в гугле нашла только что-то про select by name и все. не понимаю, как выставить там фильтр на модификатор. помогите, пожалуйста

На сайте c 31.03.2011
Сообщений: 10489
Renderfarm

версия чамфера по факту ни на что не влияет, видимой разницы нет, а вот если там edit poly модификаторы везде, то могут быть всякие чудеса и надо открывать в той версии в которой было изначально сохранено было

На сайте c 24.06.2014
Сообщений: 4908
Украина, Одесса

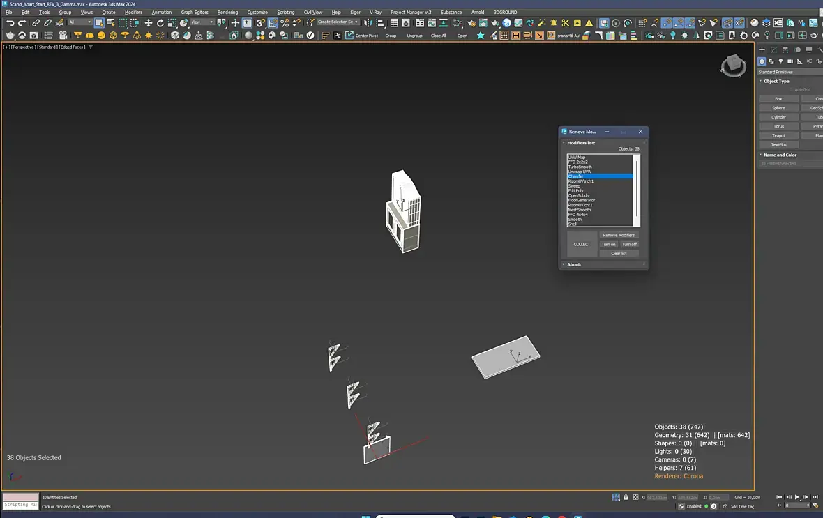
У SiNi набора скриптов есть анализатор сцены, там есть раздел с модификаторами удобный. Можно посмотреть все объекты в сцене с модификаторами и отключать или удалять их, выделять объекты и даже схлопывать стек модификаторов. SiNi свежие есть на Персии, если что.

На сайте c 22.04.2009
Сообщений: 217

из более старого 

https://www.scriptspot.com/3ds-max/scripts/modifier-modifier-zorb  

На сайте c 26.04.2014
Сообщений: 3
На сайте c 15.12.2022
Сообщений: 7
Цитата albatr0s:

версия чамфера по факту ни на что не влияет, видимой разницы нет, а вот если там edit poly модификаторы везде, то могут быть всякие чудеса и надо открывать в той версии в которой было изначально сохранено было

ну ругается именно на это. и когда-то давно я это исправляла именно тем, что удаляла весь чамфер

На сайте c 31.03.2011
Сообщений: 10489
Renderfarm

kitkate0, чтоб это исправить гарантированно правильно - надо открыть в той версии макса из которой было сохранено и сколлапсить стеки модификаторов, других путей нет (совсем)

На сайте c 15.04.2015
Сообщений: 54

а на рендере очень страшно выглядит?

На сайте c 19.09.2006
Сообщений: 803
Москва
Цитата kitkate0:
ну ругается именно на это. и когда-то давно я это исправляла именно тем, что удаляла весь чамфер

Лучший способ - сколлапсить объекты с этим модификатором. Я пользовался Zorb. Мержите все в новую сцену, запускаете Zorb. Он открывается на вкладке Modifiers, ищите там в списке Chamer, кликаете на нем правой кнопкой и выбираете "Collapse to modifier". И он сам все сколлапсит. Или Select objects и он выделит все объекты с этим модификатором, а дальше в ручном режиме. Но ваша цель, чтобы после всех действий у вас в сцене не осталось этого модификатора вообще.

На сайте c 16.10.2006
Сообщений: 1816

Вот тут чел сгенерировал скрипт как раз для чамфера 

На сайте c 15.12.2022
Сообщений: 7

Цитата albatr0s:

kitkate0, чтоб это исправить гарантированно правильно - надо открыть в той версии макса из которой было сохранено и сколлапсить стеки модификаторов, других путей нет (совсем)

я спрашиваю, как раз потому что нет такой возможности как "открыть в той версии"

Цитата psalm69:

а на рендере очень страшно выглядит?

на рендере никак не отображается. вообще.

Цитата yorgo:

спасибо большое! все исправила, очень довольна)

На сайте c 10.07.2008
Сообщений: 1918
Екатеринбург/Калининград
Цитата kitkate0:
не понимаю, как выставить там фильтр на модификатор

в копилку что выше написали, есть еще такой полезный скрипт

это от sini

Читают эту тему: