OBJ и Mtl ID

Автор
Сообщение
На сайте c 20.10.2012
Сообщений: 247
Калининград
Цитата DoCentttt:
Да, все так же.

Так же в смысле всё работает или так же как у нас НЕ работает?)

На сайте c 23.09.2009
Сообщений: 7369
Киев
stepa922, ну 14 так же как в 20-м). Через стандартный мат перенести можно айдихи. Виреевскими - не хочет.
На сайте c 20.10.2012
Сообщений: 247
Калининград
Цитата DoCentttt:
stepa922, ну 14 так же как в 20-м). Через стандартный мат перенести можно айдихи. Виреевскими - не хочет.

Сейчас поставил эксперимент, мало ли у меня исходная модель какая-нибудь сатанинская и на ней не работает как надо - сделал такой же бокс как в гифке, так же назначил стандартные маты, так же экспортнул - всё равно 1 ID.. В общем отнесу это событие к разряду проклятий, большое спасибо за потраченное время, дальше уже просто невежливо его отнимать!

На сайте c 20.04.2010
Сообщений: 2896
UA

На сайте c 20.10.2012
Сообщений: 247
Калининград
Цитата Predator84:

Хм, мап ченэл, по идее не должно никак влиять на ID, но всё равно попробовал на всякий случай - не помогло..

На сайте c 23.09.2009
Сообщений: 7369
Киев

Predator84, это немного не то) тоже только что поклацал у себя. шо так, шо так - пишется три мата. это ж айди полигонов, а не канал маппинга.

На сайте c 20.04.2010
Сообщений: 2896
UA
https://we.tl/t-42gZ3ttM01  вот я сферу экспортнул с двумя айдишниками, без зажатой "авто" все в ID1 получается.
На сайте c 23.09.2009
Сообщений: 7369
Киев

Слушай, надо выявить на каком этапе сбивается все. У тебя в окне после экспорта сколько пишет айдишек?

там где materials/

Если там много, то скрин импорта в студию, на импорте теряются.

На сайте c 20.10.2012
Сообщений: 247
Калининград
Цитата DoCentttt:
У тебя в окне после экспорта сколько пишет айдишек?

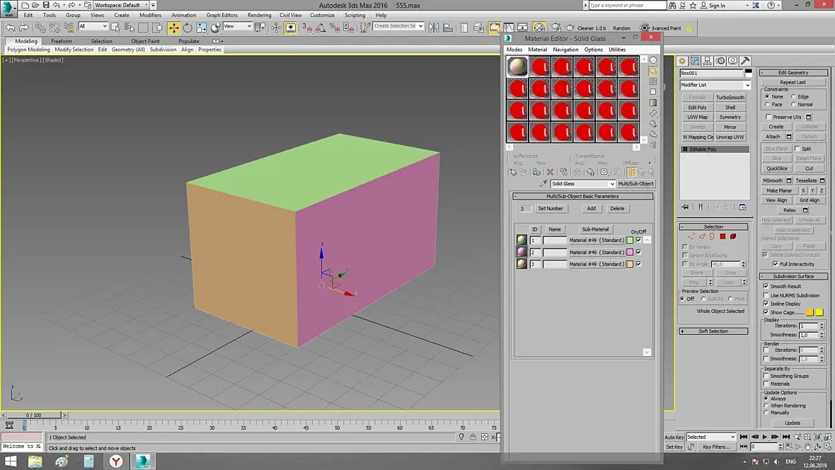
Материал как видно трёхсоставной на боксе

На сайте c 23.09.2009
Сообщений: 7369
Киев
Цитата stepa922:
Материал

стандартный? Странно, у меня так пишет когда виреевские в мультимате засунуты

Окей, есть еще прикол. Имена 

На сайте c 20.10.2012
Сообщений: 247
Калининград
Цитата DoCentttt:
стандартный? Странно, у меня так пишет когда виреевские в мультимате засунуты

На сайте c 23.09.2009
Сообщений: 7369
Киев

Да, я так и подумал) Переименуй. Они разные должны быть. Я только что решил затестить, перетягиванием покопировал, и вот оно считало как один.

... хотя в гифке я ж делал из разных слотов - то разные имена. а ты схалтурил, видимо - покопировал, когда говорил что сделал "все так же"

Цитата stepa922:
так же назначил стандартные маты
На сайте c 20.10.2012
Сообщений: 247
Калининград
Опа-ца! Думаю может ему не понравилось что стандартные маты одинаковое название имеют - поменял названия, чтобы разными стали - всё сработало! Вот шайтан мозгов мне выел блин за день! Получается я пробовал изначально короновские маты экспортировать - они как и виреевские у вас не проканали, а когда стал пробовать со стандартными матами названия у них были одинаковые, хоть сами маты и разные. В общем проблема решена, всем ещё раз огромное спасибо за содействие и ещё раз прошу прощения за потраченное время!
На сайте c 13.03.2012
Сообщений: 1388

Алилуйя!!!

теперь зато и мы в курсе.

На сайте c 20.10.2012
Сообщений: 247
Калининград
Цитата DoCentttt:
а ты схалтурил, видимо - покопировал, когда говорил что сделал "все так же"

Не думал что этот нюанс был настолько критичен, задачи схалтурить не ставил)

На сайте c 23.09.2009
Сообщений: 7369
Киев
Та да, я тож не знал))
На сайте c 26.05.2015
Сообщений: 16
Belarus
Доброго времени всем - попробовал так экспортировать в OBJ. Назначил стандартные материалы в слот мультисаба, экспортнул. Потом импортирую в макс, ID сохранились, только почему то перепутались местами. К примеру 1й стал на 3й. получается или переназначать ID или в материале местами менять - но если в материале менять тоже не вариант - на разных объектах по разному меняются ID.
На сайте c 20.10.2012
Сообщений: 247
Калининград
Цитата Digital-cat:
только почему то перепутались местами

Да, у меня так же было. Дело было давно, не помню точно в чём там была суть, но эту проблему я поборол. Там, вроде бы, дело в том, в какой последовательности вы создавали материалы в мультисабе. Вот я, по-моему, создавал новый мультисаб, в котором последовательно создавал маты. Тогда в итоге всё сохранялось в нужном порядке. Или я детачил по айдишникам элементы и аттачил в правильном порядке. Я помню что была какая-то дичь, много нервов и времени ушло на это всё. Но проблема точно решается и она точно решается не сказать что удобно.

На сайте c 26.05.2015
Сообщений: 16
Belarus
Цитата maltsev_stepan:
Я помню что была какая-то дичь, много нервов и времени ушло на это всё. Но проблема точно решается и она точно решается не сказать что удобно.

Спасибо)   - вот пробовал по элементам разделить что то выдаёт опять неправильные ID. попробую по порядку назначать и материал по порядку в слоты добавлять.

На сайте c 20.10.2012
Сообщений: 247
Калининград
Цитата Digital-cat:
попробую по порядку назначать и материал по порядку в слоты добавлять.

Там точно дело в порядке, осталось опытным путём установить в порядке чего именно) К сожалению, честно не помню, давно было, больше ничем не могу помочь( Я тогда почти целый день убил в поисках истины. В конечном счёте всё сделал как следует, но это было то ещё приключение

Читают эту тему: