3D Модели
Доступы и подписка
Галерея
Работа
Форум
Блоги
Искать в разделе
Модели
Галерея
Работа
Форум
Блоги
Люди
Регистрация
Войти
Форум
3D Studio MAX
В избранное
В избранном
отсутствие сцены в рендере
Автор
Сообщение
Вставить имя в ответ
Перейти в профиль
maksik172
Активность: 1
На сайте c 04.11.2023
Сообщений: 12
26.12.2023 23:59
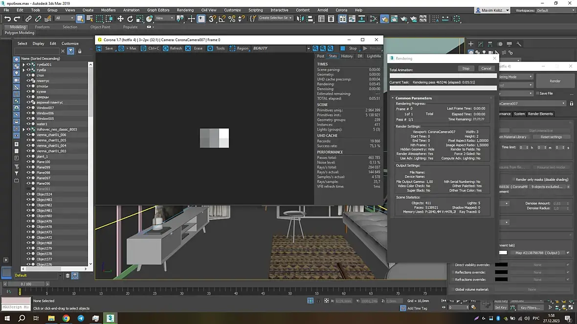
Доброго времени суток. Столкнулся с такой проблемой, что в интерактивном рендере все хорошо и все работает, а когда нажимаю на кнопку рендер, то происходит то, что показано на скриншоте. При этом комп нагружается. В чем может быть проблема?
Вставить имя в ответ
Перейти в профиль
archi_dan
Активность: 809
На сайте c 11.11.2016
Сообщений: 650
Внутренний мир
27.12.2023 00:06
Все просто.. у вас так:
А должно быть:
Вставить имя в ответ
Перейти в профиль
Menhir
Активность: 930
На сайте c 02.08.2008
Сообщений: 635
27.12.2023 06:56
3x2 пикселя это вы конечно размахнулись.
Читают эту тему:
Последнее на форуме
Позитивное 1000+
Пересохранить в более старую версию
Стоит ли в 2025 году пытаться вкатиться в 3D-визуализацию?
Награждения
Загрузка ЧУЖИХ или ОДИНАКОВЫХ моделей
Тестируем Видеокарты MAX+VRay GPU
Railclone
Вопрос по поводу модерации моделей
Садовник.
Предложения по улучшению сайта
Заказы
Моделирование мебели для Маркетплейсов
Ищу дизайнера интерьера с опытом в редизайне квартиры с целью продать дороже
Визуализатор + Revit
Поиск клиентов на 3d визуализацию
Рабочие чертежи по освещению
Вакансии
Чертежник, архитектор-техник
Демо для дизайнеров: интерактивная 3D-визуализация + автоматическая комплектация проекта
Специалист 3Ds Max/Corona Render + Unreal Engine 5
3D-визуализатор экстерьеров
3D визуализатор жилых интерьеров / Помощник дизайнера интерьеров
Резюме
Дизайн интерьера + Архитектура
3д визуализация интерьера
Архитектурное 3D Моделирование и Визуализация
Визуализация интерьеров | Рабочая документация | Дизайн
Мы специализируемся на фотореалистичной 3D-визуализации и анимации для архитекторов и дизайнеров.
Наверх