подскажите новичку в 3D

Автор
Сообщение
На сайте c 04.03.2021
Сообщений: 31

Друзья, первый раз делаю рендер по уроку. При запуске рендере, появляется вот такое белое окно.

Ренденр идет, комп шумит)) но ничего не происходит. у препода на уроке при рендере это окно как бы серое изначально, а у меня только так. В чем дело? корона глючит или я что то не так делаю?

На сайте c 28.03.2013
Сообщений: 409
проверьте яркость источников света, эскпозицю и т.п., возможно это пересвет
На сайте c 04.03.2021
Сообщений: 31
Друзья, подскажите где находятся в Corona 5 вот эти настройки, как на скрине?

Это был скрин с короны препода, который ведет урок, у себя я таких настроек не вижу, вот мой скрин настроек короны:

На сайте c 16.05.2012
Сообщений: 997
Москва
Цитата D.Brasco:
Друзья, подскажите где находятся в Corona 5 вот эти настройки, как на скрине?

Это был скрин с короны препода, который ведет урок, у себя я таких настроек не вижу, вот мой скрин настроек короны:

во вкладке Camera вроде

У препода какая-то очень старая версия

Активность: 0
На сайте c 21.03.2011
Сообщений: 2
доброе утро ! у меня такой вопрос.Чтобы сохранить финальный рендер каждого ракурса мой рабочей сцены, мне необходимо его запускать заново из каждой камеры ?? или возможно сделать его один раз из одной камеры и переключится в другие ?
На сайте c 17.03.2020
Сообщений: 3754
spb
batch render
На сайте c 08.02.2009
Сообщений: 756
Чебоксары
Цитата legko:
доброе утро ! у меня такой вопрос.Чтобы сохранить финальный рендер каждого ракурса мой рабочей сцены, мне необходимо его запускать заново из каждой камеры ?? или возможно сделать его один раз из одной камеры и переключится в другие ?

Либо камеру за-анимировать по всем ракурсам и отсчитать секвенцию по-кадрово.

На сайте c 04.03.2021
Сообщений: 31

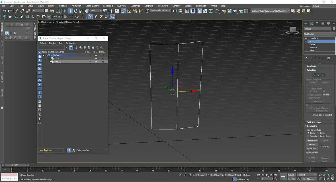
Доброго времени суток всем. Подскажите плиз: по уроку делаю следующее : препод рисует лайнами объект, потом применяет к нему модификатор Сурфейс как на втором скрине, то же самое делаю и я , но мой модификатор почему то не применяется(((( Когда встаю на лайн, получается  как на ПЕРВОМ скрине, а если встану на сам модификатор, лайн вообще пропадает, у меня макс 2021. В чем я косячу? 

 

На сайте c 16.10.2006
Сообщений: 1818
Цитата D.Brasco:
В чем я косячу?

flip normals  -- не помогает?

На сайте c 04.03.2021
Сообщений: 31
Цитата D-d_Man:

flip normals  -- не помогает?

Если имеется ввиду это, то нет(((( все по нулям

На сайте c 04.04.2021
Сообщений: 32
Цитата D.Brasco:

Доброго времени суток всем. Подскажите плиз: по уроку делаю следующее : препод рисует лайнами объект, потом применяет к нему модификатор Сурфейс как на втором скрине, то же самое делаю и я , но мой модификатор почему то не применяется(((( Когда встаю на лайн, получается  как на ПЕРВОМ скрине, а если встану на сам модификатор, лайн вообще пропадает, у меня макс 2021. В чем я косячу? 

Так всё ок. Ко второму скрину претензий у вас не имеется, я так понимаю.

Почему не применяется модификатор на первом скрине? Он применяется. У вас отжата кнопка Show End Result (точность названия не гарантирую =D) под стеком модификаторов, выглядит как колбочка. 

Добавлено: когда она выключена, макс отображает только выбранный модификатор и всё, что ниже по стеку, но то что выше - не показывает. Когда включена - показывает итоговый результат по всем модификаторам

На сайте c 16.10.2006
Сообщений: 1818

тут надо смотреть как вы строили эти линии, для начала я бы предложил удалить горизонтальные линии и включив кнопку Cross Section  последовательно соединить вертикальные линии - после этого применить surface

если получится - то ок, если нет  - значит вертикальные линии построены неверно - их надо строить в нужной проекции видового окна, либо поворачивать параллельно "земле" и применять reset xform(в закладке utilites - потом не забыть  сколлапсить в сплайны)

На сайте c 04.04.2021
Сообщений: 32

Добавлено 2: а может быть проблема глубже. Если мне не изменяет память, Сурфейс не понимает 5ти и выше угольные полигоны (не строит их). Если есть точки не только в углах, может быть причиной.

Также точки на стыках трёх линий могут быть не в одной позиции (там будет две, а то и три точки). Сурфейс такое тоже не строит, выставьте точки с привязкой

На сайте c 04.03.2021
Сообщений: 31

Цитата Mr_DD:
Цитата D.Brasco:

Доброго времени суток всем. Подскажите плиз: по уроку делаю следующее : препод рисует лайнами объект, потом применяет к нему модификатор Сурфейс как на втором скрине, то же самое делаю и я , но мой модификатор почему то не применяется(((( Когда встаю на лайн, получается  как на ПЕРВОМ скрине, а если встану на сам модификатор, лайн вообще пропадает, у меня макс 2021. В чем я косячу? 

Так всё ок. Ко второму скрину претензий у вас не имеется, я так понимаю.

Почему не применяется модификатор на первом скрине? Он применяется. У вас отжата кнопка Show End Result (точность названия не гарантирую =D) под стеком модификаторов, выглядит как колбочка. 

в упор не пойму в чем дело(((((( сейчас стою на модификаторе, но его отключил, отображается только каркас из лайнов, если я модификатор включу, каркас пропадет, останется только пивот. Show End Result нажата

Mr_DD Прочитал сообщения выше, браузер закешировался, щас буду пробовать

Цитата D-d_Man:

Цитата Mr_DD:

Добавлено 2: а может быть проблема глубже. Если мне не изменяет память, Сурфейс не понимает 5ти и выше угольные полигоны (не строит их). Если есть точки не только в углах, может быть причиной.

Также точки на стыках трёх линий могут быть не в одной позиции (там будет две, а то и три точки). Сурфейс такое тоже не строит, выставьте точки с привязкой

Спасибо огромное за помощь!!!! именно в этом была причина! удалил лишние точки и все заработало!!! Ура! Спасибо большое за консультацию!!!

Доброго времени суток, уважаемые собратья по 3D MAX)))) продолжаю когда есть время грызть гранит науки, вернее мою любимую 3D графику. У меня Макс 21, у препода на видео курсах 17, не могу у себя найти менюшку в редакторе материалов, как на скрине. Подскажите плизз, куда ее заховали?

На сайте c 29.05.2015
Сообщений: 1415
Москва

На сайте c 28.11.2012
Сообщений: 792
Moscow
Так все вместе и пройдём этот прекрасный курс smiley-biggrin.gif
На сайте c 04.03.2021
Сообщений: 31
Цитата Nick_pan:

Спасибо огромное, а то я все глаза сломал уже)! 

Цитата Viento:
Так все вместе и пройдём этот прекрасный курс smiley-biggrin.gif

Это точно, кстати он уже заканчивается, скоро новый начну))) 

Всем привет. Профи, подскажите, делаю по уроку  что то  типа ванной комнаты, настраиваю камеру, при входе камерой в комнату правая стена и потолок материал не отображается, который назначал всем стенам  стала черной, потолок тоже черный,хотя назначал другой материал, при выходе камерой из комнаты, и вращая сцену, цвет материала отображается, при входе камерой в комнату, опять та же песня, что не так делаю, подсобите((

А должно быть вот так как на уроке:

На сайте c 27.02.2010
Сообщений: 3664
Херсон,Украина

D.Brasco

У Вас дефолтное освещение - это один светильник.

У них дефолтное освещение - это два светильника.

Поменяйте настройки своего дефолтного освещения и установите там тоже два светильника.

Это делается тут:

Обратите внимание, что "ваша школа" сняла галку над этим подчёркиванием.

По умолчанию галка там стоит.

Больше объяснять не буду - мне за это денег, в отличии от "вашей школы" не платят smiley-dirol.gif

На сайте c 28.11.2012
Сообщений: 792
Moscow
Цитата feles:
Больше объяснять не буду - мне за это денег, в отличии от "вашей школы" не платят smiley-dirol.gif

Да судя по всему этой школе тоже не особо платят smiley-biggrin.gif

Цитата D.Brasco:
Цитата Viento: Так все вместе и пройдём этот прекрасный курс smiley-biggrin.gif Это точно, кстати он уже заканчивается, скоро новый начну)))

Дай хоть одним глазком взглянуть на результаты обучения! Что получилось-то? smiley-dirol.gif

На сайте c 04.03.2021
Сообщений: 31

Цитата Viento:

Дай хоть одним глазком взглянуть на результаты обучения! Что получилось-то? smiley-dirol.gif

Сильно грязными тряпками не кидайтесь))))) это моя первая модель, не считая тех печенек, вопросы по которым задавал в самом начале этой темы. Косяков много, знаю... Материал применял к модели, но свет так толком настроить не смог, у препода макс17 у меня 21, все глаза сломал, но не все настройки нашел. И с камерой у меня плохо работать получается. 

Цитата feles:

D.Brasco

У Вас дефолтное освещение - это один светильник.

У них дефолтное освещение - это два светильника.

Поменяйте настройки своего дефолтного освещения и установите там тоже два светильника.

Это делается тут:

Обратите внимание, что "ваша школа" сняла галку над этим подчёркиванием.

По умолчанию галка там стоит.

Больше объяснять не буду - мне за это денег, в отличии от "вашей школы" не платят smiley-dirol.gif

Блин, ну не могу я найти в своем 21 где эти два светильника включить, хоть убейте((((((((( Все глаза сломал!

Читают эту тему: