подскажите новичку в 3D

Автор
Сообщение
На сайте c 27.02.2010
Сообщений: 3664
Херсон,Украина
Цитата D.Brasco:
Блин, ну не могу я найти в своем 21 где эти два светильника включить, хоть убейте((((((((( Все глаза сломал!

F1 --> Search --> Viewport Configuration

Для справки: клавиша F1 прекрасно работает в Максе по всем вопросам smiley-wink.gif

На сайте c 04.03.2021
Сообщений: 31
Да где находится Viewport Configuration я знаю))))) только не могу найти там, как эти две лампы включить)))))
На сайте c 27.02.2010
Сообщений: 3664
Херсон,Украина
Цитата D.Brasco:
только не могу найти там, как эти две лампы включить)))))

Переключатели ламп становятся активными при любом другом режиме видового отображения, кроме Wireframe и Bounding Box.
На сайте c 04.03.2021
Сообщений: 31

Всем доброго времени суток!!! РебятЫ)))) сильно не смейтесь))))) и не кидайтесь)))) моделирую по уроку.... унитаз!smiley-lol.gif  Ну эту тему начал с печенек, логично, что должно дойти и до унитаза))) короче говоря моделирую по уроку унитаз . форму унитаза делаю вот таким образом как на первом скрине:

а получается после того как накинул модификатор Surface вот такsmiley-lol.gif

Интересная конструкция)))) не правда ли))))))

Я конечно буду все равно переделывать, но мне просто не понятно в чем ошибка? Делаю это по видео уроку . Почему образовался этот разрыв? 

И как это исправить не переделывая заново?

На сайте c 21.01.2009
Сообщений: 3516
Москва

D.Brasco

Либо где-то вертексы не сошлись по координатам, либо в замкнутом контуре из сплайнов больше четырех вершин. 

На сайте c 18.01.2019
Сообщений: 37
Санкт-Петербург

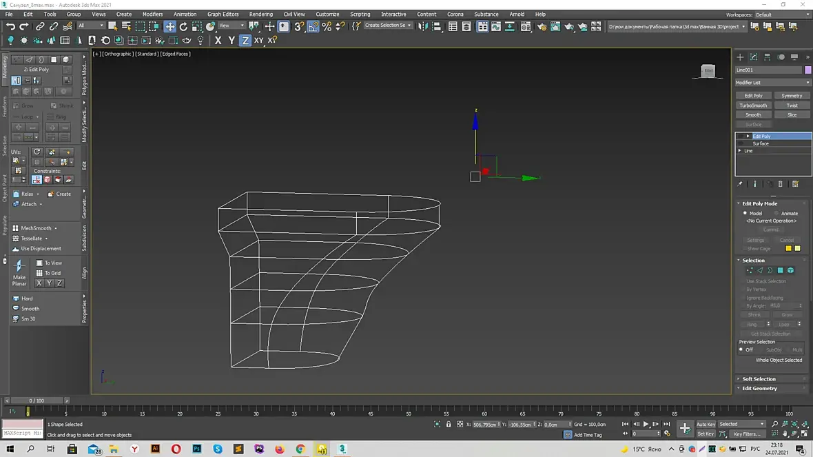
Всем доброго времени суток!

Помогите, пожалуйста, с затупом на полвека...

Дано: модель под сглаживание - в ней, грубо говоря, из круга должны ровно выходить несколько лучей.

Вопрос: как правильно выстроить сетку в местах, отмеченных на 2-ом изображении, чтобы после сглаживания круг не "горбатился" как на третьем фото?

На сайте c 16.03.2016
Сообщений: 2180
Москва

Delight33

Повышайте плотность сетки. 8 граней на исходнике мало. Нужно раза в 4 больше. Рёбрам от деталей, приходящих в круглый элемент, некуда деваться поэтому они деформируют форму.

На сайте c 18.01.2019
Сообщений: 37
Санкт-Петербург
Цитата dontpiter:

Delight33

Повышайте плотность сетки. 8 граней на исходнике мало. Нужно раза в 4 больше. Рёбрам от деталей, приходящих в круглый элемент, некуда деваться поэтому они деформируют форму.

Эх... Спасибо, попробую.
На сайте c 25.02.2009
Сообщений: 2326
Kyiv
Цитата Delight33:
Всем доброго времени суток! Помогите, пожалуйста, с затупом на полвека...

Нет необходимости моделить все одним мешем, круг со звездой можно отдельно сделать, лучи отдельно. При острой необходимости можно вмоделить лучи после нескольких итераций сглаживания, либо же добавить там логическое соединение, например сварочный шов.

На сайте c 04.03.2021
Сообщений: 31
Ребят подскажите можно ли изменить такую ситуацию. Когда во вьюпорте меня. вид на топ или лефт, сцена улетает хрен знает куда . Приходится ее возвращать и зуммировать до рабочего состояния. Когда надо часто менять вид один на другой, уже достало возвращать улетевшую сцену. Можно ли настроить, что бы менять вид без этого геморроя?
На сайте c 26.05.2018
Сообщений: 332
Ashgabat
Цитата D.Brasco:
Ребят подскажите можно ли изменить такую ситуацию. Когда во вьюпорте меня. вид на топ или лефт, сцена улетает хрен знает куда . Приходится ее возвращать и зуммировать до рабочего состояния. Когда надо часто менять вид один на другой, уже достало возвращать улетевшую сцену. Можно ли настроить, что бы менять вид без этого геморроя?

меняешь вид с выделенным объектом, а потом Z 

На сайте c 28.09.2006
Сообщений: 4459
Москва / Дубай
А лучше побороть исходную причину этого. У тебя либо какой-то объект улетел в район Австралии, либо пивот какого-то из объектов там же, либо летающие вершины. В общем, методом исключения надо найти проблемный объект и разобраться с ним
На сайте c 08.03.2021
Сообщений: 44
Стало вылазить это окошко. Что-то с движком лучей. Рендер из-за это замедлился. Кто-то знает, что это значит и как решить эту проблему?

На сайте c 16.10.2006
Сообщений: 1819
Цитата Rarahab:
Стало вылазить это окошко. Что-то с движком лучей. Рендер из-за это замедлился. Кто-то знает, что это значит и как решить эту проблему?

в сцене присутствует объект со стандартным материалом ( или архитектурным)

На сайте c 08.03.2021
Сообщений: 44
Понятно, спасибо
На сайте c 04.03.2021
Сообщений: 31
Друзья, настраиваю свой первый рендер смоделированной ванны, нажимая во вьюпорте  шифт+ф для обрезки кадра, появляется вот такая рамка как на скрине, как ее убрать или расширить?

На сайте c 16.03.2016
Сообщений: 2180
Москва
Цитата D.Brasco:
Друзья, настраиваю свой первый рендер смоделированной ванны, нажимая во вьюпорте  шифт+ф для обрезки кадра, появляется вот такая рамка как на скрине, как ее убрать или расширить?

Render Setup - Common - Output Size

Убрать - ещё раз шифт-ф

На сайте c 27.02.2010
Сообщений: 3664
Херсон,Украина

D.Brasco

Вот тут с галками и значениями поиграйтесь:

На сайте c 04.03.2021
Сообщений: 31

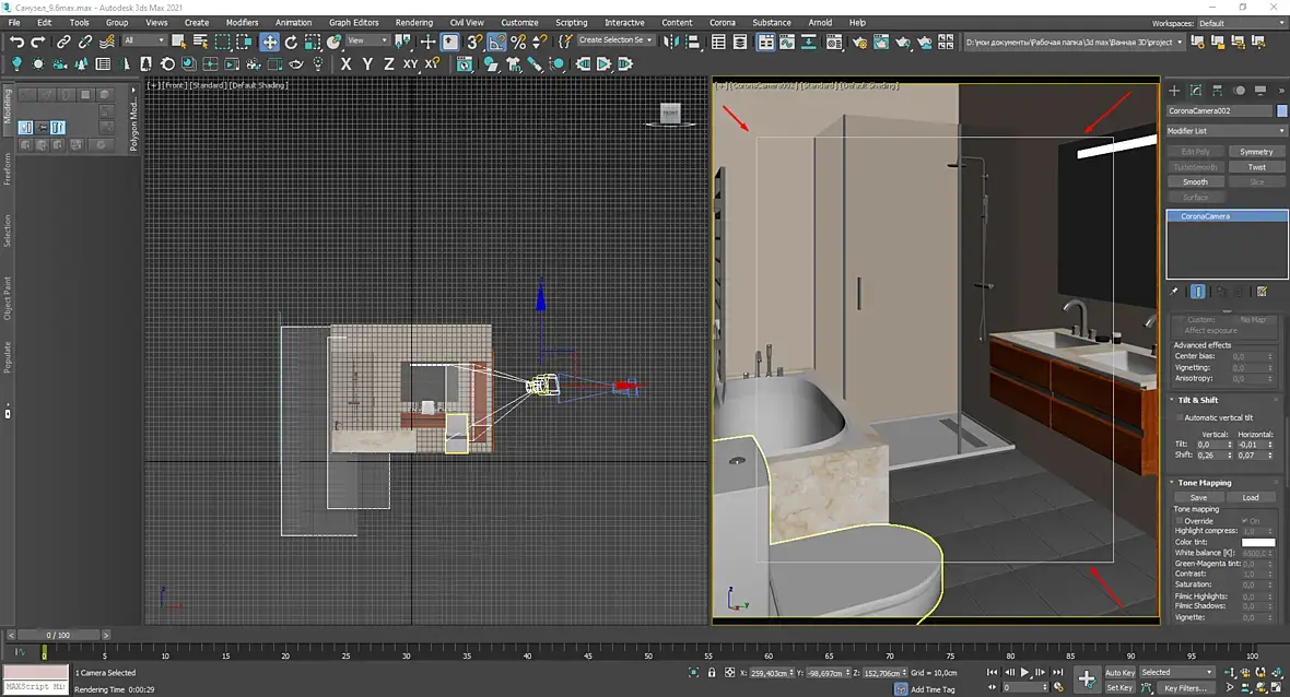
Друзья подскажите: когда в одном из вьюпортов выбираю камеру и запускаю корона интерактив, то просто черный экран как на скрине, хотя комп начинает шуршать,  если просто запускаю с этой же камеры обычный рендер, все работает, начинает рендерить, а вот с корона интерактив не хочет. Всего в этой сцене у меня три камеры, и такая же фигня если переключаюсь на любую из них. Может что с настройками не так?

На сайте c 17.10.2018
Сообщений: 131
Цитата D.Brasco:

Друзья подскажите: когда в одном из вьюпортов выбираю камеру и запускаю корона интерактив, то просто черный экран как на скрине, хотя комп начинает шуршать,  если просто запускаю с этой же камеры обычный рендер, все работает, начинает рендерить, а вот с корона интерактив не хочет. Всего в этой сцене у меня три камеры, и такая же фигня если переключаюсь на любую из них. Может что с настройками не так?

Переключитесь  в нормальный режим  ( Top.Left.Back.Perspective - какой вам там нужен где ) вместо ортографического по всем трем камерам 

Читают эту тему: