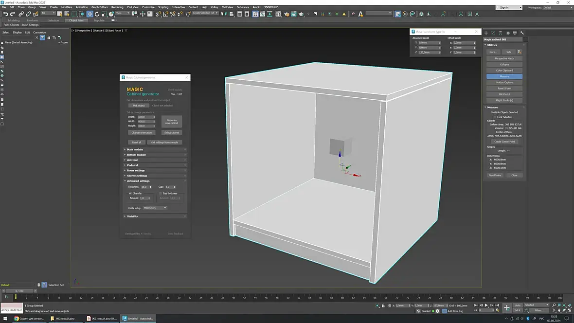
Скрипт для легкого создания корпусной мебели

Автор
Сообщение
На сайте c 10.08.2009
Сообщений: 491
310C64A17B8CB0A4
На сайте c 22.09.2015
Сообщений: 92
Ukraine
79B8944F2C0ECB44
На сайте c 13.12.2017
Сообщений: 33

Цитата Alvion:
310C64A17B8CB0A4

Цитата quest3ddd:
79B8944F2C0ECB44

Спасибо, за скачивание.
Ключ отправил в личные сообщения.
Буду благодарен за отзыв по работе со скриптом.

Цитата dead_lyric:

Цитата Elv1z:
По традиции первым 5 приславшим код активации (выдается при первом запуске скрипта) вышлю лицензионные ключи.

0DD538845D1EDD88

Цитата rust521:
6F24E4F54A2BA2F4

Цитата Denis_21:
640DC029E9D09020

Спасибо, за скачивание.
Ключ отправил в личные сообщения.
Буду благодарен за отзыв по работе со скриптом.

На сайте c 21.01.2019
Сообщений: 6579
Цитата Elv1z:
Спасибо, за скачивание. Ключ отправил в личные сообщения. Буду благодарен за отзыв по работе со скриптом.

Пожалуйста!
Спасибо и Вам! Скрипт точно пригодится в хозяйстве )
Отзыв напишу обязательно, даже не сомневайтесь

На сайте c 22.09.2015
Сообщений: 92
Ukraine

Скрип бомбический, мастхев!! Автору большая благодарность.

Из замечаний/запросов было бы неплохо добавить контроль сегментов чампфера в скрипт для удобства, не всегда 3 надо)

На сайте c 21.01.2019
Сообщений: 6579
Цитата quest3ddd:
добавить контроль сегментов чампфера

С этим согласен. Не люблю перегружать модели ненужными полигонами, поэтому их контроль на чампфере будет не лишним

На сайте c 10.08.2009
Сообщений: 491
да и чампфер по умолчанию лучше убрать... он может быть не нужен, может кому то проще мод накинуть свой, может предстоит доработка модели с предварительным колапсом. Короч чампфер - дело последнее.
Активность: 0
На сайте c 29.06.2011
Сообщений: 2
Дзержинск

Добрый день!

У меня модель создается в х10 больше. В настройках скрипта поставил "мм", единицы в системе тоже стоят "мм".

Если в скрипте выставить "см", модель генерируется в нужном размере.

p.s. Внутри модели куб размером 600х600х600мм.

На сайте c 13.12.2017
Сообщений: 33
Цитата sl_andrey:
Добрый день! У меня модель создается в х10 больше. В настройках скрипта поставил "мм", единицы в системе тоже стоят "мм". Если в скрипте выставить "см", модель генерируется в нужном размере. p.s. Внутри модели куб размером 600х600х600мм.

Подскажите, ошибка все еще сохраняется?

На сайте c 22.09.2015
Сообщений: 92
Ukraine
Цитата Elv1z:
Цитата sl_andrey:
Добрый день! У меня модель создается в х10 больше. В настройках скрипта поставил "мм", единицы в системе тоже стоят "мм". Если в скрипте выставить "см", модель генерируется в нужном размере. p.s. Внутри модели куб размером 600х600х600мм.

Подскажите, ошибка все еще сохраняется?

У меня все ок, возмжно глобал мм пропуситл в настроках?

На сайте c 06.09.2013
Сообщений: 2
Красноярск
DDD038525E0EED58
На сайте c 19.05.2010
Сообщений: 251
Москва
99B694E9255E5BE4
На сайте c 29.05.2015
Сообщений: 1408
Москва
Цитата PLOTNIK23:
99B694E9255E5BE4

Вы читать и считать умеете?))

На сайте c 21.01.2019
Сообщений: 6579
Цитата Denis_21:
Отзыв напишу обязательно, даже не сомневайтесь

Скрипт афигенный! Интуитивно понятный и при этом довольно гибкий. При моделировании корпусной мебели ускоряет работу на порядок. Автору еще раз большущее спасибо!

На сайте c 29.05.2015
Сообщений: 1408
Москва
И я отзыв напишу. У меня коротко... Это лучшее вложение 1000 рублей, в этом году так точно!)))
На сайте c 24.10.2013
Сообщений: 514

Купил ваш генератор корпусной мебели, очень удобный инструмент, разбираюсь, возможно что-то пропустил, но появилось несколько вопросов.

- Габарит. Например, есть ниша 2400, для шкафа и модуль создается по габаритам бокса этой ниши и получается, что нет зазоров по бокам. Возможно ли сделать что-то вроде параметра оффсет с боков? Конечно можно было бы сразу уменьшить параметры бокса, высчитав на сколько мм уменьшить, но с неточными размерами сложнее, было бы удобнее сделать все через генератор.

- возможность регулировать количество сегментов на чамфере, 3 многовато.

- возможность растянуть окно генератора, на большом экране маленькое окошко, приходится много скролить

- Ситуация когда два модуля с разной шириной ставятся рядом или друг на друга и у фасадов между этими модулями нет зазора

надо было сделать корпус на 700 с одной дверью и потом корпус на 1700 с разделение на три двери.

На сайте c 28.06.2024
Сообщений: 5
Ссылку сохранил, скоро вернусь!
На сайте c 10.07.2008
Сообщений: 1923
Екатеринбург/Калининград
Цитата Elv1z:
Спасибо, за скачивание. Ключ отправил в личные сообщения. Буду благодарен за отзыв по работе со скриптом.

поставил новый макс на тот же компьютер, сильно нагло будет попросить новый ключ?)

На сайте c 16.10.2006
Сообщений: 1817
Цитата dead_lyric:
на тот же компьютер

а там привязка не по железу?

На сайте c 13.08.2020
Сообщений: 917

Думаю стоит поддержать автора. Я купил при смене Макса. ;)

Читают эту тему: