Solidworks моделирование

Автор
Сообщение
На сайте c 02.10.2006
Сообщений: 680
АР Крым Симферополь

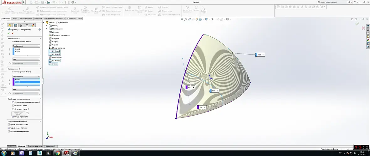
Собственно вопрос тем кто разбирается в солиде...

делаю из сплайнов каркас, после чего его нужно отзеркалить. что неправильно делаю для зеркала не могу решить уже неделю..

пересмотрел видел на ютубе  точно так же все делаю у них зеркалит у меня ошибки... по сути все просто... но скорее где то ошибка... на 4 машинах не может быть баг...

На сайте c 16.10.2006
Сообщений: 1816
выложи модель сюда - посмотрим.
На сайте c 26.03.2014
Сообщений: 28
солид тоже не любит треугольные формы, попробуйте поделить на две части, треугольную удалить, отзеркалить, сшить, потом сделать заполнение оставшийся формы со вспомогательным сплайном
На сайте c 01.02.2014
Сообщений: 3086
Milky Way

Так это же не грань, а элемент. И зеркалить его нужно как элемент.

Еще может быть проблема, когда элемент пересекает частично плоскость, относительно которой его пытаются отзеркалить. Но это не тот случай скорей всего.

На сайте c 02.10.2006
Сообщений: 680
АР Крым Симферополь

Собственно видео как делал... я не стал чертеж прикручивать  в этом нет смысла  ... но суть как строю посмотрите...  может я что то не понимаю в солиде но вроде все просто...

https://disk.yandex.ru/i/KBQjxTUm7dXBFg  

Старый стал штоли....  закладки не все открыл... 

На сайте c 01.02.2014
Сообщений: 3086
Milky Way
Цитата Serjio:
Старый стал штоли...

Элемент выбирается не тыканьем на модель, а в дереве построения.

На сайте c 02.10.2006
Сообщений: 680
АР Крым Симферополь
Цитата akkoxe:
Цитата Serjio:
Старый стал штоли...

Элемент выбирается не тыканьем на модель, а в дереве построения.

Кому как удобно.... тут не имеет значение...

На сайте c 01.02.2014
Сообщений: 3086
Milky Way
Цитата Serjio:
Кому как удобно.... тут не имеет значение...

Ну если вы считаете, что дело тут в удобстве, то "развлекайтесь" дальше =)

У вас не возникло подозрений, что "что-то тут не так", когда вы не могли выбрать элемент, тыкая по модели?

И учитывайте, что солид не может создать ни пересекающиеся копии, ни отдельно висящие объекты. То-есть копия отраженная так или иначе должна касаться к основному объекту.

И это вы еще до массивов в эскизах и сборках не дошли...

На сайте c 17.03.2010
Сообщений: 582
В Солиде тыкал в три, когда комп вис, а так он отлично кликается, хотя да, он очень тугой...
На сайте c 03.10.2014
Сообщений: 34

При импорте из stp в макс вылазят такие еджи. и стык кривой.Возможно как то в солидворкс поправить исходник чтоб сетка была без оборваных еджей? и посшивать части.

На сайте c 17.10.2018
Сообщений: 131
Цитата ViardeStudio:

При импорте из stp в макс вылазят такие еджи. и стык кривой.Возможно как то в солидворкс поправить исходник чтоб сетка была без оборваных еджей? и посшивать части.

Тему ранее обсуждали : https://3ddd.ru/forum/thread/show/eksport_modieli_iz_solidworks_v_3ds_max  

Может что то найдете для себя ценное. 

Читают эту тему: