Цитата lisaanat:

Всем привет! Кто-нибудь знает почему на фасадных дверцах свет перерастает в тень? освещает солнце и плоскости в окне
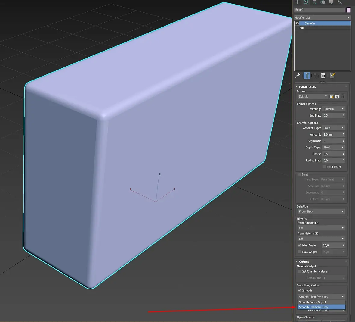
Это из за групп сглаживания такое отображение, плоскость не совсем плоскость. Каким максом пользуетесь?
Самый простой способ поправить, сделать небольшой инсет на плоскости.
Если пользуетесь 21 максом и выше пользуйтесь Weighted Normals модификатором. Если более ранние версии то скачайте скрипт IFWNormalsFree