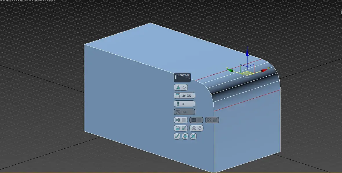
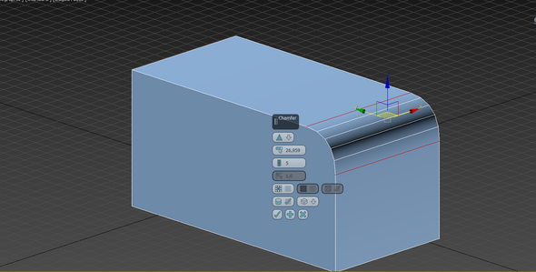
темные полосы на моделе

Автор
Сообщение
На сайте c 28.11.2021
Сообщений: 2

я новичок. не могу понять, что за темные полосы появляються на модели после Chamfer...

На сайте c 23.01.2016
Сообщений: 909
У вас изначальный бокс точно из 8 точек?
На сайте c 01.02.2008
Сообщений: 4268
Принимаю заказы на визуализацию.
это просто тень
На сайте c 28.11.2021
Сообщений: 2
Цитата Konstantinus:
У вас изначальный бокс точно из 8 точек?

да. непонятки в том, что такое только в новых файлах. если запускаю какую-то старую сцену, то всё отлично

На сайте c 02.07.2014
Сообщений: 4483
Ярославль, Москва
Читают эту тему: