Vray 6

Автор
Сообщение
На сайте c 23.10.2009
Сообщений: 8
Киев

Подскажите не показываеться текстура во вюпоте Макса на новом вирей 6,20,02, В редакторе материала есть на в сцене просто цвет

Активность: 0
На сайте c 18.01.2013
Сообщений: 9
Цитата Manax:
Опять же прежде чем резать, можно попробовать просто приложить кулер, подуть и померять, будет ли эффект.

протестил на слабом куллере, помогло. Опустилось до 70 градусов.  Спасибо за совет.

Цитата Vlad_Bo:
Цитата everythingis:
Посоветуйте как можно в настройках 3d max или v-ray уменьшить процент загрузки цп в процентах. Например чтобы он чуть подольше рендерил, но использовал не 100% всей мощности цп а только 90% например.

Конечно, НО, стоило ли тогда покупать такую мощь? smiley-shok.gif

Самое простое — отключить процессоры:

Запускаете MAX (можно даже с рендером), далее:

Диспетчер задач > Подробности > (если MAX нагружен — сортируем приложения по нагрузке ЦП, если нет — ищем его в списке запущенных приложений) > «Клик» правой кнопкой на приложении > Задать сходство > Отключаете процессоры (лучше не подряд, а через один)

Цитата everythingis:
поставил отдельный кулер прям на мамку, сверху положил, чтобы дул на vrm. Температура VRM опустилась до 99 градусов, по моему она так долго не проживет. И это еще не лето на дворе.
Обдув VRM с двух сторон мог бы помочь, временно,.. а VRM сама по себе греется, или от процессора?
Вы же специально под 3D собирали, а не взяли готовую сборку в магазине?
Что за водянка? Рамка (корректор изгиба ) стоит? Какая термопаста?
Ну и самое главное: память и процессор в стоке?
По хорошему, нужно пересобрать и даунвольтнуть процессор, тогда и сам он будет меньше греться, и VRM остынет.

Комплектовали для рендеринга. Сборку ситилинк делал. Я думал, они понимающие а как оказалось не совсем. 

Подскажите стоит материнку поменять? Возможность есть. 

И что делать с системой охлаждения? 

Что сделать с этой комплектацией, чтобы довести до ума. 

Может кто знает толковых сборщиков или компании в Нижнем Новгороде? 

Спасибо.

На сайте c 19.02.2011
Сообщений: 4149
Москва
Цитата Karat89:
Добрый день! Подскажите, материалы, созданные в последних версиях Vray, корректно ли будут отображаться в самых ранних версиях ?

Те которые совпадают - будут корректно отображаться. Если же применены какие то новые фишки, которых раньше не было, зависит от конкретного случая. Почему бы, собственно, не открыть сцену и проверить самостоятельно? 

Активность: 0
На сайте c 24.02.2021
Сообщений: 1
Добрый день! У меня перестал хаус браузер работать в максе. Кто-то сталкивался хотя неделю все норм работало.
На сайте c 17.01.2008
Сообщений: 263
Цитата Oleg1987_2:
Добрый день! У меня перестал хаус браузер работать в максе. Кто-то сталкивался хотя неделю все норм работало.

у меня работает. Хотя просит обновиться. Возможно у вас обновился и что-то сломалось. Попробуйте переустановить хаус браузер, или найти предыдущую версию.

Пока все работает, обновлять не буду smiley-biggrin.gif

На сайте c 21.08.2013
Сообщений: 4008
Не резиновая
GUGO, у вас какая версия V-Ray?
На сайте c 26.10.2006
Сообщений: 476
Краснодар
Цитата Oleg1987_2:
Добрый день! У меня перестал хаус браузер работать в максе. Кто-то сталкивался хотя неделю все норм работало.

нажмите: Пуск - Chaos Group - Cosmos

На сайте c 17.01.2008
Сообщений: 263
Цитата Bestviz:
GUGO, у вас какая версия V-Ray?

С данный момент 5-я. Но некоторое время стояла и 6-я. потом снес, снова 5 поставил из-за мультискаттера. Хаос браузер один и тот же стоял, все работало. Я думаю, от от версии вирея не слишком зависит.
На сайте c 08.02.2018
Сообщений: 2427
:адуктО

Подскажите плиз! Как в 6 Верее размыть тени от Солнца? Размер Солнца менял, биас менял, а остальных параметров теперь там нет... 

ну то есть она размывается но далеко... 

На сайте c 17.01.2008
Сообщений: 263
Цитата wosserOne:

Подскажите плиз! Как в 6 Верее размыть тени от Солнца? Размер Солнца менял, биас менял, а остальных параметров теперь там нет...

ну то есть она размывается но далеко...

Именно так это и работает. Чтобы вблизи размылось надо солнце размером в пол неба наверное. Или софтбокс. Увеличивай размер источника света, по другому тень не размыть. Физика!

На сайте c 08.02.2018
Сообщений: 2427
:адуктО
Цитата GUGO:
Увеличивай размер источника света

не, на определённом моменте уже пакостит сцену (SUN), идут странные искажения. затемнения, видимо только софт бокс. сейчас пробую просто белый энвайромент и плейн сверху. 

На сайте c 11.07.2009
Сообщений: 1659
может кто знает , переустановил систему , в вирее материалы только так отображаются, было как в короне , реалистичные на плоскости с тенью, кнопка 3ds Max material swatches не помогает

На сайте c 16.10.2006
Сообщений: 1813
Цитата александр...:
3ds Max material swatches не помогает

помогает, только макс перезапустите и на материале нажмите и отожмите кнопку которая добавляет подложку в клеточку для отражений ( не помню как называется - в матэдиторе справа)

На сайте c 11.07.2009
Сообщений: 1659
нет не помогает , и с нажатой и с не нажатой перезапускал.  На втором компе все нормально работает  на 10 винде, тут 11 поставил
На сайте c 07.03.2010
Сообщений: 696
Krasnodar
Цитата александр...:
На втором компе все нормально работает  на 10 винде, тут 11 поставил

11 винда недопиленное сырое г... эдакий переходный период между 10-й и 12-й, больше с полгода назад то же 11-ю поставил, месяца 2 -3 плевался матюкался, в итоге обратно на 10-ку откатился ещё не пожалел ни разу

На сайте c 19.10.2009
Сообщений: 152
Москва
Цитата Джонсинг:
Цитата александр...:
На втором компе все нормально работает  на 10 винде, тут 11 поставил

11 винда недопиленное сырое г... эдакий переходный период между 10-й и 12-й, больше с полгода назад то же 11-ю поставил, месяца 2 -3 плевался матюкался, в итоге обратно на 10-ку откатился ещё не пожалел ни разу

Год просидел на 11й, думал ну вот сейчас, еще немного, но нет. Там мертворождённое. 

На сайте c 11.07.2009
Сообщений: 1659
установил сейчас 22 макс и вирей 5 ,  все нормально работает на нем
На сайте c 25.04.2008
Сообщений: 3281
Только чтение

мат

Дата выдачи:
08.04.2026 21:50:38

Действует до:
18.04.2026 00:00:00
Цитата александр...:
может кто знает , переустановил систему , в вирее материалы только так отображаются, было как в короне , реалистичные на плоскости с тенью, кнопка 3ds Max material swatches не помогает

забыл уточнить, после этого надо запустить утилиту в матэдиторе reset mateditor slots (или как-то так)

На сайте c 11.07.2009
Сообщений: 1659
забыл уточнить, после этого надо запустить утилиту в матэдиторе reset mateditor slots (или как-то так)
нет , не помогает ни фига

На сайте c 15.12.2013
Сообщений: 22
Москва

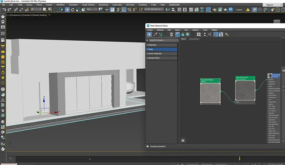
Всем привет, не могу понять, возникла проблема с 2023 max и vray 6 или я что-то делаю не так?

У модели несколько юдимов текстур. Их я делала в Substance Painter. В максе я назначаю эти текстуры через ноду MultiTile и текстуры накладываются не правильно, совершенно рандомным образом. 

Когда-то давно, в 2017 максе и vray 5 я делала аналогичную модель, по такому же принципу применяла юдимы, все работало. Решила этот же файл открыть в 2023 максе и vray 6, думая, что может дело в софте и текстуры на модели будут так же криво выглядеть. Но нет, с ними все ок, текстуры отображаются корректно. 

Перепроверила настройки в обоих файлах, они идентичны, но результат разный. Не могу понять, что не так и куда надо смотреть? 

Вот настройки отображения текстур для юдимов в vray 6 

Может кто понимает, что я делаю не так? помогите) 

Читают эту тему: