Цитата kuzkasmother:
За кадром особенно порадовало))
Ну, раз нравится, буду по чаще закидывать то что за кадром
Цитата DaNPride:
Э... вы в курсе что можно студию не воссоздавать?
А как же хардкор? 
Обновление:
Всем привет. В первую очередь хочу еще раз, поблагодарить всех за советы в предыдущих постах, все пригодилось.Накидал люк колодезный, ГОСТ 363489 тип Т. С итерацией TS 0 выглядит так:

Сетка не очень красивая, но вроде работает:

Так с итерацией TS 1:

С TS сетка уже не так вроде страшно выглядит)

Как обычно такое бывает, у меня, успел за время моделирования возненавидеть форму этого люка а после полюбить. Вот не перестаю удивляться, простая вроде вещь, а насколько продумана, на сколько все изящно. А в простоте формы я сильно заблуждался)))



По моделингу осталось буквы сделать. Еще не определился до конца как делать... Пока склоняюсь к тому что делать геометрией, вот таким методом:



Не знаю правильно я все понял или нет, вроде такой метод существует у игроделов, кто то мне с форума объяснял вкратце о этом, но уже не помню кто и как там было это все.
Напишите что вы думаете о этом способе и конечно же буду рад любой информации о нем, если он действительно существует)
Советы критика приветствуются, эту модель конечно же глобально править не буду, но в будущих обязательно учту.
_______________________________________________________________________________________
Преступил к новому. По проекту выполнены следующие этапы:
1) Сформулированная общая концепция того что будем делать и для чего.
2) После подобрал команду проектировщиков, которая будет отвечать за конструкции, отвечать за законность, да и просто держать меня в рамках приличия)
3) Заказал геологическую разведку, она показала что все еще хуже чем мы думали. На основании концепции и этих результатов приняли решение по технологиям и конструкциям. Рассматривали два варианта фундаментов, по предварительным расчетам, на буро заливных сваях с плитой, и просто плита. Пока победила плита.
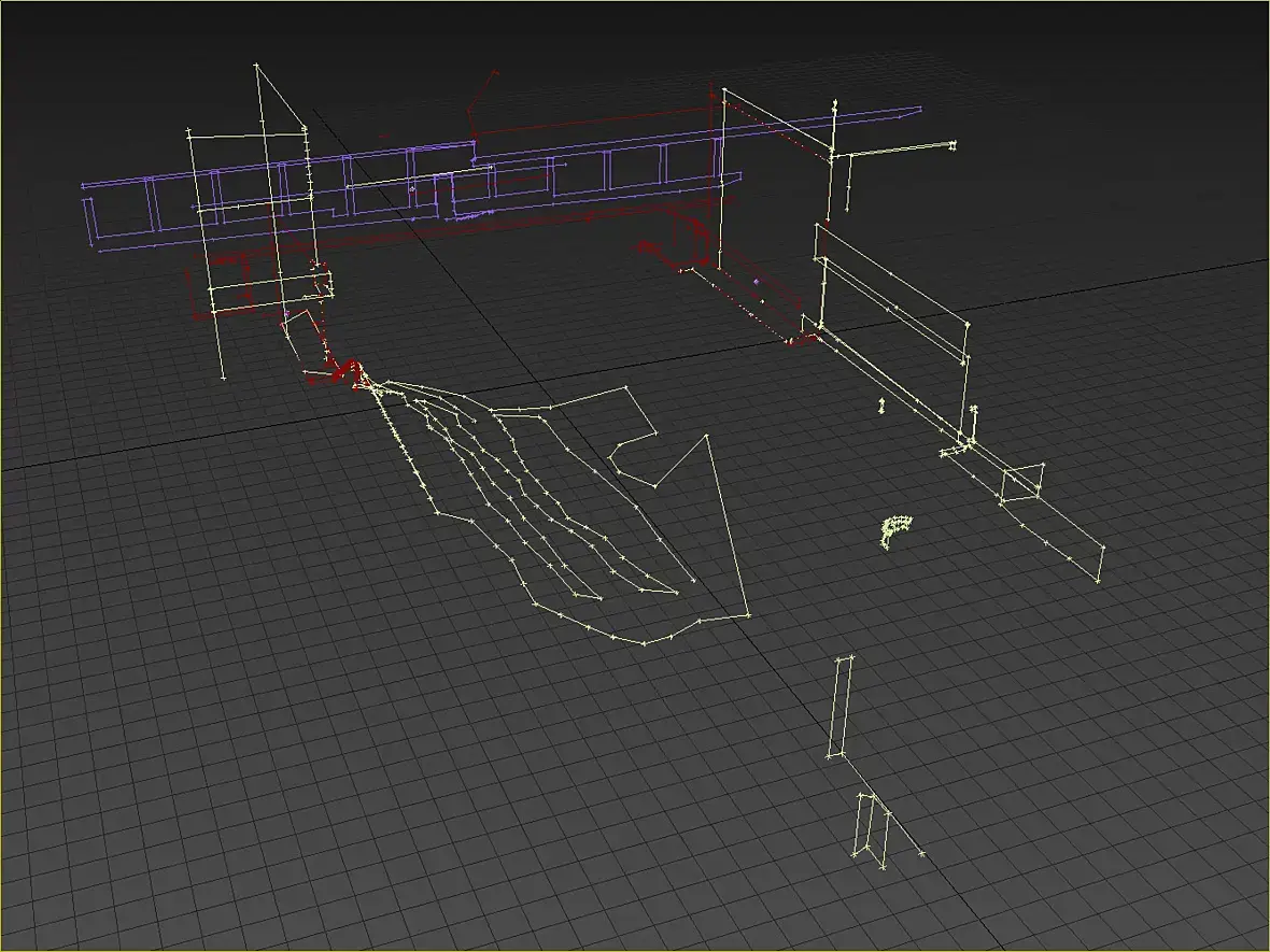
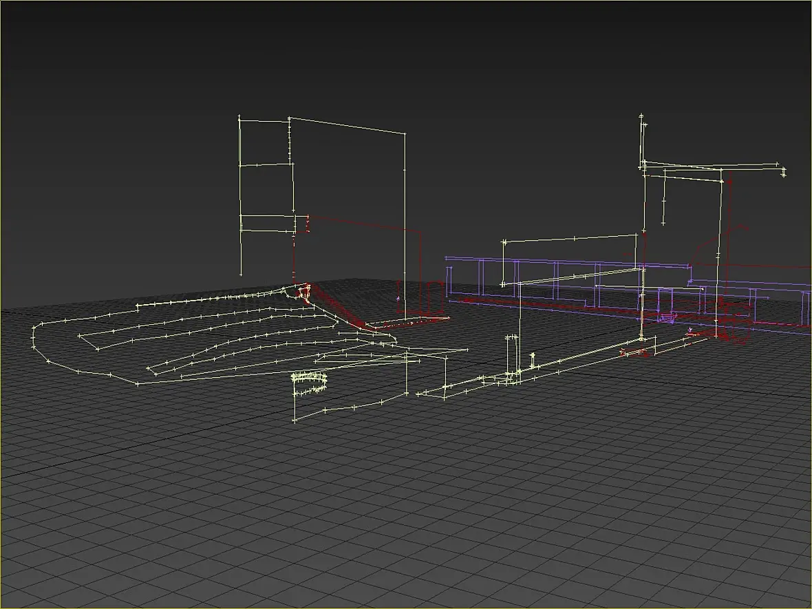
4)Заказал топографическую съемку, то что было у заказчиков меня мягко говоря не устроило, да и почти всегда так. Выглядит она следующим образом:

После чистки и имgорт в 3ds max вид уже такой:

Посмотрел, понял что маловато будет, и размеры некоторые смущают, не сходятся с тем что я стрелял дальномером. Поехал отснял своим прибором некоторые куски. После импорта в макс получаю следующее:


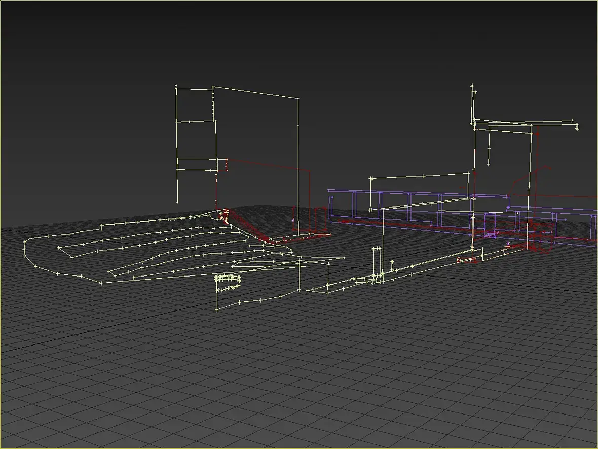
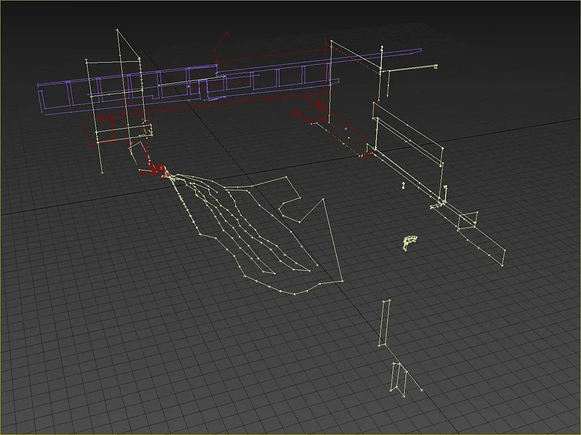
По результатам прихожу к выводу что мне нужно искать новых геодезистов, или эти пусть поверку оборудованию делают. Свой я проверяю регулярно. Дальше накидал основной объем по топографической съемке и получил такое:



Сделал выводы что нужны точные координаты двух труб, примерные, те что дают не пойдут, договорился о том, что будем копать, после измерю их привяжу к реперам. Пока копают, буду обрабатывать свои измерения и совмещать все в едино...
________________________________________________________________________________________
Обновление 30.03.2019
Пока на улице не погода и работать на площадке нет возможности, делаю виз для мебельной фирмы. И начал с самого противного и трудоемкого, как мне показалось, с ручки и крючка. Получилось так:








Дальше развертка и текстура по ним. А мебель на сдачи)
Конкретно эти экземпляры Китайского производства. Если кто то опознает и напишет у кого Китайцы слизали, а скорее всего так, буду признателен, а если и ссылка будет, то вообще замечательно будет.