Приветствую, нет времени объяснять, сегодня снова делаем решетку.
С чего бы нам начать? Конечно с линии, а точнее с линейной функции по оси X. Для начала создадим объект-пустышку, допустим точку, конечно можно пойти в меню Create/Hepers/Point, но мы жамкаем F11, откроется окно страшного и ужасного MaxScript Editor. Пишем туды Point pos:[0,0,0] и магическим сочетанием клавиш CTRL+E у нас в нулевых координатах появляется хелпер Point.
Вот он будет рисовать нам линию, само собой можно поставить ему пару ключей анимации, нажав предварительно клавишу N. Но мы полезем во вкладку Motion и там нагло заменим контроллер позиции на Script Controller.

Благо никаких переменных нам создавать не нужно, тут любезно и бесплатно предоставлена переменная F - счетчик кадров. Если мы вставим в поле Expression [F/10, 0, 0], то поинт поползёт по оси Х со скоростью 0.1 единиц за один кадр, а два нуля по осям Y и Z не дадут шелохнуться поинту куда его не просят.
Круто, мы сделали парметрическое линейное движение. Далеко не отходя, всего лишь переключив режим вкладки Motion с parametrs на trajectories, мы в один клик рисуем линию длинной 10 (сантиметров, метров? в общем смотрите свои дюймы в System Units) по одной оси, еще бонусом у неё будет 10 равноудаленных вершин. Ура! Мы нарисовали линию.
Наверное вы уже смекнули, что таким макаром можно рисовать графики функций и вообще всякие математические завихряшки, но не надо забивать этим голову, думайте о решетке.
Так-сплэйн, время давануть, точнее экструднуть модификатором Extrude.
Далее идёт такая связка: Volume Select точёный и Displace *****ый. У первого в режиме Vertex, т.е. выделения вершин задвинем его Gizmo в самый край, чтобы оно, гизмо, слегка касалось края нашей полоски. А режим Soft Selection с параметрами затухания 0,33 (см. на картинке), даст нам линейное респределение весов вершин от края к краю, справа налево.
Офигеть, у нас тут полоска из 10 полигонов теперь отклоняется по оси Y, но самые внимательные, могут упрекнуть в том, что можно было всего лишь подставить F/10 по Y при создании траектории поинта, но мы же не ищем легких путей? Мы же приверженцы гибких подходов? Раз мы все такие гибкие, негоже нам параметры модификаторов крутить в самих модификаторах, будем использовать элитные манипуляторы от Autodesk. А они у нас в Create/Helpers/Manipulators. Слайдер подойдет.
Вот он-слайдер моей мечты, но чего с него толку, подвигать ползунок можно, но он же ни на что не влияет, просто цыхарки. Надо их связать,чтобы это сделать, нам на shape001 надо клацнуть правой мышой, и добраться до Wire Parameter.
Всё, теперь по царски можно выдавливать и вдавливать. Следующие 3 модификатора, Symmetry - делаем зеркальную копию, оси симметрии по X на 10. Clone - как, вы еще не пользуетесь бесплатным и простым модификатором клонирования? Тогда немедленно качайте, не стесняйтесь гуглить "Clone Modifier 3ds max". Один клонирует по X второй по Y. Welder автоматически соединяет все близлежащие вертексы.
Затем идет троица - Mesh Select - без усилий сбрасывает предварительное выделение всех полигонов и вершин. Optimize удаляет вершины на прямых линиях, Smooth - без настроек сбрасывает сглаживание поли-групп на "не будет этого вашего сглаживания АХАХАХ

Вот скажут люди: "Дурачок, сначала сделал дополнительные точки, потом их Optimize удаляет. Что за человек?" Так то оно так, но что если? А если надо будет чуть-чуть сегменты сделать с изгибом. А я люблю гибкость во всех отношениях, как вы уже поняли, но если вы еще не поняли посыл этого поста, то в конце будет дисклеймер.
Блин, да это же.... решетка! Ёк-макарёк! Вот только края мне не нравятся, надо бы подрезать, Slice модификатор нам отлично подойдет, слева мы легко подрежем, выставив отсекающую плоскость в координаты 0.0.0, а вот правый слайс мне что- то так лень двигать, сделаю ка я привязку, связывать параметры то мы научились. Кстати если вы потеряли ваши окна Wire Dialog то все связи объектов, прям ваще все, можно найти в окне schematc view
"(X_Position-100)*-1" это так выглядит лень? Ну да...  теперь правый слайс смещается на 100 юнитов влево, а потом зеркалится в минус и вот он уже справа и повторяет движение первого слайдера, но задом-наперёд.
Решетка гото... Погодите, погодите, какая решетка без квадратной рамки? А как сделать квадратную рамку в 3ds max? Само собой из круга! А как сделать круг в 3ds max? Уот так уот:
Синусы, косинусы... деградация... Если переменную F нам дарит Autodesk, то что за R, которая вроде как радиус окружности? Ну конечно, не вбивать же мне значение радиуса вручную, да еще по Пифагору, вычисляя гипотенузу, нафиг надо, я это значение получу из классного объекта ExposeTransform, что в хелперах прячется.
Просто как 1,2,3,4,ээээ. Чуть не забыл упомянуть что решетку я сдвинул по X и Y на -5 чтоб отцентровать, да вручную, да я варвар.
Как в самом начале, помните? Получаем из траектории сплайн, только по умолчанию у него вершины сглаженные, правой мышой на них и в corner.
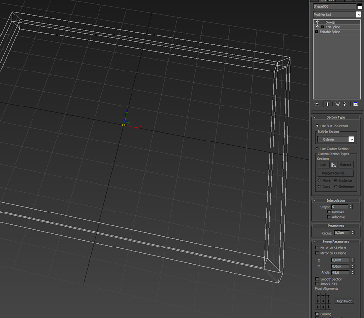
Ну а дальше то чего, квадратную трубу сделать, а чего не сделать, из круглого профиля, который без сглаживания в Sweep превращается в ромб, который при повороте на 45 градусов превращается в квадрат, уфф.
Наконец, у нас есть решетка,решеточка, решетуля.
Дисклеймер: Данный урок создан в пародийных целях, без цели кого-либо обидеть. Нерациональные и нелогичные методы создания объектов применены нарочито для гиперболы (лит.) А еще я немного опоздал, но там просили сместить с главной непонятные рекламные посты, но они уже сдвинуты.
Ну и от себя: Желаю читателям применять эффективные и рациональные решения, развиваться в изучении инструментов и пакетов 3D моделирования, используя лучшее из каждого. А может кому-то этот "урок" даже полезным окажется, может придут в голову свои приёмы или нестандартное их применение, кто знает...
Всем удачи))
Комментарии (54)






































































