Блендер

Автор
Сообщение
На сайте c 25.02.2009
Сообщений: 2764
Липецк
Цитата StunBreaker:
было бы круто )

обновил (в сообщении ранее). но по сути там всё тоже самое. только фэйсы разбил в конце чтоб они типа отдельными стали.

Цитата StunBreaker:
не могу найти где именно..

у множимого объекта во вкладке вьюпорт дисплей. Но работает это для объектного режима. Стоит только этот объект раскрыть в режиме редактирования - он будетпоказываться весь (пока режим редактирования включен). Вот тогда будут опять тормоза. (на картинке справа внизу. вместо текстуред выбрать баундс)

По частицам подсказали. Цитирую

"Но можно выкрутиться. Сделать меш, который будет иметь ячейки вороного так, чтобы в центрах были вертексы и по вертексам рассадить"

Т.е. как раз ремешером пройтись и излучать из вершин. Это похоже на выход, если адекватно проремешить. Но как-то потребуется внести рандомности не нарушая геометрии в целом.

На сайте c 27.07.2016
Сообщений: 1567
Красноярск
Цитата Kaiwas:
Но работает это для объектного режима. Стоит только этот объект раскрыть в режиме редактирования - он будетпоказываться весь (пока режим редактирования включен). Вот тогда будут опять тормоза.

это уже здорово, в принципе нет смысла редактировать сам мэш из SpeedTree, поэтому годится вполне..

В остальном - выглядит и звучит интересно, буду пробовать ! Спасибо что разжевали ! Плюсы закончились (

На сайте c 25.02.2009
Сообщений: 2764
Липецк
Цитата StunBreaker:
Плюсы закончились (

пофиг на них )  "Спасибо" куда лучше плюса, егож ещё написать надо )))

"Но как-то потребуется внести рандомности не нарушая геометрии в целом."

Думается выбор сетки с рандомом и чекером вполне может быть решением. Ну и подвигать вертексы в пропорциональном редактировании (как на видео).

На сайте c 09.01.2014
Сообщений: 3427

Посоны, а вот у меня такой вопрос:

Можно ли Блендором полностью заменить Сабстенс Пэйнтер?

Делать в нём текстуры для UE4?

Или геморно шибко?

На сайте c 25.02.2009
Сообщений: 2764
Липецк
Цитата Kenzo80:
Можно ли Блендором полностью заменить Сабстенс Пэйнтер?

пейнтер ещё может можно, но

Цитата Kenzo80:
геморно шибко

С дизайнером посложнее. Хотя судя по нодвемберу - нодами в блендере можно творить настоящие чудеса.

Посматриваю за развитием armoryPaint ,(не бесплатно, но не дорого). Однако оно ещё ооочень сырое. (на самом деле слежу за Armory3D)

Да и раскрашивать мне на самом деле не приходится

На сайте c 09.01.2014
Сообщений: 3427
Цитата Kaiwas:
пейнтер ещё может можно

Дык может или можно?)

На сайте c 25.02.2009
Сообщений: 2764
Липецк
Цитата Kenzo80:
Дык может или можно?)

Ну... режим раскраски имеется. Насколько удобный остаётся под вопросом. думается дизигнер таки больше для этого предназначен. Особено если уже налажен процесс.

Ну а так у всех разные требования. Так что возможно блендеровского режима раскраски будет достаточно, а возможно и нет.

Это как со скульптом. Кто-то очень недурно в блендере скульптит, а кто-то кричит "Только Збраш!".

Надо просто взять, да и попробовать покрасить что-нидь )

На сайте c 09.01.2014
Сообщений: 3427

Ну причём тут Десигнер?

Я про Пэйнтер спрашиваю.

На сайте c 25.02.2009
Сообщений: 2764
Липецк
Цитата Kenzo80:
Ну причём тут Десигнер?

ой. в сортах этих двух программ сильно не разбираюсь )  перепутал конечно же
На сайте c 27.04.2016
Сообщений: 2234
Цитата Kenzo80:

Посоны, а вот у меня такой вопрос:

Можно ли Блендором полностью заменить Сабстенс Пэйнтер?

Делать в нём текстуры для UE4?

Или геморно шибко?

Нельзя, таких крутых генераторов, смарт масок и смартматериалов в блендере нету. Так, помазюкать вполне даже круто, но по серьезному, нет. Это мое мнение.

На сайте c 09.01.2014
Сообщений: 3427
Цитата Zolty:
нет

smiley-good.gif
На сайте c 22.03.2007
Сообщений: 298
РФ/КЗ
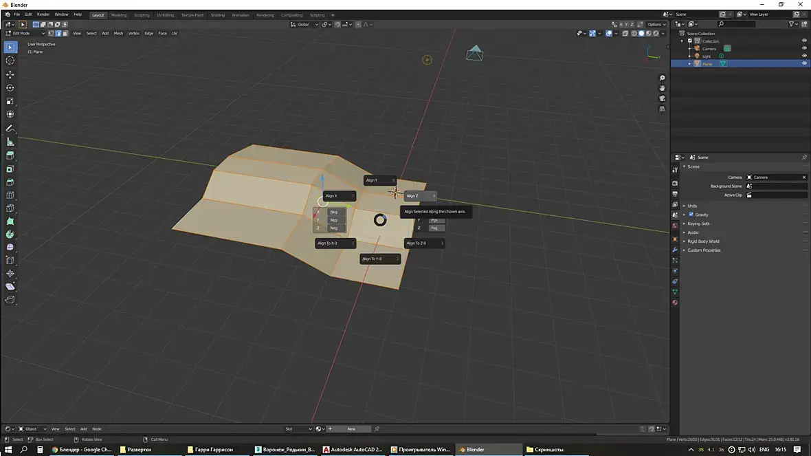
Цитата lnnleon:

alt+x и в Pie menu выбрать ось по какой выровнить...... режимы на 3 и 9 часов очень прикольные, позволяют выравнивать не по усредненной точке, а к крайней какую выберешь

Что то у меня так не получается, это точно не аддон какой?

На сайте c 27.04.2016
Сообщений: 2234

Цитата _nsnmxx_:
Цитата Zolty:

_nsnmxx_

Спасибо. Но я не менял 100% Стараюсь с дефолтными работать как правило

Ну да, скорее всего это аддон. В чистой сборке только две строки Loop Select. В вашей добавлены еще три. Я бы поискал решение во вкладке включенных аддонов, наверняка в названии есть loop или select, видел такие в интернетах.

Хотя по идее должно работать выделение как через альт, так и дабл кликом, но это не точно)

Блин не могу найти кто что мне это наделало. По новому биндить пытаюсь и результата ноль. Есть какие варианты?

Цитата M_E_T_I_S:
Что то у меня так не получается, это точно не аддон какой?

У меня тоже такого нет

На сайте c 08.02.2013
Сообщений: 79
Тамбовская область

может эмуляция трехкнопочной мыши включена? так как альт становится занят, переключается на дабл клик

На сайте c 25.02.2009
Сообщений: 2764
Липецк

если есть сомнения в дефолте я обычно переименовываю папку с конфигами с выключеным бленом. потом запускаю и имею истинный дефолт.

Заводские настройки в меню "файл" это хорошо, но оно уничтожает текущий вариант настроек.

На сайте c 27.04.2016
Сообщений: 2234
Цитата NeverExisted:

может эмуляция трехкнопочной мыши включена? так как альт становится занят, переключается на дабл клик

Спасибо, действительно дело в ней и я вспомнил что галку ставил в каком-то туторе, но вот в каком не помню. Возможно настройка планшета.

А для копирования модификатора на другой объет только через аддон?

и есть подобия эдит поли модификатора (чтобы накинул, помоделил и потом если что не нра удалил модификатор) и модел в том состоянии как до применения этого модификатора?

На сайте c 13.05.2014
Сообщений: 561
Цитата Zolty:
и есть подобия эдит поли модификатора (чтобы накинул, помоделил и потом если что не нра удалил модификатор) и модел в том состоянии как до применения этого модификатора?

Нет, это фича исключительно 3д макса. Я же например просто делаю копии, если вдруг не уверен в чем то или буду реюзать вариации.

Был еще аддон KTX mesh version.

На сайте c 08.02.2013
Сообщений: 79
Тамбовская область
Цитата Zolty:
Возможно настройка планшета

ну да, на планшете без этой фичи дико неудобно.

кстати это настолько удобно оказалось что я и когда мышью работаю не использую колесо для навигации с этой настройкой (alt+ left click для вращения, alt + shift + left click для пана, и alt+control+ left click  или alt + control + shift + left click для зумов) 

недавно в каком то видосе аримуса видел что он среднюю кнопку переносит на дополнительные боковые кнопки - тоже раньше так делал но в итоге задействовать alt оказалось удобней

На сайте c 08.12.2009
Сообщений: 650
Воронеж
Цитата M_E_T_I_S:
Цитата lnnleon:

alt+x и в Pie menu выбрать ось по какой выровнить...... режимы на 3 и 9 часов очень прикольные, позволяют выравнивать не по усредненной точке, а к крайней какую выберешь

Что то у меня так не получается, это точно не аддон какой?

надо включить аддон

На сайте c 08.02.2013
Сообщений: 79
Тамбовская область
Цитата Zolty:
А для копирования модификатора на другой объет только через аддон?

вроде нет, нужно выделить все объекты, последним нужно выделить объект с модификаторами, Control + L, Modifers

Читают эту тему: