Как измерить градус угла?

Автор
Сообщение
На сайте c 25.04.2016
Сообщений: 92
San Francisco
Может, есть простой способ? Не могу найти, как измерить градус угла стены. Или хотя бы как повернуть объект относительно этого неизвестного градуса.
На сайте c 04.06.2010
Сообщений: 3950
Самое простое, взять удлинненный объект аля плейн. Выровнять центр плейна с центром стены и крутить ползунок градусов в top, пока края объекта не совпадут с плоскостью стены. Там до сотых долей градуса точно. Минута действий.
На сайте c 28.09.2006
Сообщений: 4451
Москва / Дубай

Скрипт AdvRotate из сборника скриптов:

https://vg2max.spb.ru/release/vgpack.rar 

На сайте c 22.09.2017
Сообщений: 86
Сделать BOX. Инструмент "select and place". Перетащить бокс на стену, потом посмотреть углы в "select and rotate".
На сайте c 27.03.2008
Сообщений: 704
Цитата Rebate:
Самое простое, взять удлинненный объект аля плейн. Выровнять центр плейна с центром стены и крутить ползунок градусов в top, пока края объекта не совпадут с плоскостью стены. Там до сотых долей градуса точно. Минута действий.

это не минута это боль в прямом и переносном смысле.

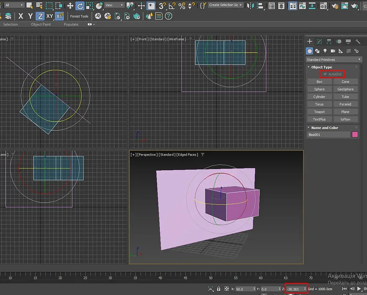
я бы назвал секунда это включить AutoGrid и любым примитивом (но лучше бокс или плейн) нарисовать на той поверхности где что-то нужно узнать. замечу что рисовать правильно и нужно по полигону - это 3 или 4 точки. если есть окружность то значения выбираются усредненные в зависимости от задачи!

На сайте c 25.05.2015
Сообщений: 1115
крск
На сайте c 30.05.2013
Сообщений: 157
транспортиром
На сайте c 25.01.2013
Сообщений: 244
На сайте c 25.04.2016
Сообщений: 92
San Francisco

Градус удобно и просто измерять инструментом protractor, долго не получалось, потом дошло наконец, как им правильно пользоваться. Всем советую, если кто не знал о нем.

Про поворот объекта почитаю все, на что вы дали ссылки, разберусь, надеюсь.

Всем спасибо!smiley-smile.gif

На сайте c 07.06.2010
Сообщений: 4
Россия Омск

Добрый день, если кому то ещё интересна эта тема, то на мой взгляд самый простой способ измерения угла, это нарисовать линию (line). К сожалению в версиях старше 16 этот способ малость испоганили, но по прежнему можно получить градус с точностью до одной сотой. принцип простой ставите первую точку с 2.5 привязкой откуда измерить, отключаете привязку (клавиша S) и тянете линию с одновременным масштабирование до точки назначения, внизу макса в строке состояния отображаются координаты точки и ! угол между ними. В старых версиях макса можно было просто нарисовать линию по привязкам, но какой то мегамозг в новых версиях отключил отображение координат при включенной привязке, поэтому теперь приходится извращатся с масштабом. На мой взгляд даже в таком виде, на сегодняшний день это самый быстрый и точный метод измерения угла в максе.

На сайте c 28.11.2012
Сообщений: 791
Moscow

Угломер/транспортир приложить к монитору тоже никто не отменял )) Если не нужна нониусная точность, конечно. 
Пару раз бывало нужным на картинке или в PDF стрельнуть углы. Так в разы быстрее, чем загонять картинки в какой-то CAD или MAX и выстраивать углы сплайнами 😁

На сайте c 11.06.2014
Сообщений: 861
Ногинск

Выбираете объект какой нужно повернуть и ALIGN там выыбираете Normal Align тыркаете на объект по которому надо выровнить.Всё

На сайте c 20.04.2010
Сообщений: 2889
UA

мой способ, строишь бокс с галкой автогрид на целевой плоскости и сразу получаешь информацию по углу поворота, важно, с целевой плоскости удалить группы сглаживания. Есть и другие варианты более правильные, но этот самый тупой и быстрый.

Читают эту тему: