Какую использовать карту?

Автор
Сообщение
Активность: 0
На сайте c 15.06.2014
Сообщений: 16

Всем привет. Для текстурирования бордюров (поребрик) применил карту corona АО для создания некоторых потертостей на вертикальных швах между бордюрами. Но эти потертости не нужны мне на горизонтальных ребрах моделей бордюра.(обозначены синим крестиком) Как решить проблему? Может есть другой способ? Думал distance использовать... Как думаете?

На сайте c 08.02.2009
Сообщений: 756
Чебоксары
Имхо, проще в текстуре затемнить нужные места да и все делов.. ) Как в Рэйлклоне и сделано в общем то.. А для разнообразия бордюров - корона мальти мап в помощь )
На сайте c 15.12.2007
Сообщений: 1025
Новороссийск
В настройках AO внизу поставить точку напротив Only other objects occlude
На сайте c 08.12.2009
Сообщений: 653
Воронеж

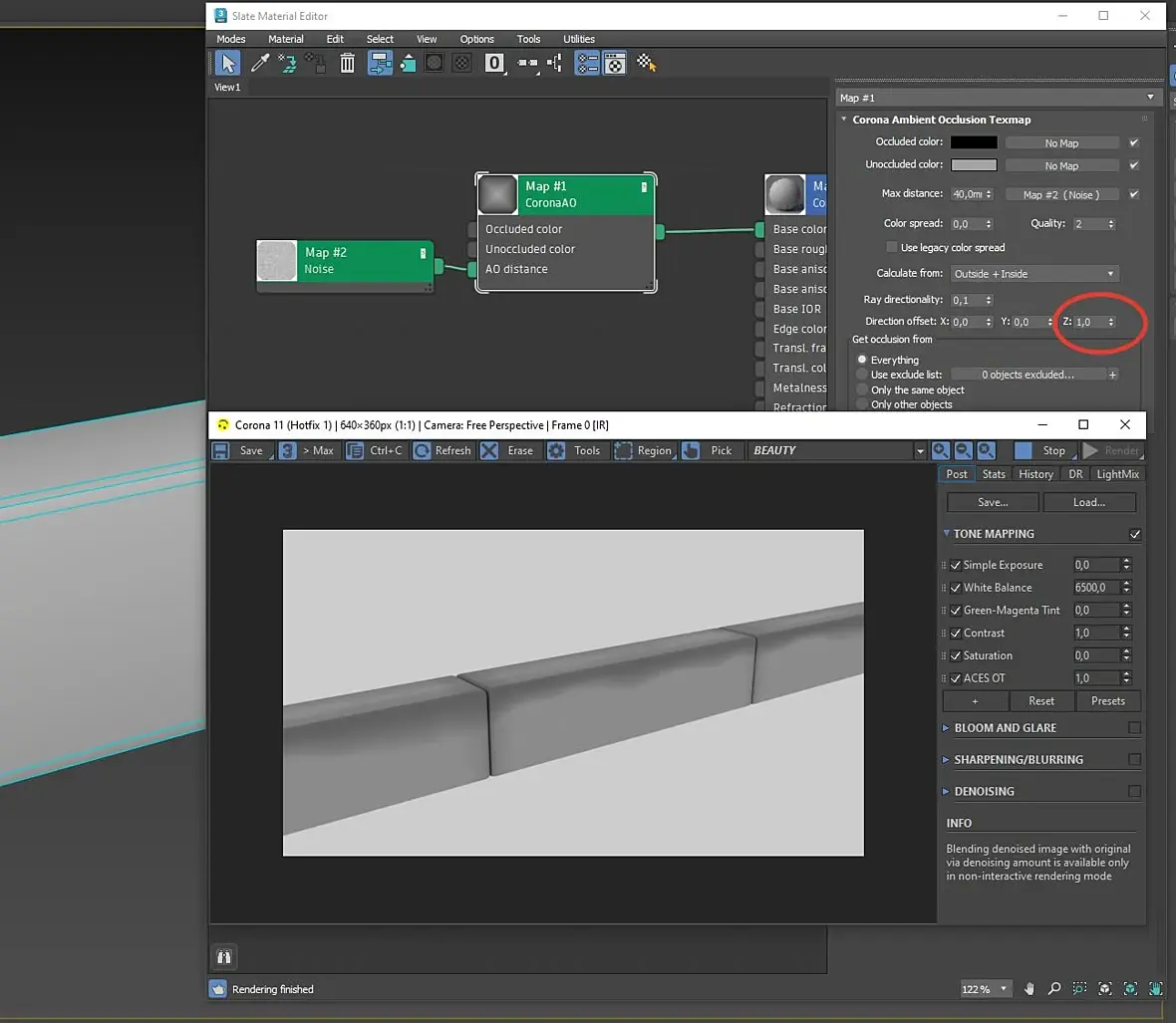
Можно попробовать вот такой вариант.

Активность: 0
На сайте c 15.06.2014
Сообщений: 16
Цитата metalman:
Имхо, проще в текстуре затемнить нужные места да и все делов.. ) Как в Рэйлклоне и сделано в общем то.. А для разнообразия бордюров - корона мальти мап в помощь )
Вы предлагаете развертку сделать? Не могли бы по подробнее?

На сайте c 27.12.2016
Сообщений: 107
Україна, Київ

я вообще предлагаю использовать готовую модель из quixel bridge 

Активность: 0
На сайте c 15.06.2014
Сообщений: 16

Цитата lnnleon:

Можно попробовать вот такой вариант.

Интересный вариант. Спасибо

Цитата Roman_Zh:
В настройках AO внизу поставить точку напротив Only other objects occlude

Круто сработало. Только не пойму как это работает. В идеале бы еще и нижнюю границу исключить, которая с асфальтом контактирует

Читают эту тему: