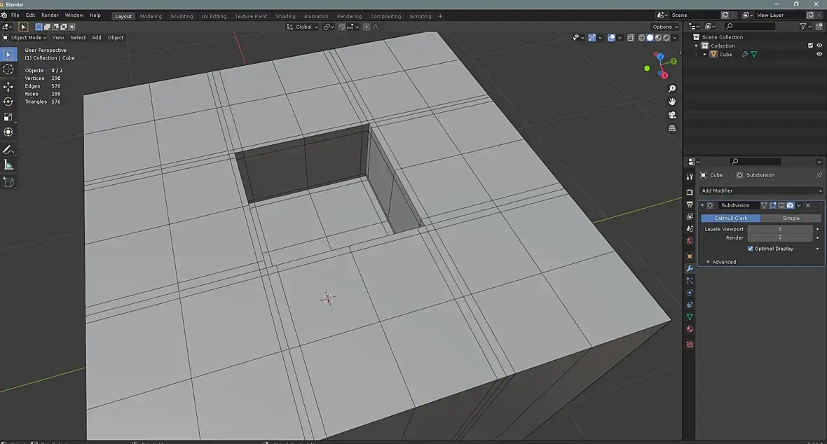
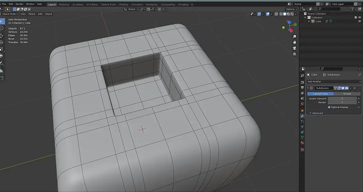
Прямоугольные вырезы под сглаживание

Автор
Сообщение
Активность: 0
На сайте c 02.09.2019
Сообщений: 5
Добрый день! Прошу посоветовать (обсудить).
1.       Правильно ли выглядит сетка (топология сетки) под данную задачу (вырез не круглого углубления под Subdiv)?
2.       Не излишне ли сетка для данной задачи?
3.       Как выглядит блик, правильно или криво?
4.       Можно ли дальше по сетке «растворить» ребра поддержки, например уйти в звезду на 5 входящих ребер?
С круглыми или околокруглыми отверстиями понятно, а тут: то тянет поверхность потом, ребра поддержки расходится по всей геометрии, а если общая геометрия плавная, тянуть через всю модель – не хорошо…, а если много углублений подобных…, короче немного растерялся. Понятно, что задача тривиальна, но не для меня)
Спасибо.

На сайте c 26.05.2018
Сообщений: 332
Ashgabat
норм, но можно оптимизировать
Активность: 0
На сайте c 02.09.2019
Сообщений: 5
Цитата Meilis:
норм, но можно оптимизировать

Да, а можно вкратце, как на Ваш взгляд? Вопрос оптимизации исключительно в плоскости HighPoly) и без весов, кризов, шарпов и тд, только топология.

На сайте c 21.11.2019
Сообщений: 47
г.Екатеринбург

Я бы так сделал

На сайте c 18.04.2019
Сообщений: 127
Харьков

Если стандартный моделинг под 2 сабдива , то я бы вот так делал конкретно этот угол 

На сайте c 26.05.2018
Сообщений: 332
Ashgabat

На сайте c 26.03.2011
Сообщений: 150

Только такой вариант позволяет сохранить сетку исходную без уплотнения.

Активность: 0
На сайте c 02.09.2019
Сообщений: 5
Цитата _nsnmxx_:

Я бы так сделал

Да, отлично, держит сетку. Спасибо!

На сайте c 18.04.2019
Сообщений: 127
Харьков

Так более наглядно , кстати у них на сайте есть еще много картинок с разными углами в топологии , думаю вам будет полезно глянуть .

Активность: 0
На сайте c 02.09.2019
Сообщений: 5

Друзья, спасибо всем огромное за помощь!

claria1, salatвот такое два дня искал, не знал как задать толком вопрос.

Спасибо еще раз!

На сайте c 14.02.2008
Сообщений: 903
Цитата claria1:
на сайте есть еще много картинок с разными углами в топологии

ткните носом пожалуйста, на сайте не нашел полезно иметь в закладках

Активность: 0
На сайте c 02.09.2019
Сообщений: 5
Цитата salat:

Только такой вариант позволяет сохранить сетку исходную без уплотнения.

То что искал. Спасибо!

На сайте c 18.04.2019
Сообщений: 127
Харьков
Цитата ternal-stanislav:
Цитата claria1:
на сайте есть еще много картинок с разными углами в топологии

ткните носом пожалуйста, на сайте не нашел полезно иметь в закладках

1  https://giancr.com/en/essential-tips-hard-surface-small-details-part-01/ 

2  https://giancr.com/en/essential-tips-hard-surface-small-details-part-02/ 

3  https://giancr.com/en/essential-tips-hard-surface-small-details-part-03/ 

На картинку нажмите и появятся картинки по типу той что я скинул  , и листайте , там их по несколько штук по одной ссылке 

На сайте c 26.05.2018
Сообщений: 332
Ashgabat
На сайте c 14.02.2008
Сообщений: 903
чтоб не плодить подобные темы спрошу здесь: подскажите как правильно организовать здесь топологию чтоб этот угол остался острым а остальные сглаженными

На сайте c 18.04.2019
Сообщений: 127
Харьков

Я бы вот так сделал , старые еджи если что убрать нужно , а то я нарисовал и только потом подумал что может быть не понятно 

На сайте c 15.08.2021
Сообщений: 895
Цитата claria1:

Я бы вот так сделал , старые еджи если что убрать нужно , а то я нарисовал и только потом подумал что может быть не понятно 

не хватает лупа для жесткости.

На сайте c 27.02.2010
Сообщений: 3664
Херсон,Украина
Цитата CGCat:
не хватает лупа для жесткости.

там же чамфер уже внутри есть.
На сайте c 18.04.2019
Сообщений: 127
Харьков
Цитата CGCat:

не хватает лупа для жесткости.

Ну лупы для жесткости это уже дело автора , вопрос был как конкретно тот угол сделать острым , я примерно показал как бы я для этого угла развел топологию , понятно что еджи должны быть ближе для остроты , и на острых гранях лупы поддержки ..

На сайте c 15.08.2021
Сообщений: 895
Цитата feles:
там же чамфер уже внутри есть.

об него порезаться можно.

Читают эту тему: