Making of Хлопки
Приветствую всех! Меня зовут Александр, мне 30 лет, я женат, бородат и уже отец. Сегодня я расскажу, как я сделал свою текучку красивой, чтоб не приходилось ее прятать ото всех, кроме заказчиков.
Небольшое вступление
С каждым годом у меня становилось все меньше свободного времени на то, чтобы заниматься творческими работами. А ведь полюбил я 3d именно поэтому. Меня очень злила эта ситуация, а при этом было огромное количество работ, которые просто уходили в стол из-за их низкого качества. В тот момент я задумался о том, чтобы это изменить и постараться довести свою текучку до того уровня, чтоб ее не стыдно было показывать всем, а не только заказчикам. Постараться добавить в нее немного творчества. По этой причине 4 года назад я начал формировать базу из своих наработок, которые бы позволили поднять общий уровень моих работ и не сильно увеличить время их создания. На творчество я тоже стараюсь выделять время, сейчас делаю один проект, надеюсь, закончу его в ближайший год…. Но сейчас мы собрались не для этого.
Итак, я расскажу вам про мой рабочий процесс на примере работы «Хлопки». Я выбрал эту работу, потому что она получила award на сайте render.ru и evermotion.org. Остановлюсь на описании помещения кухни – гостиной, остальные делались аналогично.
Моделирование и сборка сцены
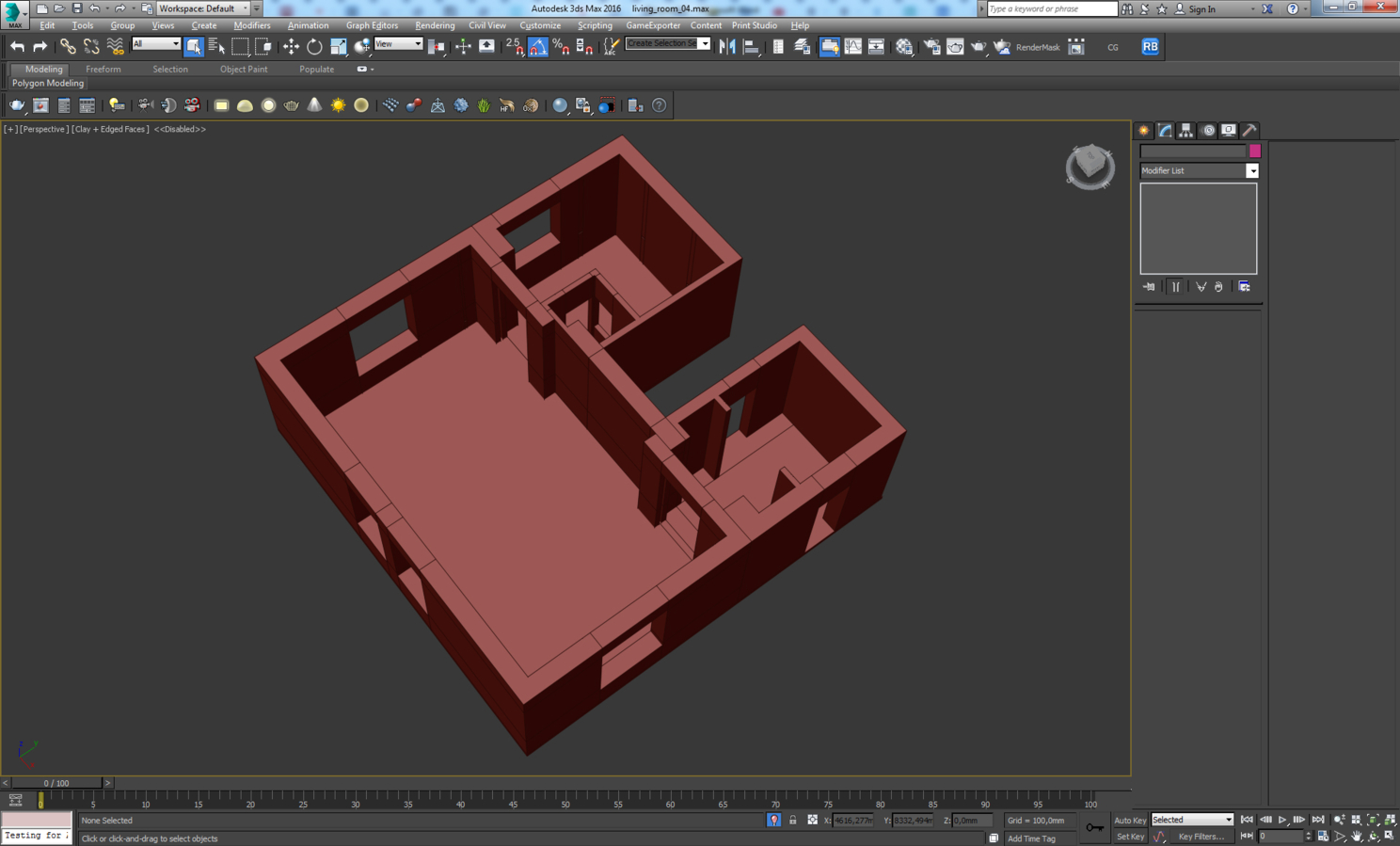
В самом начале работы проверяем, чтобы сцена была в миллиметрах, и интервал автосохранения имел значение 30 минут. Это позволит избежать зависаний макса каждые 5 минут, когда сцена наполнится большим числом моделей. Построения помещений я всегда начинаю с переноса планировочного чертежа в 3ds max. Затем с помощью инструмента line обвожу стены, без учета оконных и дверных проемов. Потом объединяю полученные сплайны в один объект и применяю extrude. Выдавив стены на нужную высоту, я накидываю сверху модификатор edit poly и с помощью slice plane нарезаю оконные и дверные проемы.
Потолки также делаю с помощью сплайнов, чтобы легко и просто (без нарезания сетки) сделать отверстия для встроенных светильников. Чтобы закрыть отверстия, делаю сверху еще один сплайн по форме потолка, но уже без отверстий.
Плинтус и молдинги сделаны с помощью модификатора sweep.
После построения коробки помещения, я начинаю наполнять сцену основными элементами: напольное покрытие, окна, подоконники, двери. Чаще всего для этого использую готовые модели со стоков, гораздо реже приходится моделировать эти элементы самостоятельно. В этот раз мне пришлось моделировать экраны на радиаторы, раздвижные стеклянные двери, потолочные балки, ТВ зону, потолочные вентиляторы, кухню и шкафы в холле. При моделировании я всегда уделяю пристальное внимание деталировке и мелочам. Если это корпусная мебель на заказ, пытаюсь продумать конструкцию и разделить объект на детали чтобы он выглядел реалистично. Если это стык паркета и плитки – делаю пробковые компенсаторы. Если это реальный объект создаваемый по фото, то стараюсь повторить в модели каждый болтик.
При создании простых форм всегда использую chamfer. Он придает моделям реалистичности и каждая деталь читается гораздо лучше.
Паркет и плитка были созданы с помощью плагина floor generator. Ничего сложного. Главное не забываем про швы у плитки (обычно я делаю 2 мм) и дальнейшем их заполнением плоскостью с материалом затирки. И о пробковом компенсаторе на стыке паркета и плитки.
После построения «коробки» я перешел к моделированию кухни. Ее делал с помощью боксов и модификатора chamfer. Всего было 3 вида фасада: узкие ящики без внутреннего углубления, обычный фасад с углублением и фасад для верхних ящиков с углублением и стеклом.
После того как фасады были сделаны, я начал из них собирать кухню.
Основа кухни это обычные боксы, на которые я вешал фасады и подгонял их по размерам с чертежей. Чтобы кухня хорошо читалась, я делаю отступ фасадов от краев – 3 миллиметра и 6 миллиметров между ними. Также на все простые элементы я накидываю chamfer. Столешница и полки также были сделаны из box’a с chamfer. Фартук и обшивка вытяжки были сделаны с помощью floor generator’a.
И последним элементом, который мне пришлось моделировать для этого помещения был потолочный вентилятор. Его я начал делать из цилиндра уточняя форму с помощью модификаторов extrude, bevel, затем добавлял поддерживающие ребра и применял модификатор turbosmooth. Лопасти сделал из plane, придал нужную форму, добавил толщину с помощью shell, сделал поддерживающие ребра и применил turbosmooth. Модель создавалась по фотографиям, поэтому создавал все видимые детали.
После этого я занялся наполнением помещений мебелью из готовых моделей с 3d стоков, согласно задумке дизайнера. Одни модели вставлялись в сцену без изменений геометрии, другие подгонялись по размерам с помощью ffd модификатора, третьи правились более серьезно и приводились к необходимому виду. Вначале, я ставлю крупные элементы и стараюсь не злоупотреблять мелким декором.
При создании визуализации я всегда стараюсь придерживаться высокой проработки всего помещения, чтобы в дальнейшем никак не ограничивать себя в выборе ракурсов для рендера.
После того как помещение собрано, я перехожу к настройке света.
Освещение и камеры
В последнее время мне приходится работать в командных проектах в corona render, поэтому для практики я решил этот проект также делать в corona render, а не в vray. Мне нравятся оба рендер движка, у них есть свои плюсы и минусы, но их сравнением я заниматься не буду.
У меня есть несколько «болванок» с настроенным светом под разное освещение (день, ночь, солнечный, закат, пасмурный), которое я потом адаптирую под конкретную сцену и задачи. Это естественно очень ускоряет рабочий процесс.
В этом помещении я использовал hdri карту от vizpeople из 3 сборника и CoronaSun. Hdrку я повернул так чтобы в помещение попадал только свет от неба. А с помощью CoronaSun добавил теплых оттенков закатного солнышка.
Настройки солнца.
В итоге получился такой результат.
В холле я добавил ies light
И получил такой результат
Камеры я всегда выставляю на высоте 1200-1600 мм, что примерно соответствует уровню человеческих глаз в сидячем и стоячем положении, и стараюсь использовать фокусное расстояние от 35 до 50мм. Это минимизирует перспективные искажения. Формат кадра чаще всего 3к4 или квадрат.
На этом этап настройки освещения был завершен.
Материалы и текстурирование
Большинство объектов в сцене имеют простое текстурирование — это модификатор uvw map в различных режимах. Многие материалы в сцене – это CoronaMtl, которые настраивались по одинаковой схеме: карты diffuse, reflection, bump. Для сложных материалов использовался CoronaLayeredMtl, состоящий из нескольких слоев. За 4 года у меня накопилась своя библиотека проработанных материалов, которые часто встречаются в интерьерной визуализации. С каждым проектом она пополняется. Ведь проработать 2-3 новых материала гораздо проще, чем 30 и можно позволить себе потратить на это время. Вот некоторые из них.
Краска
Паркет
Деревянный плинтус и молдинги. Чтобы фактура дерева читалась лучше, я в диффузе смешиваю два цвета (темнее и светлее) через карту mix и маску деревянной фактуры.
Потолочные балки
Кухонные фасады
Деревянные полки
Плитка на фартуке
Мрамор
Плитка на полу кухни. 15 вариантов текстур через multitexture. Показываю материал без multitexture.
Полки в ТВ зоне
Ткань дивана
Остальные материалы были сделаны аналогично показанным или достаточно простые, можно не заострять на них внимание.
Все материалы у крупных моделей (по габаритам, которые займут много места в сцене) со стоков я стараюсь проверять при студийном рендере. Если результат меня не устраивает, я правлю материалы и только потом использую их в своей сцене.
Процесс согласования
После этого я выставляю рабочие ракурсы и делаю превью рендеры. Обычно это фронтальные ракурсы на все стены в помещении. Они отправляются дизайнеру, я получаю от него исправления и таким образом мы доводим помещение до идеала. После того как основные моменты утверждены (свет, настроение, материалы, цвета), я добавляю мелкий декор. У меня также есть несколько подготовленных файлов с наборами декора для кухни, гостиной, детских, санузлов, розеток и выключателей. Когда декор расставлен, я делаю превью для утверждения. При необходимости вносятся коррективы и после согласования перехожу к финальному рендеру.
Рендер и постобработка
Если мне нравится проект, то я к рабочим ракурсам добавляю close up’ы и какие-нибудь интересные ракурсы, на мой взгляд. Рендер производился на 5 компьютерах i7-5820K. Среднее время рендера составило около 3-4 часов на ракурс, размер изображения 2250px по ширине, высота пропорциональна кадру. Уровень шума был выставлен на 3%, встроенный денойзер не использовался. К основному изображение дополнительно рендерились пасы reflect, refract, wirecolor.
Постобработку выполнял в фотошопе. На основное изображение накладывал пассы reflect и refract в режиме screen с прозрачностью от 20 до 50%.
Потом добавлял контраста, правил косяки при необходимости с помощью штампа или восстанавливающей кисти.
Затем с помощью плагина Topaz Denoise убирал шум. Обычно использую preset – light или moderate.
Далее добавлял резкости изображению с помощью фильтра high pass. Значения фильтра использую 0,8-1 px. Режим наложения overlay.
В конце накладывал dirt карту в режиме наложения screen с прозрачностью 10-20% для имитации пыли на объективе
Обработанное изображение.
Остальные изображения обрабатывались схожим образом. На одно изображение в среднем уходит 5 минут времени.
Заключение
Такая проработка визуализаций позволяет быстро и просто утверждать дизайн у клиента. Моя основная работа ведется с дизайнером. Во всем этом проекте (более 200 кв. метров) заказчик внес всего 1 правку, остальное было утверждено с первого раза. Мне кажется, именно поэтому, дизайнеры ко мне обращаются снова.
Весь проект можно посмотреть здесь https://3ddd.ru/galleries/gallery/khlopki
Вот и все, что я хотел рассказать. Всем спасибо и красивых рендеров!
















































