Making of "квартира для молодой семьи"
Всем привет. Меня зовут Мерчи Александр. Давно хотел написать making of про свою работу «Квартира для молодой семьи», но думал, что эта информация будет мало кому интересна, и это меня останавливало. Однако реакция пользователей на making of F230 от isnogud'a изменила мое мнение, и вот я пишу эти строки. Выбор для making of этой работы не случаен. Это самый художественный интерьер в моем портфолио, а также эта работа получила award на render.ru, 3dtotal.com, vwartclub.com, editors choice award и forum users award на evermotion.org и «царя 3d горы» на 3ddd.
Идея и вдохновение
Думаю, большинство людей, в начале изучения 3d, делали свои квартиры или комнаты для практики и обучения. Я тоже так делал, но результат лучше никому не показывать =) Спустя 9 лет с начала изучения компьютерной графики мне посчастливилось реализовать мою будущую квартиру в 3d. На ней я решил оторваться по полной. После того, как были сделаны визуализации для строительной бригады и начался ремонт, я вернулся к проекту и стал «допиливать» до совершенства практически каждый миллиметр квартиры. За последние 5 лет я устал от «стерильных» визуализаций и решил придать своей работе жизни, художественности, показать, что в квартире уже живут люди, показать все мелочи, о которых многие даже не думают во время создания визуализации. Вдохновляясь работами таких профессионалов, как naumov-interior, samunmax, den_krasik, maxtiabys и других, я заметил, что на такие мелочи, как затирка плитки, пробковые компенсаторы на стыке половых покрытий, известняковые разводы от плохой воды на сантехнике никто не обращает внимание. Понятно, что для «коммерческой визуализации» это не нужно, и вряд ли мы в журнале AD увидим фотографии квартиры с заляпанным стеклом в душевой, но так как я делал работу для души, то решил все это реализовать. Главной задачей было сохранить баланс между «срачем» и тем, что в квартире просто живут люди, которые пользуются тем, что в ней есть.
Моделирование
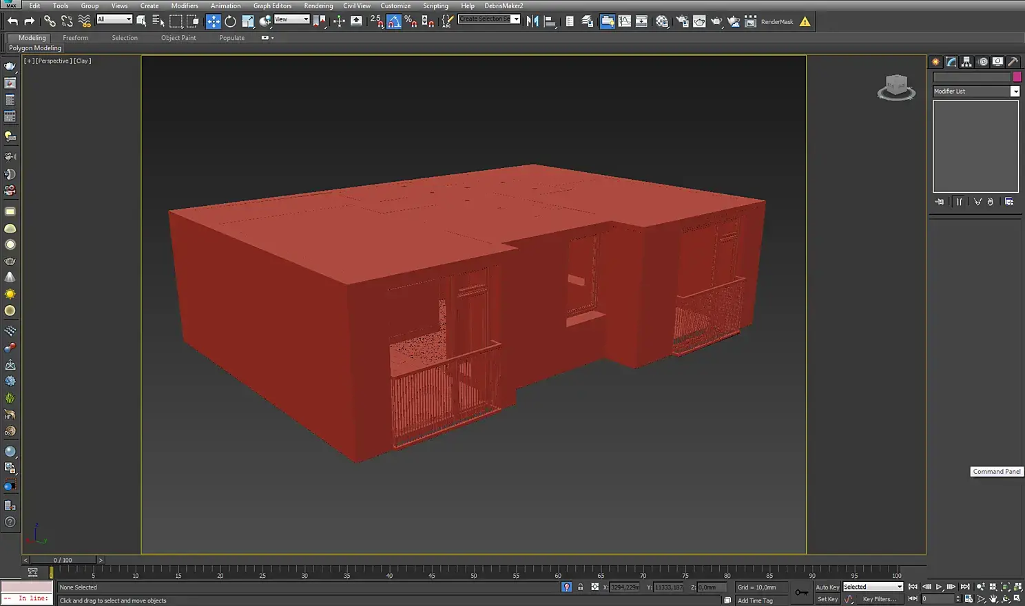
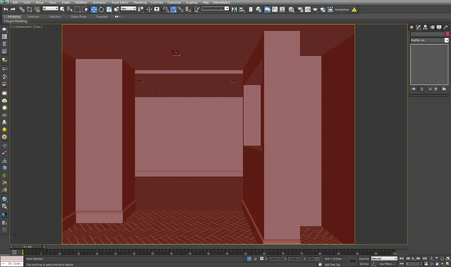
Построения помещений я всегда начинаю с переноса планировочного чертежа в 3ds max. Затем с помощью инструмента line обвожу стены, без учета оконных и дверных проемов. Потом объединяю полученные сплайны в один объект и применяю extrude. Выдавив стены на нужную высоту, я накидываю сверху модификатор edit poly и с помощью slice plane нарезаю оконные и дверные проемы. Потолки также делаю с помощью сплайнов, чтобы легко и просто (без нарезания сетки) сделать отверстия для встроенных светильников. Плинтус делаю с помощью модификатора sweep. Я стараюсь максимально ускорить свою работу и не моделировать то, что можно использовать готовое. Например, окна и конвектор использовал готовые. Решетка за окном была сделана достаточно просто, из box'ов и модификатора chamfer.
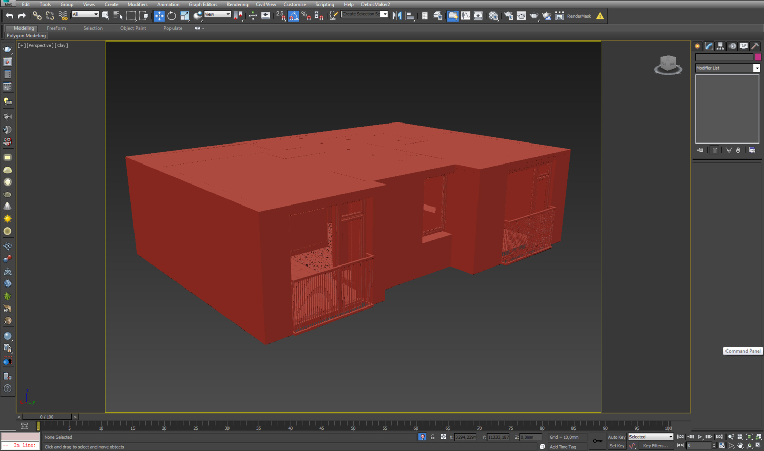
Так как я изначально планировал много ракурсов, хотел показать обеденные помещения, то я построил коробку всей квартиры и уже потом делил ее на помещения таким образом, чтобы можно было делать кадры из коридора с открытыми дверьми.
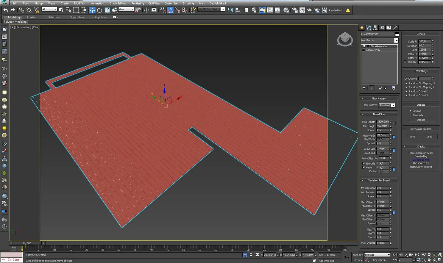
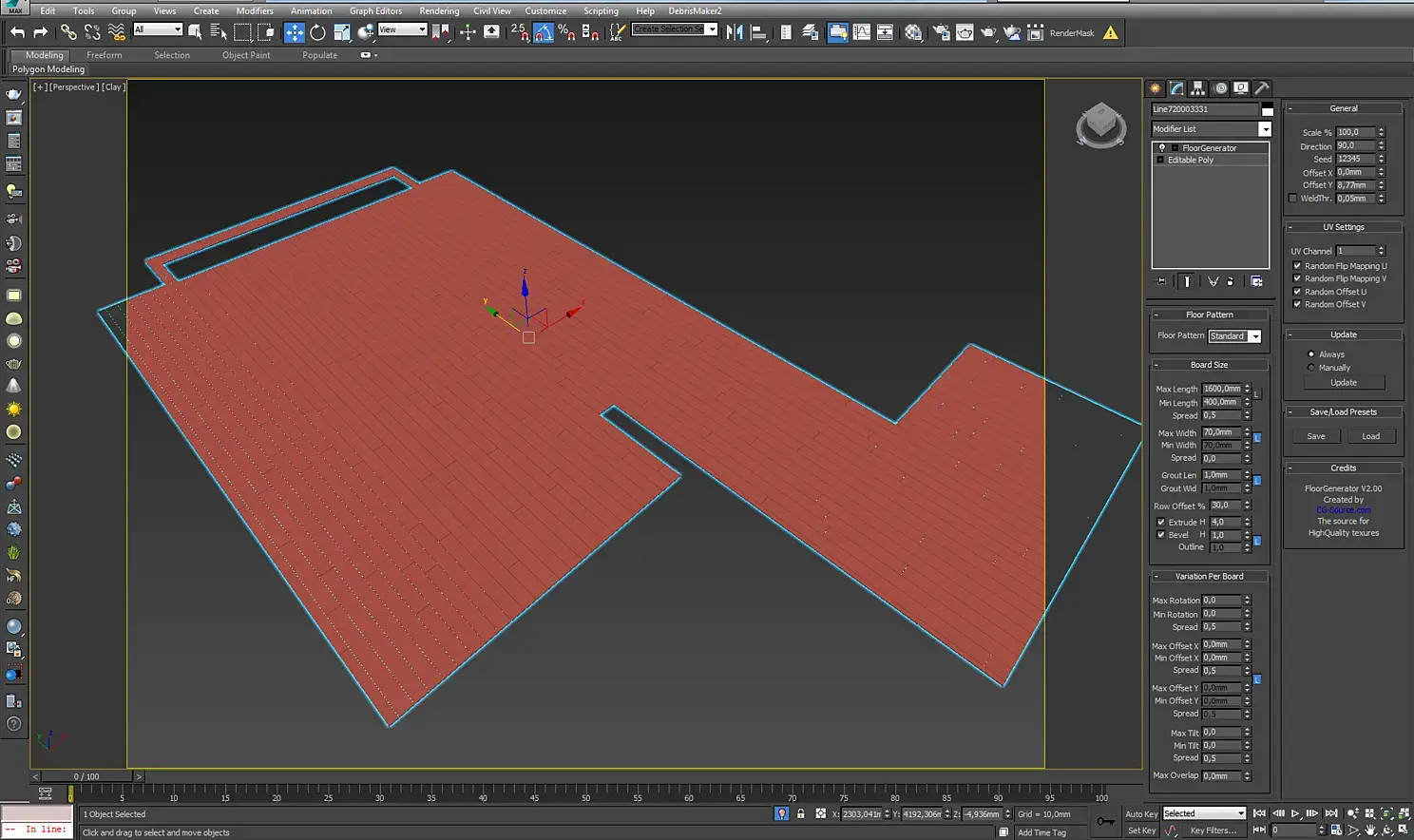
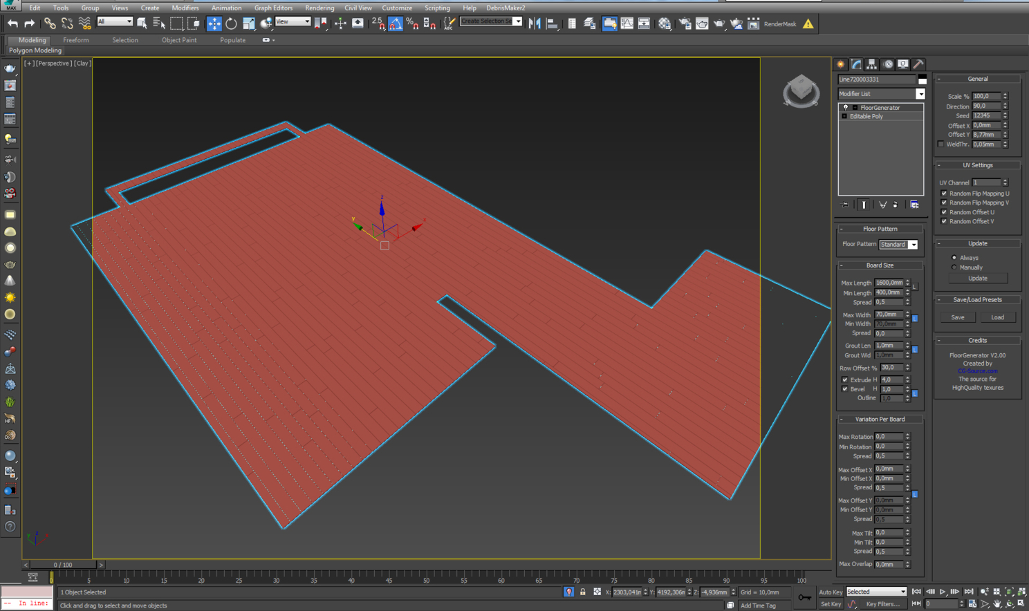
Паркет я делал с помощью плагина floor generator. Ничего сложного. Плитка так легко не сдавалась. Из-за непростой раскладки, ее я делал вручную. Я сделал заготовку из box'а, добавил поддерживающие ребра и применил модификатор turbosmooth, чтобы получить гладкие края. После этого копированием создал нужную раскладку. Везде соблюдал пространство между плитками в 2 мм, чтобы потом сделать затирку. Лишнюю часть плитки на стыках с паркетом обрезал с помощью boolean. На стыке плитки и паркета я сделал пробковый компенсатор.
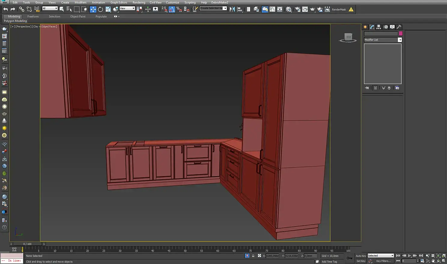
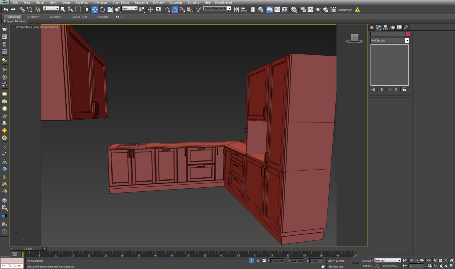
После построения «коробки» я перешел к моделированию кухни. Ее делал с помощью боксов и модификатора chamfer. Ручку также делал из бокса, придав общую форму, применил к ней модификатор turbosmooth.
Основную форму плиток на фартуке сделал с помощью floor generator'a. Это были обычные боксы 130 × 130 мм с расстоянием в 2 мм для затирки. После этого добавил заготовкам поддерживающие ребра и применил модификатор turbosmooth для уплотнения сетки. Затем добавил модификатор noise, чтобы придать неровности плитке.
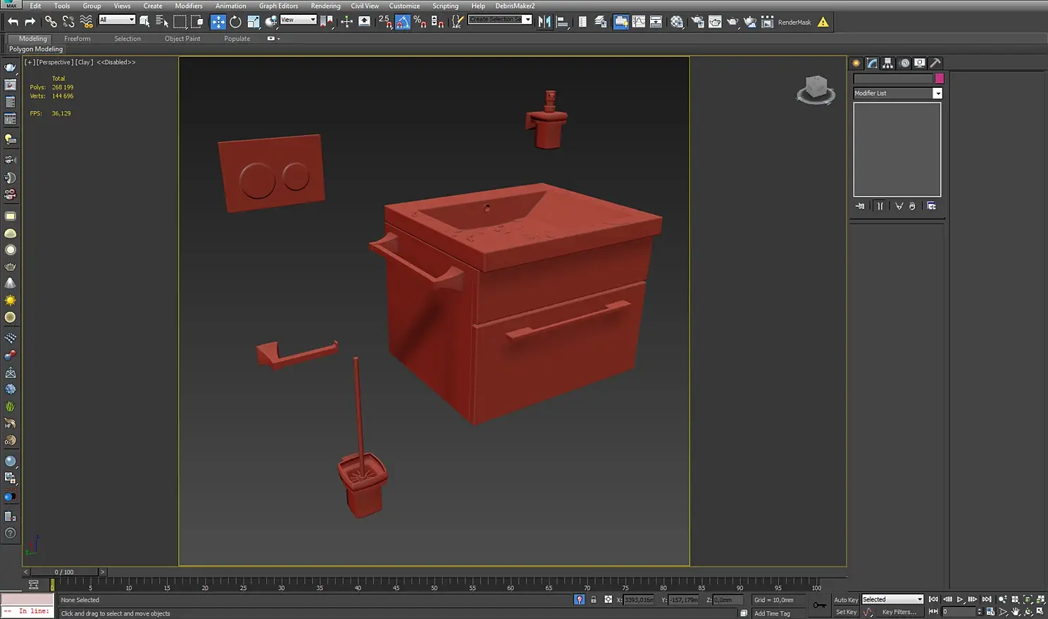
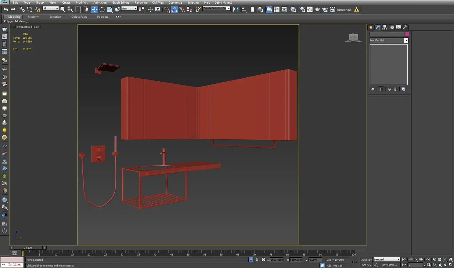
После этого я занялся наполнением помещений мебелью и декором из готовых моделей с 3ddd, согласно задумке дизайнера (коим являлась моя жена). Одни модели вставлялись в сцену без изменений геометрии, другие подгонялись по размерам с помощью ffd модификатора (например, диван), третьи правились и приводились к необходимому виду (например, дверки шаттерсы).
При создании визуализации я старался максимально приблизиться к реальности. Мне были известны все материалы и предметы, которые будут использованы, поэтому те предметы, 3d модели которых не удавалось найти готовыми, я делал самостоятельно. Так, мной были сделаны 3d модели соковыжималки, межкомнатных дверей, розеток, выключателей, мисок для кошачьей еды и воды, проводов, штепселей и кучи разной мелочевки. Эти модели были выполнены при помощи editable poly. Во всех объектах можно легко увидеть стандартные примитивы, которые благодаря инструментам extrude, bevel, chamfer, правильному разбиению ребер и модификатору turbosmooth приводятся к необходимому виду.
После того как сцена была собрана, я перешел к настройке освещения.
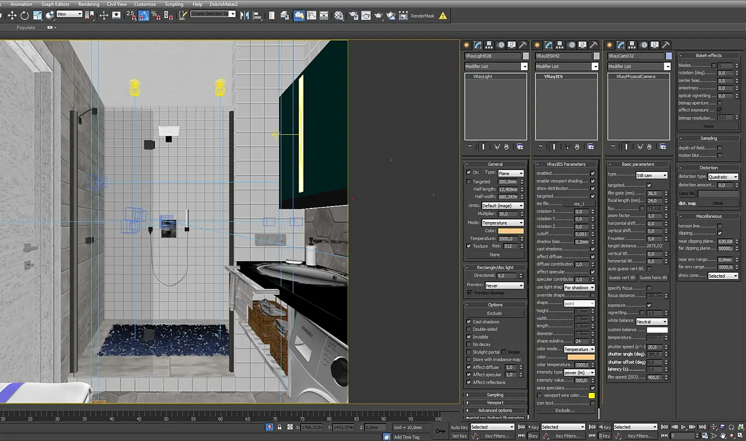
Освещение
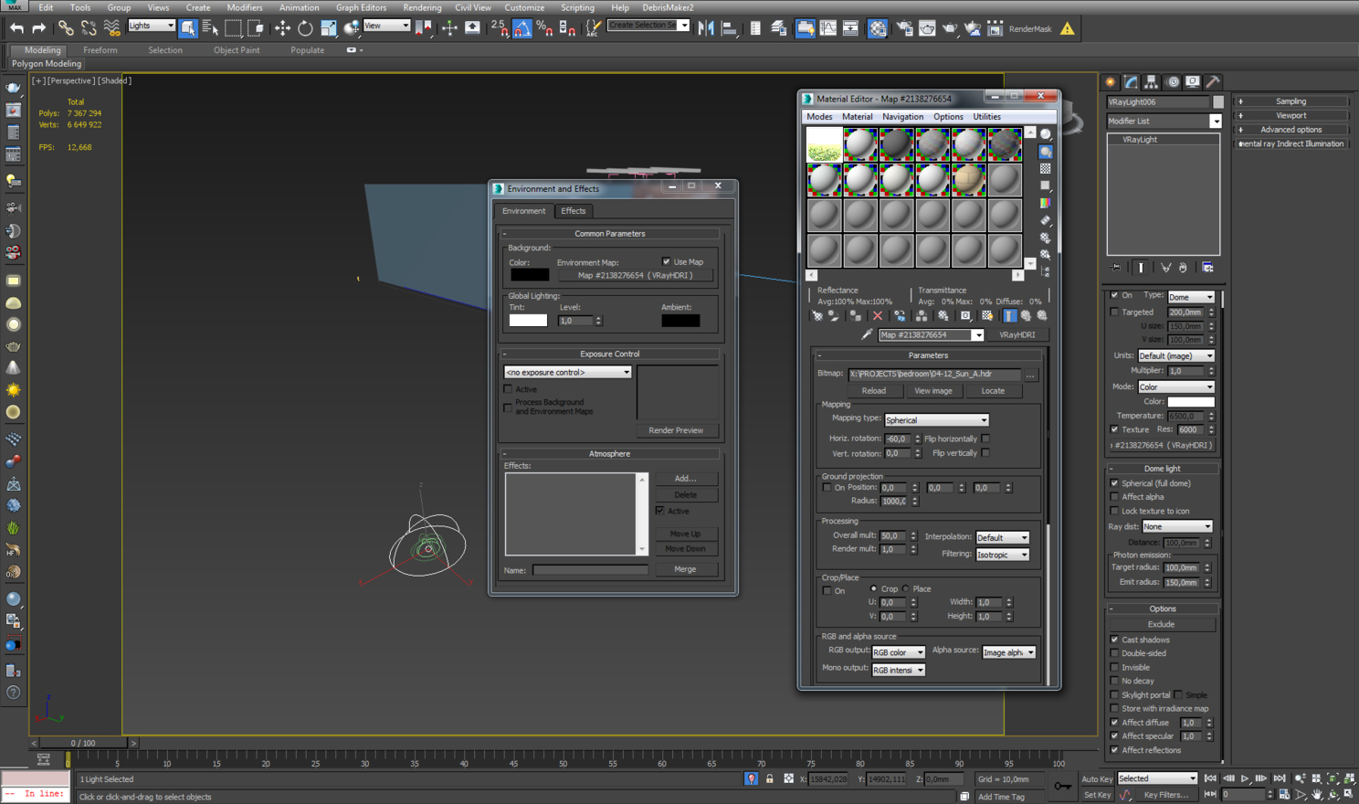
Я хотел добиться уютной атмосферы, передать летний вечер. Чтобы свет от солнца мягко проникал через панорамные окна и создавал интересные тени. Перепробовав разные варианты постановки света с помощью vray sun and sky, перебрав огромное число HDR карт, я остановился на следующем варианте. В окнах стоят skyportal'ы и domelight. Я остановил свой выбор на HDR карте с сайта noemotionhdrs.net. Скачать ее можно по этой ссылке http://noemotionhdrs.net/hdrs/Evening/04-12_Sun_A.rar Я настроил карту и скопировал ее в domelight и environment.
Карта дала очень приятный свет и атмосферу. Но мне не нравилось, что тени очень размыты.
Чтобы это исправить, я добавил в сцену target direct light и совместил его положение с положением солнца у HDR карты. Чтобы это сделать, открываем меню viewport configuration (views - viewport configuration или alt+b), заходим во вкладку background и ставим галочку use environment background. Это заменит наш фон на карту из environment. Затем мы понижаем значение overall mult до очень низких значений, чтобы четко видеть положение Солнца на карте, и совмещаем наш direct light с Солнцем. Когда мы все это сделали, возвращаем на фон viewport'а серый градиент и возвращаем значение overall mult в настройках HDR карты.
После этого я получил четкие тени от решетки за окном, листьев растений и других предметов. Результат меня полностью устраивал, и я остановился на этом варианте.
Для помещений без окон я использовал VrayIesLight и обычные VrayLight в режиме plane для имитации светодиодной подсветки. Свет я делал теплым, значение цветовой температуры ставил 3500 Кельвинов. Настройки камеры и источников света приведены ниже.
На этом этап настройки освещения был завершен.
Материалы и текстурирование
Большинство объектов в сцене имеют простое текстурирование — это модификатор uvw map в различных режимах. Материалы в сцене настраивались по одинаковой схеме: карты diffuse, reflection, bump. Для сложных материалов использовался vrayblendmtl, состоящий из нескольких слоев. Также было сделано много текстур плитки, паркета, грязных разводов от цветочных горшков, разводов вокруг слива у раковины, следов от капель на стекле в душевой. Самые интересные материалы, на мой взгляд, покажу ниже на скриншотах.
Материал плитки на кухне, на полу. Для разнообразия плитки использовалось 60 текстур разного оттенка. Для их случайного распределения отлично подходит карта MultiTexture. Чтобы было лучше видно текстуры, я буду показывать материалы плитки и паркета с использованием одной текстуры, без MultiTexture.
Плитка на фартуке. Для нее было сделано 22 варианта текстуры.
Краска. Стены, потолок. Менял только цвет.
Материал кухни.
Материал обоев.
Паркет в гостиной.
Материал замши.
Материал рогожки.
Материал ткани на диване. Он может показаться сложным, но на самом деле там все просто. Это vrayblendmtl, где смешиваются материал замши и рогожки с помощью карты checker.
Материал экрана телевизора. Это VrayBlendMtl, в котором смешиваются два материала стекла, отличающиеся цветом и параметром Rglossiness. Аналогично сделаны зеркала с отпечатками пальцев, экраны мониторов, загрязненное оконное стекло.
Материал коробки от игры для PlayStation.
Материал розеток и выключателей.
Материал проводов.
Материал ограды французского балкончика.
Материал белого паркета.
Материал тюля.
Материал шторы.
Материал полки под телевизором.
Материал белой плитки.
Пробковый компенсатор.
Синий цветочный горшок в спальне.
Грязь от цветочного горшка.
Остальные материалы были сделаны аналогично показанным или достаточно простые, можно не заострять на них внимание.
Постобработка
Постобработку я обычно выполняю в After Effects. Кроме основного рендера, были дополнительно посчитаны VRayRawLightning, VRaySpecular, VRayReflection, VrayRefraction, ZDepth.
Рендер элемент VRayRawLightning накладываю на основное изображение в режиме смешивания overlay и устанавливаю прозрачность от 20 до 50 процентов. Остальные рендер-элементы накладываю в режиме смешивания screen, прозрачность также выбираю от 20 до 50 процентов.
После этого объединяю слои и применяю плагин Magic Bullet Looks. В этом плагине есть много готовых фильтров для обработки изображения (как в Instagram), а также можно создать свой собственный. На скриншотах показан мой фильтр.
После этого применяю плагин Frischluft Depth of Field. Переключаю режим show в iris и настраиваю его параметры.
После этого, возвращаюсь в режим normal blur. В поле depth layer указываю наш VrayZDepth рендер-элемент. Устанавливаю силу размытия в поле radius и указываю точку фокуса с помощью инструмента select depth.
В конце добавляю слой, который имитирует пыль и грязь на объективе фотоаппарата.
На этом постобработка закончена. Остальные ракурсы делались аналогичным образом.
Заключение
На создание этой работы у меня ушло примерно 3 месяца. Делал я ее в основном в свободное время, уделяя по 1–4 часа в день. Хочу сказать огромное спасибо всем, кто помогал мне советами, подкидывал идеи для ракурсов. Отдельно хочу поблагодарить Максима Рождествина за помощь в создании некоторых текстур. Также хочу выразить огромную благодарность всем, чьи модели я использовал в данном проекте. Надеюсь, что данная статья была вам интересна и вы почерпнули для себя что-то новое и полезное. Спасибо за внимание. Всем удачи и красивых рендеров.
P.S. Посмотреть все ракурсы из этой работы можно здесь: https://3ddd.ru/galleries/gallery/kvartira_dlia_molodoi_semi
Behance https://www.behance.net/aivory







































































