Road stone 2.0

Приветствую! В данной статье хочу сделать обзор на недавно анонсированный мною скрипт Road stone 2.0 . Этот скрипт является логическим продолжением скрипта Road stone , выпущенного в феврале 2022 года и завоевавшему некоторую популярность.
Road stone 2.0 также, как и предыдущая версия рассчитан на создание садовых дорожек, но может быть использован в более широком спектре задач, решаемых визуализаторами каждый день.
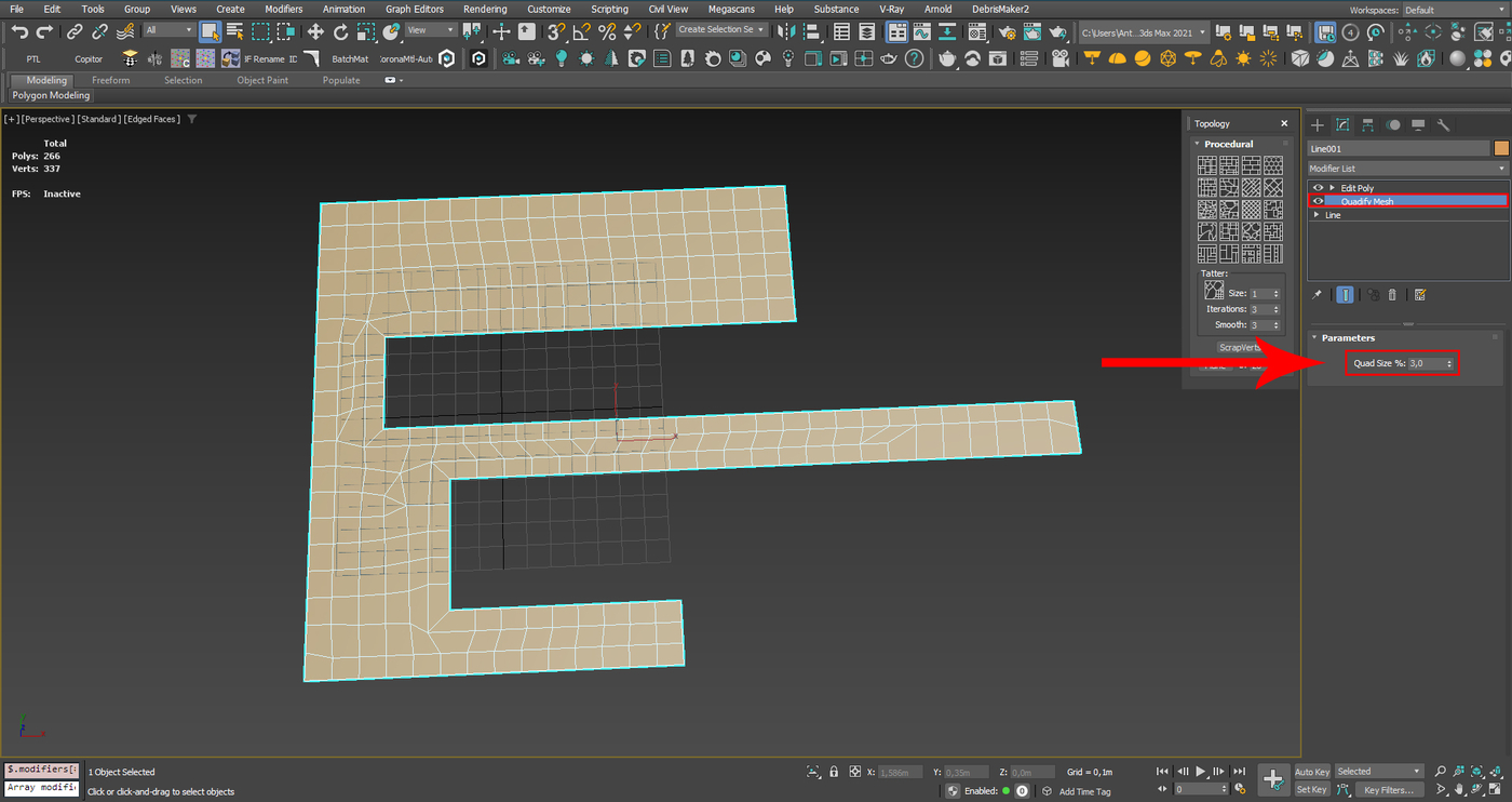
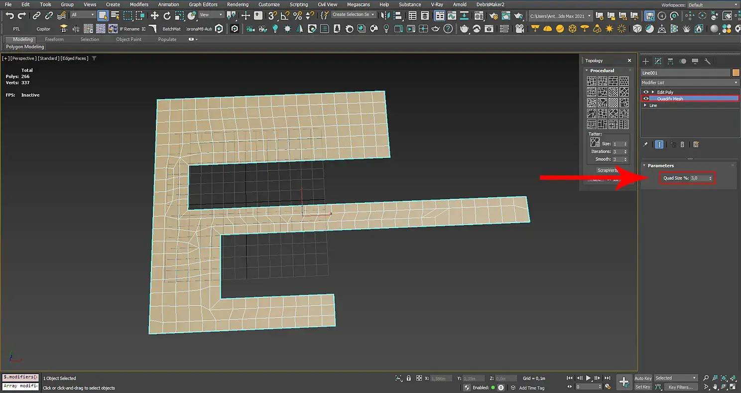
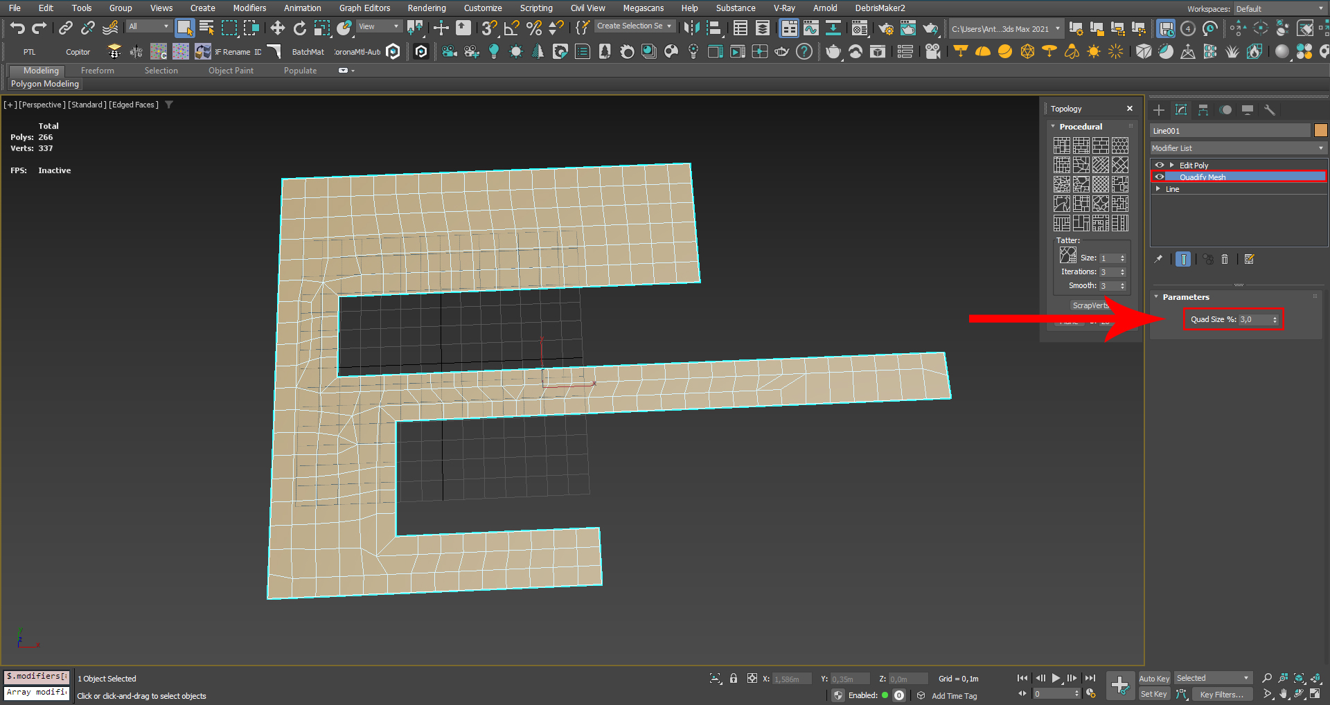
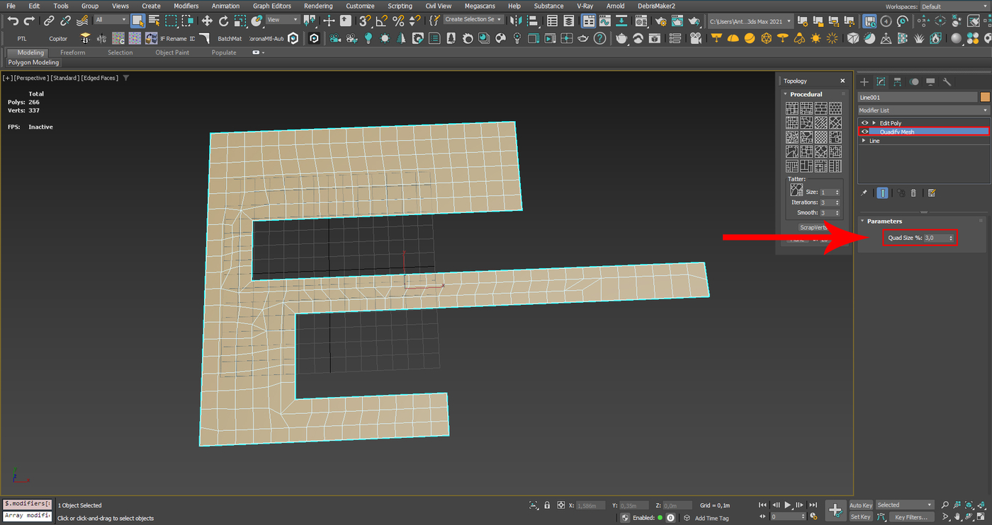
В первых версиях скрипта было недостаточно контроля за генерацией дорожек, чего очень не хватало. В связи с этой проблемой работу новой версии скрипта было решено разделить на два этапа. На первом этапе непосредственно происходит разбиение сплайновой геометрии на полигоны неправильной формы. Здесь есть два метода. Первый - это старый алгоритм 2022 года. В папке скрипта он именуется Road_stone_splitting_old.mse. Он сохранен для большей вариативности и энтузиастов-любителей предыдущей версии скрипта. Второй - это алгоритм по методу "мозаики Вороного" (файл: Voronoi_shelf_splitting.mse). При его применении появляется всплывающее окно 3ds max "Topology", в котором можно выбрать варианты разбивки сетки по мини-схемам на кнопках.

Диаграмма Георгия Федосеевича Вороного названа в его честь, также известна как мозаика Вороного, разбиение Вороного. Он изучал n-мерный случай в 1908 году. Небольшое лирическое отступление. Если вам будет интересно узнать об этом методе, вы можете подробнее почитать в сети, а сейчас вернемся к нашему скрипту.
Чтобы выбор скрипта по методике Вороного сработал, у вас в сетке модификаторов, должен быть выбран Edit Pоly в верху сетки. Перед применением этого метода в сетке модификаторов нужно перейти в модификатор Quadify Mesh и настроить процент разбиения сетки в параметре Quad Size. Чем меньше процент разбиения, тем плотнее разбита сетка. Чем выше плотность сетки на этом этапе, тем меньше будут полигоны-кирпичики после применения скрипта. Таким образом мы регулируем масштаб наших камней.


Как и в предыдущей версии скрипта, Voronoi_shelf_splitting.mse применяется к выделенному сплайну. После всех манипуляций и настройки разбиения в модификаторах у вас должна получиться мозаика из полигонов, которая является как бы наброском будущих камешков.
Преимуществом новой версии здесь является фактически не ограничение площади контролируемого разбиения сетки. В первой версии в этом плане были некоторые ограничения. Теперь результат будет зависеть от возможностей вашего ПК. Нюансы тут, конечно, тоже присутствуют. Например, разбиение сетки никогда не повторяется, и у рисунка кирпичиков нет. тайлинга, что скорее плюс, чем минус.
Итак, после того, как разбиение сетки нас полностью удовлетворяет, переходим к следующему этапу работы. Он также имеет два варианта скрипта. Их выбор будет зависеть от того, из какого вида камня вы хотите сделать свою дорожку.
Для морского камня используйте скрипт Road_riverstone_new.mse, а для сланцевого камня - вариант Road_sandstone_new.mse.
В результате применения этих скриптов плоская сетка преобразуется в объемные камешки и сетку Editable Poly с наложенным сверху модификатором Turbo Smooth, который можно регулировать для ближних и дальних ракурсов и других ситуаций.
Скрипт разбит на несколько скриптов для гибкости работы на каждом этапе. Например, на первом этапе работы можно подкорректировать сетку руками, если это необходимо.
Цель скрипта - создать раскладку камней для ваших самых интересных и амбициозных идей. В процессе работы со скриптами действия можно отменять и делать заново, но уже с изменениями. Все гибко, подвижно, редактируемо на каждом этапе.
В папке со скриптами имеются библиотеки материалов и текстуры, настроенные для работы с Corona Render версий 3 - 11, которые можно загрузить к себе на диск и открыть в редакторе материалов из любого удобного места. Материалы там как для старой версии короны: Road stone PBR Material - corona legacy mtl rendery, так и для новой: Road stone PBR Material - corona physical mtl rendery. Все текстуры и материалы названы логическими названиями. Присутствуют материалы для морского и сланцевого камня, а также промежуточной засыпки мелкими камешками, если требуется.
Материалы имеют рандомно-вариативный способ наложения текстур для максимально реалистичного эффекта.
Если у вас остались вопросы, посмотрите видео по использованию скрипта или напишите мне в комментариях.







