Блендер

Автор
Сообщение
На сайте c 25.02.2009
Сообщений: 2760
Липецк
Цитата Хайполи:
а некий онлайн-конструктор товара наподобие выбора комплектации автомобиля

Неа. Это не конструктор. Это всё же скорее витрина.

Если гнаться за всеми хотелками клиентов - никакой жизни не хватит.

И так каждый первый запрос "можно внести небольшие корректировки?" И далее список из из ста пунктов )

Сейчас у меня задача хоть чуть увеличить время на страницах. сайта. А что ещё более важно - я давно хотел собрать такую сцену.

На мобильники всё равно турбостраницы от яндекса выдаются. Там пофиг что наворочено на основной версии сайта.

Хотя соглашусь что немалая доля правоты в ваших словах имеется. Но у мну есть некая специфика дейтельности и оценивать её так же как шмотки и бытовая техника - как-то не получается )

На сайте c 25.02.2009
Сообщений: 2760
Липецк
Цитата Хайполи:
демонстрировались варианты отделки и обустройства

вы просто не видели мои проекты ) у меня 4 материала стен. два кирпича и две штукатурки )

Потому что именно их спрашивают.

внутрянку я никогда не моделировал из-за недостатка времени ) Да и не требовалось.

Хотя еслиб делал - оно бы пригодилось бы точно.

я короче сейчас отделываюсь "малой кровью". Т.к. собрал раз сцену и пихай в неё модельки домов (которые уже есть). Вот проект с этой тестовой сцены.

А всё остальное это трудоёмко. Я просто пока не потяну.

Цитата Хайполи:
а сделал бы по каждому типовому проекту анимацию на 1-1,5 мин.

Это только звучит просто. Нафигачить таких видосов для 120+ проектов (именно столько там моих или даже чуть больше), даже если придумать типовую болванку - это вполне себе задача.

На сайте c 25.02.2009
Сообщений: 2760
Липецк

Ну да. Вы уже произвели анализ моего потребителя.

Велосипед этот для меня тем и хорош, что он быстр. Это его главная фича.

К тому же подготовив эту базу оно и для роликов основа будет и для стоков. Т.к. дома из сцен исходных выдираются и перенастраиваются немного.

На сайте c 05.04.2016
Сообщений: 422

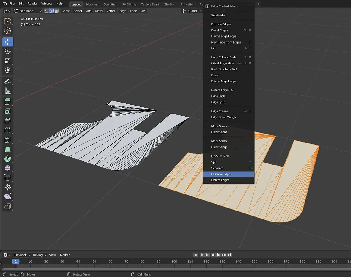
Можно ли выбранные ребра сделать невидимыми, не удаляя их?

На сайте c 27.04.2016
Сообщений: 2234
Kaiwas
 
пагади, так есть же куча готовых сервисов на glb gltf тот же мармосет. Там же есть все эти фишки или это не то?
На сайте c 25.02.2009
Сообщений: 2760
Липецк
Цитата Zolty:
пагади, так есть же куча готовых сервисов на glb gltf тот же мармосет. Там же есть все эти фишки или это не то?

то вроде бы. Но во первых мне интересно. ВО вторых что захочу то и сделаю. Например счетчик прикручу от поисковика. Тут из важного именно время просмотра страниц. Если вертеть на стороне - то время проведенное на сайте кажц не считается

На сайте c 06.12.2009
Сообщений: 748
Москва
telemi, H - скрыть, Alt+H - отобразить.
На сайте c 05.04.2016
Сообщений: 422
Цитата Neptune:
telemi, H - скрыть, Alt+H - отобразить.

Спасибо, но это не то. Это скрывает ребра вместе с полигонами. И только в режиме редактирования.

Но я разобрался с этим, и получил то что мне нужно.

- выбрать все ребра

- Dissolve

- снять галку Dissolve Verts

 

На сайте c 25.02.2009
Сообщений: 2760
Липецк
Цитата Хайполи:
Это лишь один из критериев.

это единственное чего я ещё пока не пробовал )))  были и рюшечки и акции и прочая пурга. И под пузомерки гугловские упрощал чтоб грузилось быстро.

Пока сложилось мнение, что всё это не первостепенно. Так что работаю в комплексе над всем понемногу.

Быстрая статика мне не канает. У меня 1000 субдоменов и в каждый подсовывает некий "динамический текстовой контент".

Ща над сценой-вертелкой поработаю. Потом видосиков напилю (уже пощупал eevee на тойже сцене) и т.д. и т.п.

Развлекаюсь вощм.

Ладно. Не будем, пожалуй, о сайте больше. Я всё равно это реализую так или иначе )

Мне тут разработчики реализовали хотелку (вертикальный слайдер) . После их трудов я просто обязан всё доделать )))

На сайте c 05.04.2016
Сообщений: 422
Цитата Хайполи:

telemix, полигональная сетка у тебя класс.

Это импортированный SVG smiley-biggrin.gif

На сайте c 13.05.2014
Сообщений: 561

Теперь в 2.92

https://blender.community/c/graphicall/frbbbc/  

Цитата telemix:

Можно ли выбранные ребра сделать невидимыми, не удаляя их?

Модификатор Decimate  в режиме Planar.

На сайте c 05.04.2016
Сообщений: 422
Цитата Amiminoru:
Модификатор Decimate  в режиме Planar.

Отлично! То что надо!

Активность: 0
На сайте c 22.03.2019
Сообщений: 1
Перехожу на Blender  и слышал что многие когда переходят с Maya или 3dMax юзают пресеты расстановки клавиш прошлых программ.  Знает кто для 3d Max???
На сайте c 25.02.2009
Сообщений: 2326
Kyiv
Цитата Foodnar:
Перехожу на Blender  и слышал что многие когда переходят с Maya или 3dMax юзают пресеты расстановки клавиш прошлых программ.  Знает кто для 3d Max???

Советую привыкать сразу к блендеровским. В любом софте лучше привыкать к дефолтным настройками.

На сайте c 05.04.2016
Сообщений: 422
Цитата Foodnar:
когда переходят с Maya или 3dMax юзают пресеты расстановки клавиш прошлых программ

ИМХО, лучше отказаться от этой идеи. Утонешь в этой возне с клавишами. Лучше переучиться.

На сайте c 09.08.2010
Сообщений: 1703
Близ Ростова -на- Дону

Foodnar

Я делал обзор новой (на тот момет) версии Blender 2.80. Кое-какие моменты уже не актуальны, но в целом для новчка вполне должно быть интересно.

  Там же и обозрел перевод горячих клавиш под себя.

Если интересно, заходите:

Blender-2.80 Обзор и настройка горячих клавиш

На сайте c 25.02.2009
Сообщений: 2760
Липецк
Цитата Foodnar:
Знает кто для 3d Max???

есть какой-то индастри стандарт. подробности тут

Включается тут на картинке (там же можно импортировать/экспортировать раскладку)

Ну и искать подобные темы .

Однако вышесказанное верно - лучше привыкать к дефолту и при необходимости его допиливать.

Да и какие кнопки в 3дмаксе? Там же всё мышкой делается ))) (шутка)

На сайте c 11.02.2018
Сообщений: 2046
Сальск
Цитата Kaiwas:
Цитата Foodnar:
Знает кто для 3d Max???

есть какой-то индастри стандарт. подробности тут

Ну это точно не про Макс. У Макса наркоманская навигация, а индастри стандарт - это как во всех прогах. Можно прыгать между Майей/Гудини/Анрилом/Юнити/Нюком и не замечать перехода. А потом переходишь в Макс и начинаешь материться т.к. руки всё автоматом клацают и могут наклацать чего.

Естественно всё вопрос привычки, я когда работал чисто в Максе - проблем не было. А вот если открывать его периодически, то каждый раз надо привыкать и клацать осторожно. 

Максу бы конечно не помешало удалить к едрене фене свою старую навигацию и прикрутить "как у всех". Это не то где нужна индивидуальность, это как авто с рулём на заднем сиденье. Тут лучше стандартизация. 

На сайте c 16.09.2009
Сообщений: 448
Цитата GreatWhiteShark:
Максу бы конечно не помешало удалить к едрене фене свою старую навигацию и прикрутить "как у всех".

Ну они же типа прикрутили "стандарт" , Майский. Да вот беда, когда ты на него переходишь - не работают фишки с шифтом. А если отключить Майский способ выделения(Maya mode selection ) и ручками вбить майскую навигацию - не возможно назначить хоткей на деселект.

И писали автодоске и просили... сколько лет прошло уже, на доску надежды нет)).

И люди придумывают вот такие костыли , чтобы это решить.

На сайте c 20.11.2019
Сообщений: 46

Всем доброго дня. Есть у кого то опыт успешной продажи моделей? тут или на спец площадках для торговли этим делом? Сделал такой танчик для практики чисто. Думаю, есть ли смысл его выкладывать

Скрин из вьюпорта

Читают эту тему: