Блендер

Автор
Сообщение
На сайте c 31.07.2009
Сообщений: 72

Всем бонжур!Кто знает как сделать чтоб геометрия не менялась по пути... что-то не нашел в настройках ничего

Вроде если продолжить путь то становится ровным без искажения... Но думается что так не должно быть

На сайте c 06.05.2021
Сообщений: 30
Республика Беларусь
Цитата banzayer:

Всем бонжур!Кто знает как сделать чтоб геометрия не менялась по пути... что-то не нашел в настройках ничего

Вроде если продолжить путь то становится ровным без искажения... Но думается что так не должно быть

салидифай? ставь галку евен фитнесс

На сайте c 31.07.2009
Сообщений: 72

Да блиииииииииин, кто бы мог подумать, что надо в самом верху менюхи не 3D выбрать, а 2D - какпесЪ ))))))))

На сайте c 31.03.2022
Сообщений: 3

Всем привет!

Интерьер в Blender. Один из.

Что то сам моделил, что то скачивал и перелопачивал для blender.

С материалами возни много, все модели в основном под 3ds max идут.

На сайте c 27.03.2011
Сообщений: 60

Открыл проект в более старой версии и некоторые ноды не активны, есть ли способ сделать быструю подмену на рабочие варианты? Их там немало :(

На сайте c 25.02.2009
Сообщений: 2760
Липецк

Либо ручками менять везде на ноду на картинке (скорее всего это она), либо писать скрипт замены.

Раньше было сеперейт РГБ. Но теперь там ещё HSV, HSL в выпадающем списке.

На сайте c 28.01.2020
Сообщений: 330
Подскажите пожалуйста как выйти из режима " нож " . Нигде не могу найти ответ  . Только в одном видео  объяснили что дескать можно выйти нажатием либо enter или пробел. Однако у меня ничего не получается . Версия моего блендера - 3.2.1   Заранее благодарен за ответ .
На сайте c 25.02.2009
Сообщений: 2760
Липецк
Цитата владд:
Подскажите пожалуйста как выйти из режима " нож " . Нигде не могу найти ответ  . Только в одном видео  объяснили что дескать можно выйти нажатием либо enter или пробел. Однако у меня ничего не получается . Версия моего блендера - 3.2.1   Заранее благодарен за ответ .

можно ещё esc.  Но если включен в левой панели инструмент ножа - то он только отменит действие, но не уеберёт инструмент. жмакните там селект бокс, твик или что вам там будет нужно.

А лучше вообще про эту панель забыть и не использовать это недоразумение на кнопке T smiley-biggrin.gif

На сайте c 28.01.2020
Сообщений: 330
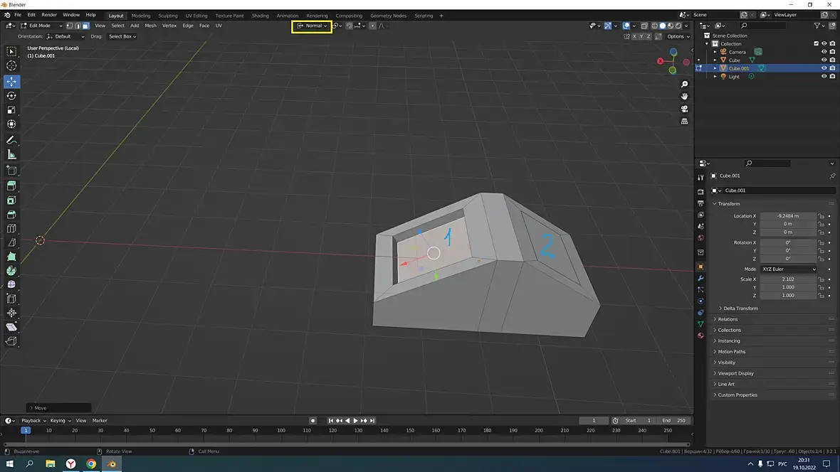
Kaiwas,  Спасибо большое за ответ . И если можно ещё один вопрос. Хочу вдавить одновременно две грани ( 1 и 2 ) так же , как вдавлена отдельно грань 1, т.е. под прямыми внутренними углами. Отдельно вдавить грань 1 удалось с помощью  только "normal" ориентации осей ( выделено жёлтым цветом ). А вот две грани одновременно не получается .Подскажите пожалуйста как это сделать .

На сайте c 25.02.2009
Сообщений: 2760
Липецк
Экструд индивидуал фейсез (или элонг нормал. там же рядом. поэксперементируйте. не знаю в чем разница smiley-biggrin.gif). Кнопки для этого действия вроде нету, но можно назначить чтоб не лазить в меню. Или добавить в квикфаворит.
Смотря как часто оно требуется.
Цитата владд:
А вот две грани одновременно не получается

На сайте c 28.01.2020
Сообщений: 330
Спасибо за молниеносный ответ , но в моём объекте  это не даёт желаемого результата .
На сайте c 25.02.2009
Сообщений: 2760
Липецк
Цитата владд:
но в моём объекте это не даёт желаемого результата .

Возможно задача не до конца обозначена. если речь о том что 1 уже вдавлена, а 2 надо вдавить на столько же то пока не знаю.  возможно надо создать какую-то вспомогательную геометрию.

Уточните задачу. Подумкаем

Цитата владд:
вдавить грань 1 удалось с помощью только "normal"

развыдавите её обратно, удалите дубли вершин и потом вдавите сразу два файса по-указанному ранее алгоритму на гифке. (я бы так делал. да и делаю, когда сразу с десяток ниш под окна в стену вдавливаю)

UPD. странно. гифка не воспроизводится сразу на сайте. Её надо кликать почему-то.

На сайте c 28.01.2020
Сообщений: 330
Kaiwas, Речь идёт о том , чтобы изначально их вдавить ОДНОВРЕМЕННО.  Не более того .
На сайте c 27.03.2011
Сообщений: 60
В блендере как и в любом другом приложении есть функция Merge вершин по расстоянию между ними, все хорошо, но мне нужно объединить только те вершины, которые размыкают-рвут полигональную сетку, а те, которые просто находятся рядом на одной сплошной сетке я трогать не хочу, это возможно как то сделать в два клика? Сетка сложня, поликов под лям, ручками точно не варик
На сайте c 25.02.2009
Сообщений: 2760
Липецк
Цитата владд:
Kaiwas, Речь идёт о том , чтобы изначально их вдавить ОДНОВРЕМЕННО.  Не более того .

ок. и чем же екструд элонг нормалс не подходит? поясните что именно не подходит в этом алгоритме?

Цитата KasAndrr:
которые просто находятся рядом на одной сплошной сетке я трогать не хочу

это какая очень неправильная сетка что столь близкие вершины остаются нужны (но дело ваше).

Попробовать поиграться с выбором вершин. Может какой-нибудь нон манифолд подойдёт. Потом при мердже поставить галочку анселектед.

На сайте c 28.01.2020
Сообщений: 330
Kaiwas, Посылаю Вам видео : красная стрелка - угол непрямой , зелёная стрелка - угол прямой . Но чтобы в объекте 2 получилось так , как на видео надо с каждым полигоном работать отдельно , а хотелось бы одновременно  https://youtu.be/v4Oomo33qmY  
На сайте c 08.02.2013
Сообщений: 80
Тамбовская область
Цитата владд:
Kaiwas, Посылаю Вам видео : красная стрелка - угол непрямой , зелёная стрелка - угол прямой . Но чтобы в объекте 2 получилось так , как на видео надо с каждым полигоном работать отдельно , а хотелось бы одновременно  �https://youtu.be/v4Oomo33qmY   

Скейл нужно применить перед экструдом. В режиме объектов Ctrl + A => Scale

Для того что бы некоторые операции совершались правильно значения xyz скейла должны быть как минимум равны, а в идеале равны единице, то есть масштабировать лучше в режиме редактирования если возможно, или просто apply scale делать после масштабирования в режиме объектов

На сайте c 28.01.2020
Сообщений: 330
NeverExisted,  Два дня бился на этим вопросом , а оказалось допускал самую примитивную ошибку со skale. Спасибо огромное .
На сайте c 25.02.2009
Сообщений: 2760
Липецк
Цитата владд:
а оказалось допускал самую примитивную ошибку со skale.

ну вот и выяснилось где собака порылась. А я всю голову сломал что там может быть не так )PS. Сtr+A уже на автомате smiley-biggrin.gif   Жаль нет атоматического применения масштаба как опции. Сам в своё время в это утыкался по-незнанию.
На сайте c 13.05.2014
Сообщений: 561
Ох уж этот ресет иксформ smiley-biggrin.gif
Читают эту тему: