Блендер

Автор
Сообщение
На сайте c 28.01.2020
Сообщений: 330

Kaiwas,  Ещё раз спасибо !

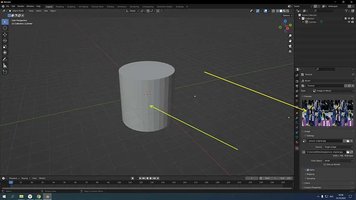
Никак не получается наложить картинку jpg ( жёлтая стрелка ) на поверхность цилиндра ( зелёная стрелка ) . 

                                               Заранее благодарен

На сайте c 25.02.2009
Сообщений: 2713
Липецк
Цитата владд:
Никак не получается наложить картинку jpg ( жёлтая стрелка ) на поверхность цилиндра ( зелёная стрелка ) .

текстуры по сути не сильно относятся к объекту. это скорее рудимент от старого рендера до версий в 2.79

Ну или, скажем так, управление текстурой, но не методом её наложения на объект.

Посмотрите например это видео (или тысячи других). Если коротко - то копайте в сторону материалов и UV-разверток.

Пересобрал заново крутилку-вертелку для своих домиков. (blender + Armory 3D)

Пример можно потыкать тут

В планах сделать переключалку на "ходилку".

Кайфонул от возможности создать на linux сервере симлинки на используемые текстуры (по сути ссылки на них). И не придётся их каждый раз грузить их на сервер - достаточно лишь скопировать ссылки (немалая экономия места).  Из 11 мб.  7 мегабайт это текстуры. smiley-biggrin.gif

На сайте c 26.05.2018
Сообщений: 332
Ashgabat
подскажите, пожалуйста, название аддона, позволяющего изменять параметры примитивов после их создания
На сайте c 19.10.2017
Сообщений: 683
В далекой далекой Галактике
Цитата Kaiwas:
Пересобрал заново крутилку-вертелку для своих домиков. (blender + Armory 3D) Пример можно потыкать тут В планах сделать переключалку на "ходилку". Кайфонул от возможности создать на linux сервере симлинки на используемые текстуры (по сути ссылки на них). И не придётся их каждый раз грузить их на сервер - достаточно лишь скопировать ссылки (немалая экономия места). Из 11 мб. 7 мегабайт это текстуры.

круто, напомнило локацию из Elden Ring))

из того что зацепило

1 крыша глянец на мой взгляд маленький

2 вентиляционное окно на чердаке просвечивает

На сайте c 25.02.2009
Сообщений: 2713
Липецк
Цитата PetrT:
1 крыша глянец на мой взгляд маленький 2 вентиляционное окно на чердаке просвечивает

Спасибо за отзыв. Ну сцена не идеальна. Работать над ней ещё долго можно, что и буду делать потихоньку.

Переключалку на ходьбу сделал на 99%.  1% оказался никак неосиляем ввиду незнания языков программирования. Когда нажимаю кнопку на экране - происходит резкий скачок поворота камеры в сторону экранной кнопки. Будто блокирование мыши не отцентровано (а привязано к месту нажатия). Бьюсь второй день и никак не могу найти решения.

На сайте c 19.10.2017
Сообщений: 683
В далекой далекой Галактике

ускорение просчета для OpenPGL около 30%

на билде с версии OpenPGL  0.3 14min

на билде с версии OpenPGL  0.4 около 9min

Цитата Kaiwas:Спасибо за отзыв. Ну сцена не идеальна. Работать над ней ещё долго можно, что и буду делать потихоньку.

Пытался еще раз посмотреть сцену вышел синий экран.Это первый раз за время работы Win10))

На сайте c 25.02.2009
Сообщений: 2713
Липецк
Цитата PetrT:
Пытался еще раз посмотреть сцену вышел синий экран.Это первый раз за время работы Win10))

я туда ничего лишнего не вшивал )

На сайте c 19.10.2017
Сообщений: 683
В далекой далекой Галактике

BConf

На сайте c 09.08.2010
Сообщений: 1464
Близ Ростова -на- Дону

Кто помнит, что значит волнистая стрелка в outliner версии 2.79?:

У меня таких три объекта и каждый раз после сохранения и открытия файла их масштаб слетает и приходится каждый раз править.

Ctrl+A --> "Rotation&Scale" - не помогает.

На сайте c 19.10.2017
Сообщений: 683
В далекой далекой Галактике
Цитата Romaneus:
Кто помнит, что значит волнистая стрелка в outliner версии 2.79?:

предполагаю что на них стоит анимация

На сайте c 09.08.2010
Сообщений: 1464
Близ Ростова -на- Дону
Цитата PetrT:
предполагаю что на них стоит анимация

Именно оно.

Когда не знаешь, сколько времени убиваешь, а всего-то нужно было сделать "Alt+I"

На сайте c 25.11.2012
Сообщений: 75
г. Электросталь
Цитата lec05:
Всем привет, подскажите существует ли некий аналог модификатора edit poly как  3Dmax

На этот вопрос не нашли ответа?... smiley-fool.gif

На сайте c 16.10.2006
Сообщений: 1771
Цитата Ludik_velo:
Цитата lec05:
Всем привет, подскажите существует ли некий аналог модификатора edit poly как  3Dmax

На этот вопрос не нашли ответа?... smiley-fool.gif

нету такого

На сайте c 03.01.2020
Сообщений: 37
Цитата D-d_Man:
Цитата Ludik_velo:
Цитата lec05:
Всем привет, подскажите существует ли некий аналог модификатора edit poly как  3Dmax

На этот вопрос не нашли ответа?... smiley-fool.gif

нету такого

tab

На сайте c 28.01.2020
Сообщений: 330
Создал решётку , но к ней надо создать окантовку ( зелёный цвет )  да так , чтобы она стала единым объектом с решёткой , так как в дальнейшем всё вместе надо будет согнуть . Подскажите пожалуйста как это сделать ? Спасибо заранее .

На сайте c 25.02.2009
Сообщений: 2713
Липецк
Цитата D-d_Man:
нету такого

был какой-то аддон с созданием примитивов, которые вроде бы рихтовались позже их создания. Но применение ограничено. Название не помню за ненадобностью.
На сайте c 25.11.2012
Сообщений: 75
г. Электросталь
Цитата D-d_Man:
Цитата Ludik_velo:
Цитата lec05:
Всем привет, подскажите существует ли некий аналог модификатора edit poly как  3Dmax

На этот вопрос не нашли ответа?... smiley-fool.gif

нету такого

ага, я уже полистала иностранные форумы, нашла холивары по этой теме) мол, одни говорят что EditPoly разрушит всю философию Бленедра, другие топят за то, что он довольно удобен в некоторых случаях (я пока за вторых)), хотя и в 70 процентах он всё безвозвратно портит)).

Кто выше комментировал про кнопку TAB - видимо не понимает логику модификатора Edit Poly в Максе. Без обид)

На сайте c 19.10.2017
Сообщений: 683
В далекой далекой Галактике
Цитата владд:
Создал решётку , но к ней надо создать окантовку ( зелёный цвет ) да так , чтобы она стала единым объектом с решёткой , так как в дальнейшем всё вместе надо будет согнуть . Подскажите пожалуйста как это сделать ? Спасибо заранее .

можно создать отдельно и обьединить

На сайте c 16.10.2006
Сообщений: 1771

Цитата Ludik_velo:
ага, я уже полистала иностранные форумы, нашла холивары по этой теме) мол, одни говорят что EditPoly разрушит всю философию Бленедра, другие топят за то, что он довольно удобен в некоторых случаях (я пока за вторых)), хотя и в 70 процентах он всё безвозвратно портит)). Кто выше комментировал про кнопку TAB - видимо не понимает логику модификатора Edit Poly в Максе. Без обид)

да, эдит поли довольно часто бывает удобен - можно переносить деформации вершин, полигонов и пр. на другие объекты схожей топологии и редактировать инстансом

tab  - это просто режим редактирования

Цитата PetrT:
Цитата владд:
Создал решётку , но к ней надо создать окантовку ( зелёный цвет ) да так , чтобы она стала единым объектом с решёткой , так как в дальнейшем всё вместе надо будет согнуть . Подскажите пожалуйста как это сделать ? Спасибо заранее .

можно создать отдельно и обьединить

да, главное чтобы и на решетке и на рамке было достаточно дополнительных рёбер для последующей деформации, и даже правильно не делать это единым мешем - т.к. позволит более гибко работать с дополнительными рёбрами, а  потом просто сджойнить

На сайте c 25.02.2009
Сообщений: 2713
Липецк
Цитата владд:
Подскажите пожалуйста как это сделать

применить модификаторы (внимание - после этого нельзя будет изменять параметры) и объединить два объекта по ctrl+J

Читают эту тему: hukaro