Блендер

Автор
Сообщение
На сайте c 28.01.2020
Сообщений: 330

Пропала вся сцена . Подскажите пж как быть . Спасибо .

На сайте c 25.02.2009
Сообщений: 2760
Липецк

для начала переключить в вайрфрейм (левый шарик из верхних четырёх). проверить  аутлайнер (включите фильтр видимости и проверить там. значок с воронкой + глазики и камера).

нажать alt+H

может ещё чего.  по скрину трудно судить.

объекты в аутлайнере есть. значит просто скрылось как-то

На сайте c 28.01.2020
Сообщений: 330

нет , ничего не помогло .

Решение найдено : нажимаем 0 ( ноль ) на нумпаде , далее N и во view регулируем Clip start и end /

На сайте c 25.02.2009
Сообщений: 2760
Липецк

Не верный масштаб моделей получается. Импортировалось из другой программы?

Занимательная штука

На сайте c 27.03.2011
Сообщений: 60
Можно ли както подменить инстанс в сцене, сохранив связь с дубликатами?
На сайте c 24.06.2014
Сообщений: 4917
Украина, Одесса

Блин я проглядел. Что речь про Блендер шла. А ответил по 3Ds Max-у.

Удалил свое сообщение. Сорян smiley-biggrin.gif

На сайте c 07.04.2019
Сообщений: 20

Цитата KasAndrr:

Можно ли както подменить инстанс в сцене, сохранив связь с дубликатами?

Типа этого? "Link Data" через CTRL+L

З.Ы. Детализируйте если нужно свой вопрос (с примерами) 

На сайте c 25.02.2009
Сообщений: 2760
Липецк

такие дела )

негросети моделят из примитивов

На сайте c 10.03.2017
Сообщений: 88
Санкт-Петербург
На сайте c 25.02.2009
Сообщений: 2760
Липецк

Наверное это сейчас не важно, но тут видосик по новой волосне в B3.3.

На сайте c 18.04.2020
Сообщений: 396

Вроде вирей для блендера обновился https://blenderartists.org/t/v-ray-is-back/1408625 

На сайте c 26.05.2018
Сообщений: 332
Ashgabat
Цитата ruby_en:

Вроде вирей для блендера обновился https://blenderartists.org/t/v-ray-is-back/1408625  

не могу зайти. для какого блендера подходит?

На сайте c 18.04.2020
Сообщений: 396
Цитата Meilis:
для какого блендера подходит?

На сайте c 26.05.2018
Сообщений: 332
Ashgabat
Цитата ruby_en:
Цитата Meilis:
для какого блендера подходит?

кто ставил? как ставил? бесплатная штука?

На сайте c 18.04.2020
Сообщений: 396

Наконец то внятный композитор

На сайте c 28.01.2020
Сообщений: 330
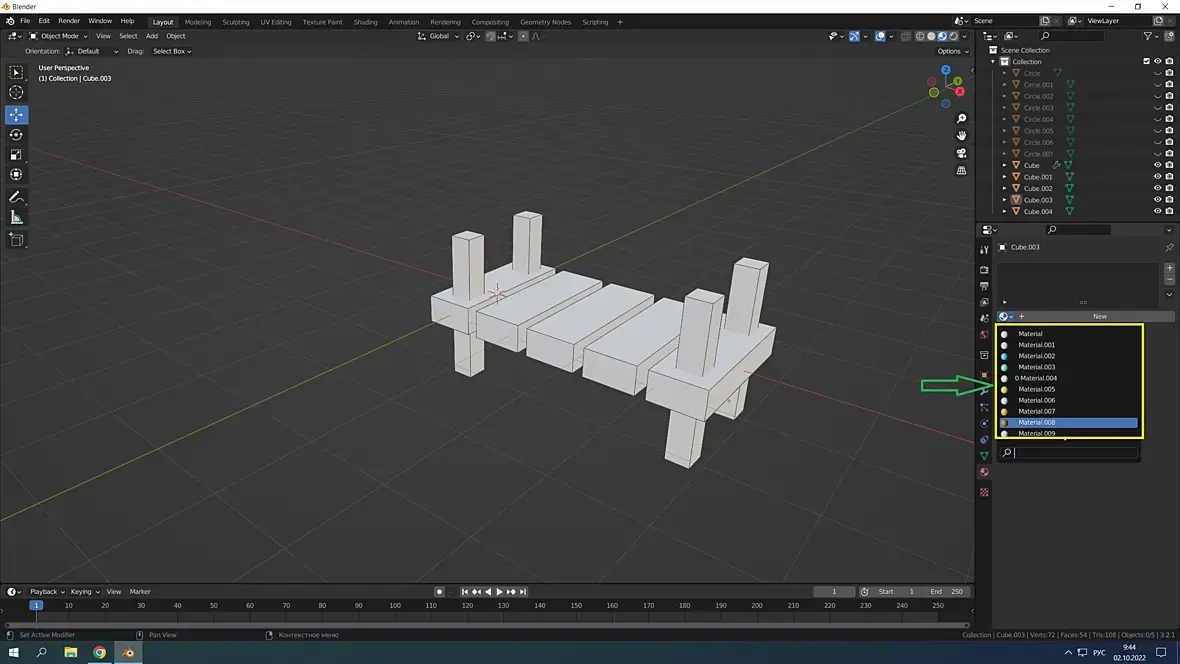
Подскажите пожалуйста как удалить материалы в жёлтой рамочке . Заранее благодарен .

На сайте c 06.05.2021
Сообщений: 30
Республика Беларусь
Цитата владд:
Подскажите пожалуйста как удалить материалы в жёлтой рамочке . Заранее благодарен .

https://www.youtube.com/watch?v=RRbc4HJ4qJA& ;ab_channel=EditMood
На сайте c 27.03.2011
Сообщений: 60

Может кто встречал аддон, который добавляет удобный инструмент для релакса сетки во время ретопа? Видел там есть и релак и смуз в блендере, но работать с ними реально не удобно + они игнорят привязку по полику. Хотелось бы увидеть стандартную релакс кисть, как в майке, максе и тд, что бы провел быстро и красота

Цитата KasAndrr:
Может кто встречал аддон, который добавляет удобный инструмент для релакса сетки во время ретопа? Видел там есть и релак и смуз в блендере, но работать с ними реально не удобно + они игнорят привязку по полику. Хотелось бы увидеть стандартную релакс кисть, как в майке, максе и тд, что бы провел быстро и красота

Нашел такой инструмент в RetopoFlow, не совсем удобно каждый раз грузить этот аддон, но уже хоть что то

На сайте c 25.02.2009
Сообщений: 2760
Липецк
Цитата orkin.dmitry:
https://www.youtube.com/watch?v=RRbc4HJ4qJA& ; ;ab_channel=EditMood

ещё есть "File->Clean Up" и там разные вариации.
На сайте c 08.12.2009
Сообщений: 653
Воронеж
Читают эту тему: