Блендер

Автор
Сообщение
На сайте c 27.07.2016
Сообщений: 1567
Красноярск
Цитата Kaiwas:
вроде в Nпанели вкладка view. там clip start. Но если вид из камеры- то он его крутить надо в настройке камеры

о спасибо ! как раз из камеры я нашёл сразу, с перспективой были проблемы ) ... плюсы кончились (

На сайте c 25.02.2009
Сообщений: 2764
Липецк
Цитата StunBreaker:
плюсы кончились (

можно беречь их для других тем. мне на них всё равно. К томуже "Спасибо" куда лучше )

На сайте c 27.07.2016
Сообщений: 1567
Красноярск
в довес сразу ещё один вопрос, когда я создаю Light Area - есть ли какой-то вариант отображать его на рендере? Он как бы светит - но сам эмитир не виден при этом.. )
На сайте c 27.04.2016
Сообщений: 2234

PetrT

Вот думаю попробовать. Цены на них дешевые а карту задействовать хочется чтобы не пылилась.

Цитата Kaiwas:
Пабло жжот

жестячок))

На сайте c 25.02.2009
Сообщений: 2764
Липецк
Цитата StunBreaker:
Он как бы светит - но сам эмитир не виден при этом.. )

не нашёл такой возможности.как вариант использвать плоскость с эмитером. на задник можно через бэкфейсинг ноду назначить черный не светящийся вариант.

Но со всеми вытекающими (где нужно скрывать из видимости, где ненужно - открывать).

+ не знаю что там со скоростью и шумами будет.

Цитата Zolty:
Вот думаю попробовать.

ну а в чем сложность-то? вроде только переткнуть вывод на монитор чтоб не от видюхи, а от материнки.

не получается - возвращаем всё взад. 5 минут )))

На сайте c 27.07.2016
Сообщений: 1567
Красноярск

Zolty пока что не стабильно, не умеет использовать более 4гиг памяти.. хотя работаю на 2x1080 (8 гиг) плевать ему, упирается в 4 и отказывается (

при этом заметил странность, не соответсвуют сэмплы по качеству - на (E-Cycles). Может и в обычных так же.

(например на CPU при 128 Samples рендерит так же, как на GPU в 256 сэмлов).. с учётом их разработок надеюсь исправят, ибо нет смысла юзать квадры по 16 гиг (

На сайте c 25.02.2009
Сообщений: 2764
Липецк
Хотя может я не понимаю что именно нужно получить. Я просто такой схемой разгрузил вьюпорт, чтобы можно было работать пока рендерится. Рендерю всё равно на одной видеокарте
На сайте c 27.07.2016
Сообщений: 1567
Красноярск
Цитата Kaiwas:
не нашёл такой возможности.как вариант использвать плоскость с эмитером. на задник можно через бэкфейсинг ноду назначить черный не светящийся вариант.

Цитата Kaiwas:
+ не знаю что там со скоростью и шумами будет.

такой кастыль пока что и юзаю.. основной свет идёт от LightArea, а под него кладу Plane с лёгким эмитиром..

Светить самим материалом не вариант (дикий шум просто)... пока что только октан светит эмитиром в идеале без шумов + AI вычислялки (возможно и FStorm затащит не юзал его 100 лет)

На сайте c 25.02.2009
Сообщений: 2764
Липецк
Цитата StunBreaker:
Светить самим материалом не вариант (дикий шум просто)

можно попробовать исключить ненужные лучи нодой лайт паф. Но да... костыль

Цитата StunBreaker:
Светить самим материалом не вариант (дикий шум просто).

хех. подсказали чит.

Поставить перед камерой плоскость с glass с ior=1 или рефракшн (в режиме шарп самое экономное)  )))

На сайте c 27.07.2016
Сообщений: 1567
Красноярск
Kaiwas хотя знаете, только что в другой сцене с другим уже случаем пробую светить эмитиром - выглядит весьма хорошо.. нет таких шумов как в прошлый раз их в принципе вообще нет. ) буду тестировать дальше (где именно они полезут)
На сайте c 25.02.2009
Сообщений: 2764
Липецк
Цитата StunBreaker:
(где именно они полезут)

если сильно шумно - то нодой лайт паф можно попробовать убрать ненужные лучи.

На сайте c 27.07.2016
Сообщений: 1567
Красноярск
Цитата Kaiwas:
если сильно шумно - то нодой лайт паф можно попробовать убрать ненужные лучи.

её прикручивать к материалу эмитира ? или это на геометрию которая шумит?

На сайте c 25.02.2009
Сообщений: 2764
Липецк

к геометрии.

ноды и для светильников можно пользовать, но не знаю есть ли смысл.

На сайте c 27.07.2016
Сообщений: 1567
Красноярск

Цитата Kaiwas:
к геометрии. ноды и для светильников можно пользовать, но не знаю есть ли смысл.

понял спасибо, буду проверять )

надоем чую я в этой ветке вам ))

Есть у меня в общем коллекция с сотнями объектов, тыкаю я во вьюпорте в объект, как быстро перейти к нему в этом списке объектов не таская ползунок в поиске его ? ) 

На сайте c 25.02.2009
Сообщений: 2764
Липецк
так же как и в 3д-виде. навести на аутлайнер и точка на нумпаде
На сайте c 27.07.2016
Сообщений: 1567
Красноярск
Цитата Kaiwas:
так же как и в 3д-виде. точка на нумпаде

о фЕ ге ть ) спасибо!

Kaiwas

и последний вопрос на сегодня (лимит исчерпан)  :D

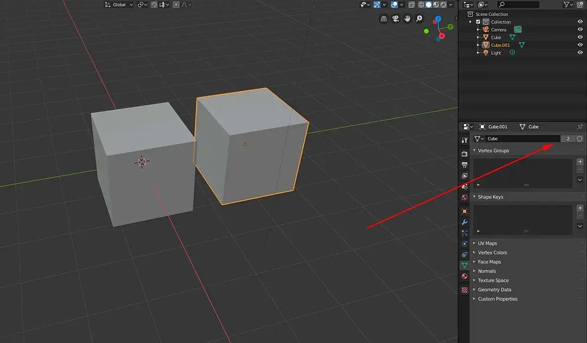
сделал я по Alt+D инстансы, хочу к нескольким применить другой материал - как сделать эти объекты уникальными? хотябы отвязать связь с материалом.. меняя на одном - меняется на всех )

На сайте c 25.02.2009
Сообщений: 2764
Липецк

тут потыкать (хоткей не знаю).

ВРоде можно сделать чтобы геометрия так и осталась привязаной, а материаллы менялись. Вощм поэксперементируйте

На сайте c 27.04.2016
Сообщений: 2234

На сайте c 27.07.2016
Сообщений: 1567
Красноярск
Цитата Kaiwas:
ВРоде можно сделать чтобы геометрия так и осталась привязаной, а материаллы менялись. Вощм поэксперементируйте

ну это самое оно то что нужно ! ) клёво, от души!

На сайте c 27.04.2016
Сообщений: 2234

Kaiwas

О,я такого не знал

Читают эту тему: