Блендер

Автор
Сообщение
На сайте c 27.07.2016
Сообщений: 1567
Красноярск
Цитата Kaiwas:
ВРоде можно сделать чтобы геометрия так и осталась привязаной, а материаллы менялись. Вощм поэксперементируйте

странно, не сработало.. видимо я втупил где-то. Пробовал и материал просто оторвать, и объект в целом.. не отвязывается. Подтверждать действие случаем не нужно как-нибудь? типо нажать Enter.. ))

вариант с Zolty сработал. )

На сайте c 25.02.2009
Сообщений: 2764
Липецк
Цитата StunBreaker:
Подтверждать действие случаем не нужно как-нибудь? типо нажать Enter.. ))

там когда выбираешь - выскакивает меню. и ещё слева внизу панель с настройками

На сайте c 27.04.2016
Сообщений: 2234
Цитата StunBreaker:
вариант с Zolty сработал. )

Ну это ты инстанс снял в полностью с объекта

На сайте c 25.02.2009
Сообщений: 2764
Липецк

Проверил. Фича с оторванным матом, но с привязаннйо геометрией не подтвердилась.

Извиняюсь за дезу. Фик знает что там занчит этот "материал" в списке

но мы помним про CTR+L

Поправился - не катит
На сайте c 27.07.2016
Сообщений: 1567
Красноярск
Цитата Zolty:
Ну это ты инстанс снял в полностью с объекта

ну да не совсем то что хотелось, но как вариант, чтоб ехать дальше, можно юзать ))

На сайте c 13.05.2014
Сообщений: 561

Я еще упомяну такую штуку, как линк коллекций (не самих объектов, а именно коллекций).При работе над большой сценой, для быстродействия и чистоты аутлайнера, будет разумным создавать файл или файлы с коллекциями. И потом линковать эти коллекции в сцену. Редактировать группы и геометрию нельзя, т.к. это просто ссылки, но можно производить трансформации.

На сайте c 19.10.2017
Сообщений: 683
В далекой далекой Галактике

Цитата StunBreaker:
и последний вопрос на сегодня (лимит исчерпан) :D сделал я по Alt+D инстансы, хочу к нескольким применить другой материал - как сделать эти объекты уникальными? хотябы отвязать связь с материалом.. меняя на одном - меняется на всех )

один из вариантов

назначать материал не на Data  а на  Object в меню материалов

На сайте c 27.07.2016
Сообщений: 1567
Красноярск
Цитата PetrT:
один из вариантов назначать материал не на Data  а на  Object в меню материалов

о спасибо, сейчас гляну.. )

На сайте c 27.04.2016
Сообщений: 2234

Цитата PetrT:

Цитата StunBreaker:
и последний вопрос на сегодня (лимит исчерпан) :D сделал я по Alt+D инстансы, хочу к нескольким применить другой материал - как сделать эти объекты уникальными? хотябы отвязать связь с материалом.. меняя на одном - меняется на всех )

один из вариантов

назначать материал не на Data  а на  Object в меню материалов

Работает)) ++

На сайте c 19.10.2017
Сообщений: 683
В далекой далекой Галактике
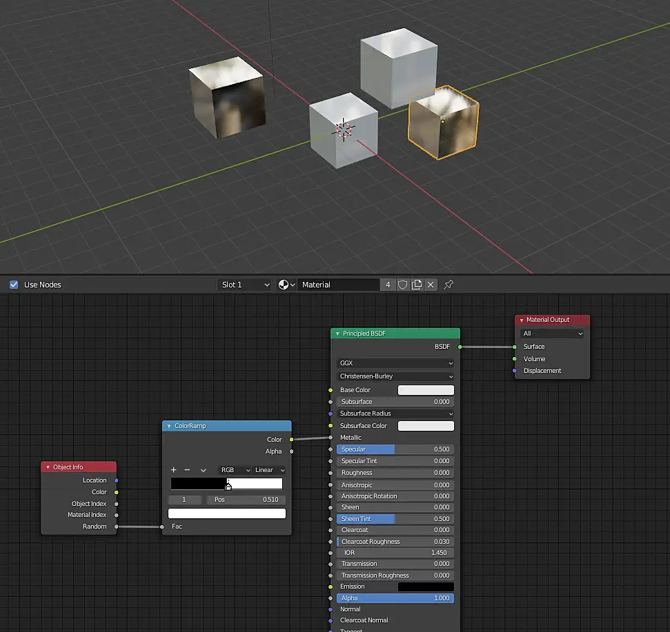
второй вариант

3 инстанса один материал  и нода рандом
На сайте c 27.04.2016
Сообщений: 2234

PetrT

продолжай))

На сайте c 25.02.2009
Сообщений: 2764
Липецк
Цитата Zolty:
продолжай))

это же можно делать и для объектов (не инстансов). просто рандом поменять на обжект индекс. Юзаю эту фичу иногда.

Колор рамп можно такой например, чтоб не ограничивать себя в цветах )

На сайте c 19.10.2017
Сообщений: 683
В далекой далекой Галактике

да вроде все

просто рандом поменять на обжект индекс.

   можно вроде и не менять просто материал один

На сайте c 27.07.2016
Сообщений: 1567
Красноярск

я тут ещё одну штуку открыл, посмотрев на всё это )

не даёт вставить ссылку с видео. тут лежит

На сайте c 25.02.2009
Сообщений: 2764
Липецк
ну да ) шаманить можно таким рецептом. например когда лень маты зановесок переназначать. объединяешь их по помещениям, и оно рандомные текстуры накладывает (смотря как намутить рецепт)
На сайте c 19.10.2017
Сообщений: 683
В далекой далекой Галактике
а вот так не проще?

На сайте c 27.07.2016
Сообщений: 1567
Красноярск
Цитата PetrT:
а вот так не проще?

дак я там на видео имел ввиду смена самих шейдеров, а не смена свойств у одного ) 

p.s. при этом сам mixshader не смешивает эти шейдеры, а разделяет между собой, видно что цвета не смешиваются, и Metalic со Specular аналогично.

На сайте c 25.02.2009
Сообщений: 2764
Липецк
Там ещё сейчас нода появилась конвертер - map range и можно очень годный рандом миксовать. прокачали математику
На сайте c 13.05.2014
Сообщений: 561
Ультра мега неочевидная вещь. Если навести курсор мыши на цвет и нажать E, то появится пипетка! smiley-good.gif
На сайте c 08.02.2013
Сообщений: 79
Тамбовская область

возвращаясь к разговору о светящихся плейнах...

всегда были сомнения по поводу использования ноды Light Path в материале, я немного потестил и эти сомнения подтвердил, он слегка замедляет рендер, хотя как мне казалось должно быть наоборот.

эталон, где всё по дефолту, светящийся мат на кубике и отражающий на плейне, 108 секунд +- секунда при нескольких прогонах:

тест с нодой Light Path, 116 секунд +- секунда, это где-то +7% ко времени рендера:

тест без ноды Light Path, но с отключением Ray Visibility у самого объекта, а не из материала, 78 секунд, почти на 28% быстрее... если я конечно всё правильно посчитал:

на комплексной сцене конечно разница может быть незначительной, но всё же

!!!   PS: а, блин... я не правильно смешивал

попробовал смешать по-другому, смешал с пустым шейдером, получилось 90 секунд:

на 17% быстрее оригинала, но все равно немного медленнее, чем с отключением Ray Visibility у объекта

Читают эту тему: