Как сделать отверстия по кругам с одинаковым расстоянием в Блендер?

Автор
Сообщение
На сайте c 12.01.2010
Сообщений: 49
Киев

На сайте c 01.02.2017
Сообщений: 111
Волгоград

Привет!

  1. Текстурой (материалом)
  2. Геометрией, так поверхность плоская, лишние полики, вершины сколлапсить. Подойдет в данном случает булеан.
На сайте c 12.01.2010
Сообщений: 49
Киев
Цитата xabivlg:

Привет!

  1. Текстурой (материалом)
  2. Геометрией, так поверхность плоская, лишние полики, вершины сколлапсить. Подойдет в данном случает булеан.

булеаном возможно. а как расположить цилиндры с одинаковым расстоянием на каждом кругу с разным диаметром??

На сайте c 28.01.2020
Сообщений: 334

булеаном возможно. а как расположить цилиндры с одинаковым расстоянием на каждом кругу с разным диаметром??

Рэилклон, скаттер любой?

На сайте c 25.02.2009
Сообщений: 2760
Липецк

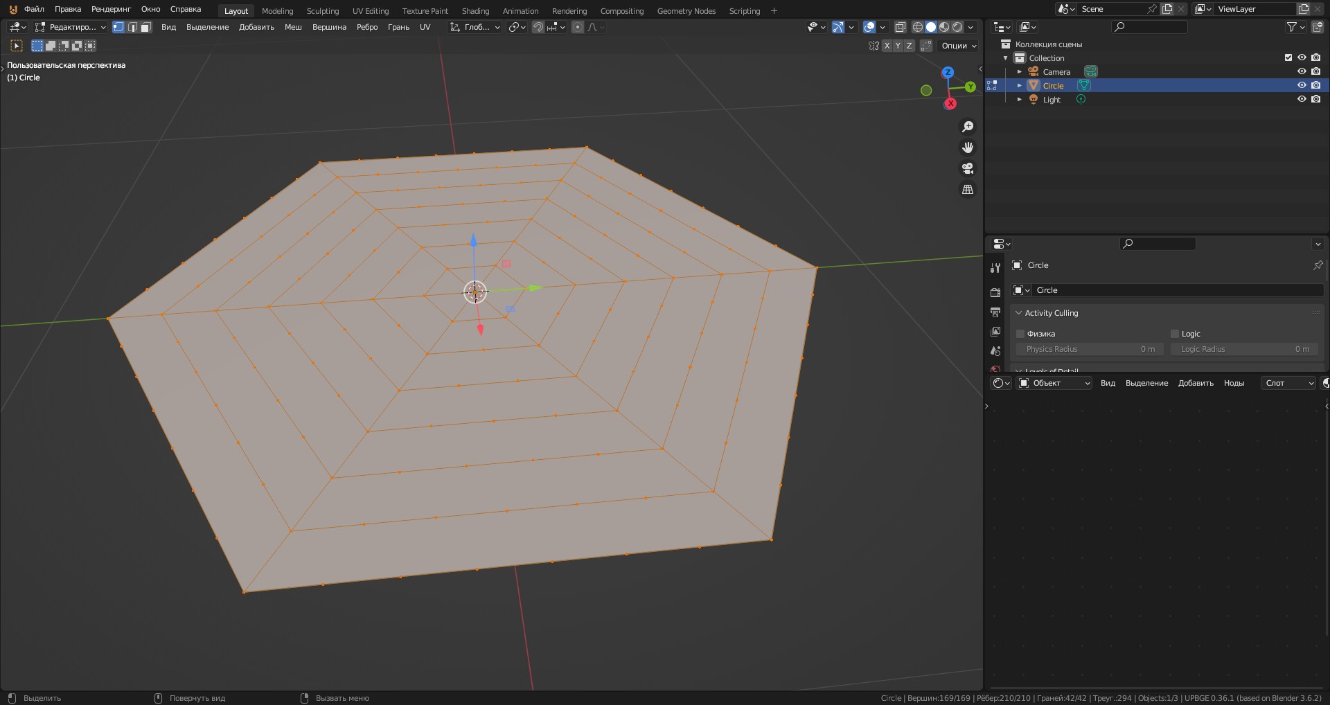
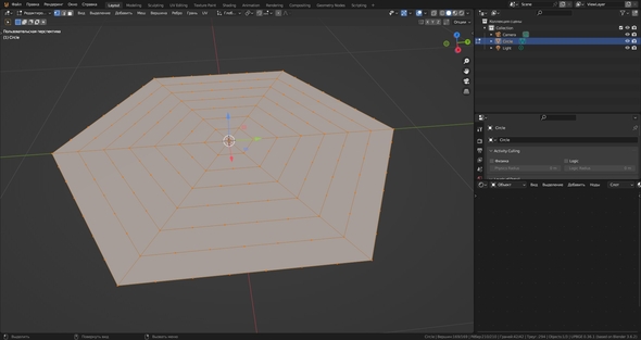
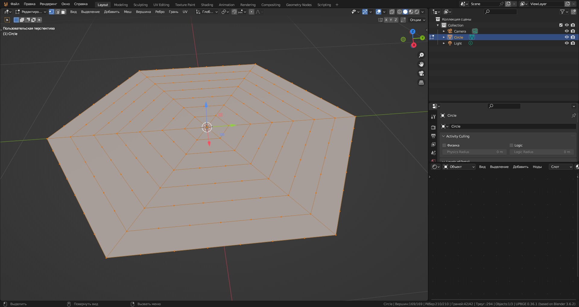
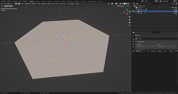
Возможный вариант с икосферой и бевелом вершин.

https://disk.yandex.ru/i/S4CWRlyijiBPHA 

Может быть аддон tissue поможет 

https://github.com/alessandro-zomparelli/tissue 

МОжет быть геоноды или ещё что-нибудь.

Но с икосферой быстрее и проще всего )

На сайте c 01.02.2017
Сообщений: 111
Волгоград
Цитата MohBat:
Цитата xabivlg:

Привет!

  1. Текстурой (материалом)
  2. Геометрией, так поверхность плоская, лишние полики, вершины сколлапсить. Подойдет в данном случает булеан.

булеаном возможно. а как расположить цилиндры с одинаковым расстоянием на каждом кругу с разным диаметром??

Круговой массив, изучите инструмент модификатор array. 

На сайте c 06.05.2014
Сообщений: 4330
Краснодар

xabivlg, его нет в блендере)

На сайте c 06.08.2022
Сообщений: 42

это же обычная геометрия- просто рисуете сплайнами - вроде бы все максимально просто -  сперва проанализируйте свой референс

у вас по должно получиться 9 окружностей на каждой точек кратно 6

плейн 9х9 - для равных расстояний - по нему рисуете окружности - 9 штук

на каждой окружности делаете нужное кол-во точек - т.е. кратно 6 от центра к краю

нормаллйз дает возможность задать их колво

по точкам ставите свои отверстия

как сделать все тоже в блендере я хз но начертить паттерн можно в любой проге - хоть в автокаде хоть в илюстраторе - да много програм справятся с этой задачей

еще вариант - взять уже готовый паттерн

На сайте c 10.03.2024
Сообщений: 423

Цитата vlakodlakus:
это же обычная геометрия- просто рисуете сплайнами - вроде бы все максимально просто -  сперва проанализируйте свой референс

Отставить сплайны, отставить булианы, это блендер, тут все проще, А вот проанализировать это точно нужно. простой полимоделинг 5 минут вместе с созданием скринов. Но по сути всё что сказал предыдущий оратор верно только без сплайнов и булеанов.Сразу непосредственно с сеткой работаем.

ну по хорошему как то так

Цитата shinodem:
xabivlg, его нет в блендере)

Есть. И можно по окружности

На сайте c 11.07.2009
Сообщений: 1724

В максе это проще . И с возможностью редактирования на любом этапе . А вы просто геометрией долбите . Поменяйте количество отверстий на 3 радиусе  И что заново делать ?  Блендер блендер  ..

На сайте c 05.03.2011
Сообщений: 2571
Krasnodar
Предупреждение

повежливее

Дата выдачи:
05.05.2026 01:02:03

Действует до:
19.05.2026 00:00:00
Цитата александр...:

В максе это проще . И с возможностью редактирования на любом этапе . А вы просто геометрией долбите . Поменяйте количество отверстий на 3 радиусе  И что заново делать ?  Блендер блендер  ..

Сиди и меняй отверстия до конца жизни, дурачек)

На сайте c 11.07.2009
Сообщений: 1724
Цитата Quasar:
Сиди и меняй отверстия до конца жизни, дурачек)

А вот это переход на личности . Модераторы обратите внимание на персонажа 

На сайте c 25.02.2009
Сообщений: 2760
Липецк
Цитата александр...:
В максе это проще

в максе проще - потому что "вам" привычнее.  Не надоели эти холивары "что лучше?"

Ну спросил человек про блендер - его право.

А если уж речь заходит про параметрику - то тут копать геоноды тогда. Можно такие дуршлаги пачками стряпать в промышленных масштабах и каждый будет разный.

UPD/ Варианты в блендер есть ещё. Но у каждого свои плюсо-минусы.

На сайте c 28.01.2020
Сообщений: 334

Юзеры блендера как владельцы китайских машин. Надо всем доказать, что блендер такой же нормальный софт, как и остальные(никто не спрашивал)

На сайте c 08.02.2013
Сообщений: 80
Тамбовская область

если прям очень хочется процедурно подвигать дырками то могу скинуть заготовку)

https://disk.yandex.ru/d/u5rVYybwuJKr0g 

можно поковыряться, понять принцип и адаптировать под свои нужды

На сайте c 06.08.2022
Сообщений: 42
Цитата NeverExisted:
если прям очень хочется процедурно подвигать дырками то могу скинуть заготовку

теперь хочу такое в максе ))

На сайте c 08.02.2013
Сообщений: 80
Тамбовская область
Цитата vlakodlakus:
Цитата NeverExisted:
если прям очень хочется процедурно подвигать дырками то могу скинуть заготовку

теперь хочу такое в максе ))

Оно сделано как раз по тому принципу, что ты и описал: создание сплайнов-окружностей, нормализация всех окружностей на заданную длину сегмента (расстояние между точками), и наконец спавн отверстий в точках нормализованного сплайна, просто засунуто всё в один граф
В максе есть MCG (Max Creation Graph), возможно там можно сделать что то похожее, но я не знаком с этим инструментом, не могу утверждать

На сайте c 11.07.2009
Сообщений: 1724
Цитата vlakodlakus:
Цитата NeverExisted:
если прям очень хочется процедурно подвигать дырками то могу скинуть заготовку

теперь хочу такое в максе ))

На сайте c 10.03.2024
Сообщений: 423
Цитата александр...:
В максе это проще .
Цитата Khininalexandr:
Юзеры блендера как владельцы китайских машин. Надо всем доказать,

Да, Да это блендерисы доказывают, и устраивают холивары. Если что вопрос, был по блендер. При чём тут макс?

Цитата александр...:
И с возможностью редактирования на любом этапе . А вы просто геометрией долбите . Поменяйте количество отверстий на 3 радиусе  И что заново делать ?

Вам ниже показали процедурный вариант. Но в большинстве случаев, нужен конкретный объект, точь в точь, а не заготовка под всё на свете. И его как раз легче, быстрее, точнее задолбить тупо геометрией. И на каждый процедурный вариант всегда найдётся случай, не предусмотренный этой процедурой.

На сайте c 25.02.2009
Сообщений: 2760
Липецк
Цитата Khininalexandr:
как и остальные(никто не спрашивал)

А теперь подумайте на секундочку кто в этой теме залётный 😀

При чём тут доказывание, если был конкретный вопрос по конкретному софту?

Может быть это "максистам" нужно доказать, что их софт всё ещё способен на что-то? Так что... это работает в обе стороны.

Сраться на тему программ это вобще что-то из прошлого, когда мы все были молодыми и глупыми. Авось уже не детсад.

Рецепты из стороннего софта это не плохо, но не с посылом что "там лучше", а просто для сравнения. К тому же бывают и общие рецепты, которые в общем-то сработают везде.

Читают эту тему: