По Maya отдельного раздела на ресурсе нет. Незначительное количество фрагментарных тем хаотично разбросано по форуму. Предлагаю провести кодификацию вопросов, возникающих у новичков (и не только), в рамках данной ветки.
Ну и начну я...
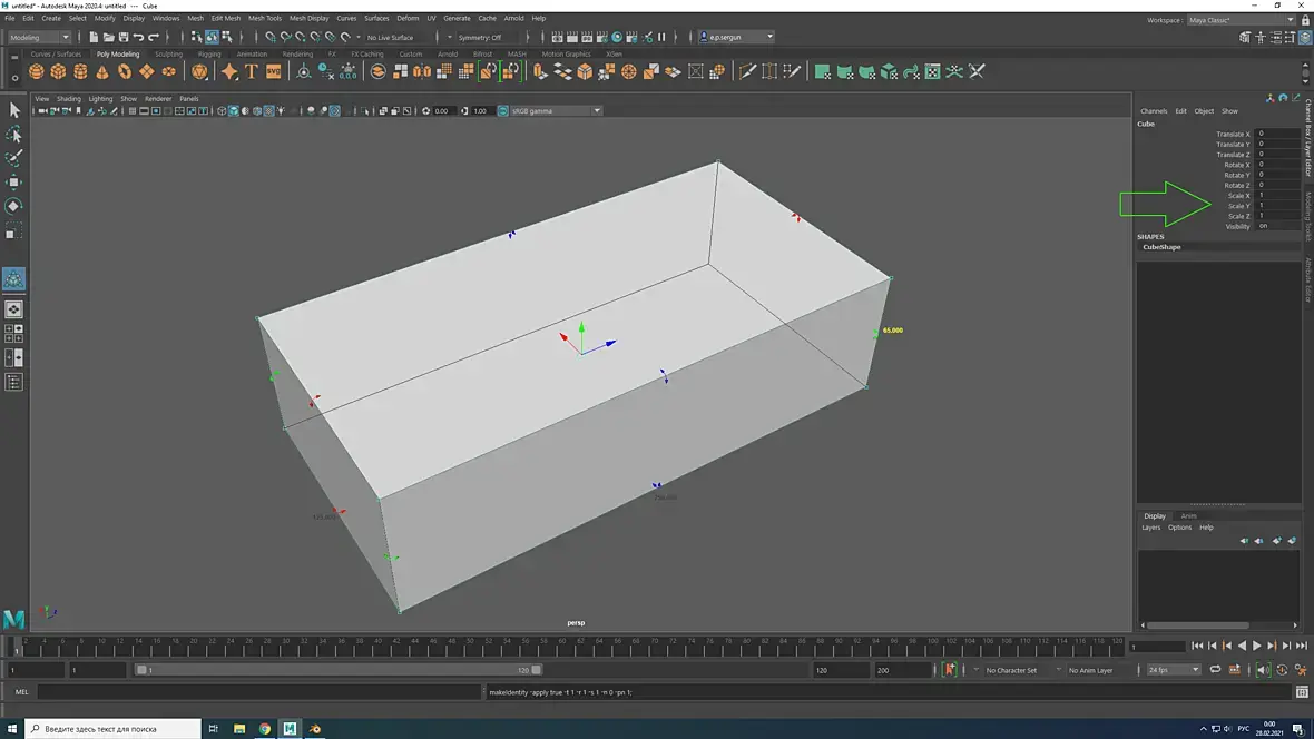
Как известно, Maya позволяет задавать рабочие единицы измерения в миллиметрах, сантиметрах, метрах, дюймах, футах и ярдах. Так, на скриншоте мы видим зеленый кирпич, созданный, в Maya, и красный кирпич, созданный с теми же физическими параметрами в Blender и импортированный в Maya посредством FBX:

Кирпичи одинаковые по размеру. Следовательно, перенос геометрии осуществлен успешно. Это означает, например, что если рендеринг персонажной анимации планируется в Maya на Arnold GPU или Redshift, то совсем не обязательно моделировать в Maya объекты обстановки. Да и сам персонаж может быть смоделирован в Blender, а риг сделан в Maya.
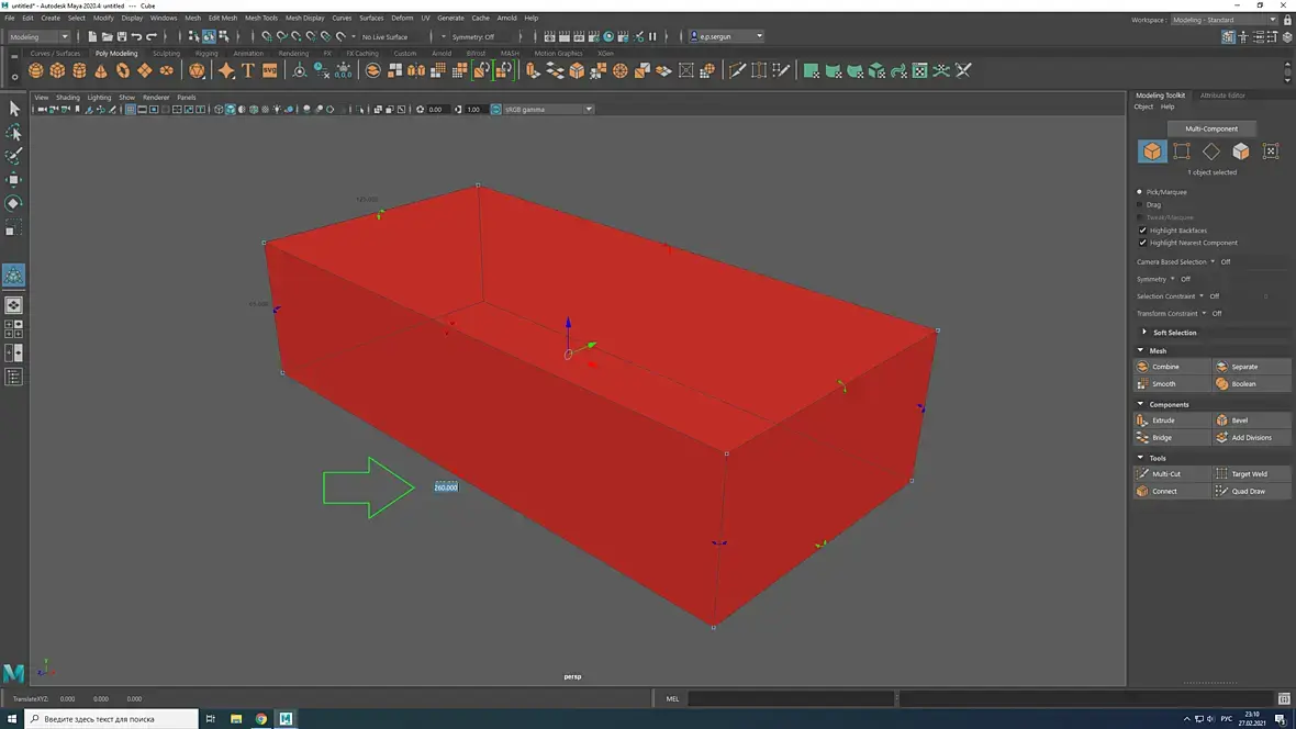
Однако проблема состоит в том (возможно, это не проблема Maya, а мое незнание этой программы как неофита), что, если бы не расположенный рядом зеленый кирпич с заведомо известным размером, то невозможно было бы догадаться, имеет ли красный кирпич правильный физический размер, или нет. Потому что нажав на него, мы не увидим вкладки IMPUTS с соответствующими показателями ширины, высоты и глубины, зато мы видим сбивающий с толку scale 100:

Но, как выяснилось, это никак не связано с Blender. Я скачал первую попавшуюся модель в FBX (причем 2021 года) с другого стока и получил то же самое:

Т.е. можно "играться масштабом" относительно Эйфелевой башни в сцене или соседского кота Васьки, но каковы реальные физические размеры этого меша - тайна, покрытая мраком.
Можно, конечно, замерить кота Ваську, сделанного в Мае, потом найти в интернете физические размеры этого автомобиля. Затем "нарезать" с помощью дубликатов кота некое подобие метрической линейки соответствующего размера и затем под нее "подогнать" scale автомобиля. Ну то есть создать "зеленый кирпич" с размерами автомобиля :)
Напротив, Блендер всегда показывает физические размеры импортированного FBX-объекта в заданных единицах измерения. Нередко масштаб объекта отражается неправильно (в том числе из-за использования доисторического софта "разработчиками"), но, по крайней мере, мы всегда можем изменять его до такой степени, пока один из параметров автомобиля (ширина, высота, глубина) не окажется соответствующим заводскому параметру (придется загуглить):

Maya эти параметры не отражает, но я надеюсь, что я просто плохо разобрался в теме.
Ну так есть ли такая проблема в Maya? Как можно увидеть размеры меша, импортированного посредством FBX?