MAYA: разные вопросы

Автор
Сообщение
На сайте c 09.04.2013
Сообщений: 1384
столица мира

скорее всего родительский объект или группа этой фигуры изначально отскалирована в какой-то оси, сделайте freeze transformations родительскому объекту или сделайте Unparent (shift+P) фигуре.

как-то так происходит.

На сайте c 31.10.2009
Сообщений: 89
Из точки А

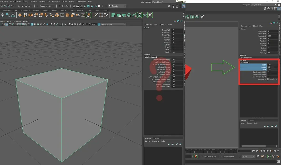
Ребята привет! Подскажите плиз, как вызвать вкладку INPUTS с размерами и сабдивами как у коллеги?

На сайте c 09.04.2013
Сообщений: 1384
столица мира

при создании фигур  эту кнопку пока не выключайте. 

На сайте c 07.06.2011
Сообщений: 244
Новороссийск, Россия
Если честно я в шоке от тем на 3ddd ру, я захожу поржать в ветку блендера где 1000 страниц люди обсуждают как плинтус сделать процедурный или тумбочку затекстурить как то по особенному, увидел тему про майку в предверии Аватара думаю полюбому что то мощное... Масштаб FBX, как узнать масштаб FBX???????? Мое мнение такое, пока человек, занимающийся творчеством, человек с абстрактным мышлением не догонит что все эти софтины это холст на котором важно уметь правильно двигать кистями а не сидеть годами разбираться как кубик из одного софта в другой перетащить с реальными размерами) пока такой человек не поймет как в голове у себя видеть полную картину форму, композицию, вообще нафиг 3д, VFX и вообще все что с этим связано) ну рили, серьезно?? Это так важно вам перетащить объект с одного софта в другой с реальными размерами? Да подгони ты на глаз через 2 недели твой глазомер сам будет уже интуитивно это все определять, можно конечно все инструментами делать коих в майя где то в четыреста пятьдесят миллионов больше чем в новорожденном блендоре, но эта песня не о том... это просто математическая лопата на которую очень долго придется наступать и тормозиться на ней.. Художники масштаб определяют по карандашу, закрывая один глаз и рисуют шедевры, какой блин FBX)))) какие скейлы)
На сайте c 31.10.2009
Сообщений: 89
Из точки А
Цитата m1dn1ght:

при создании фигур  эту кнопку пока не выключайте. 

Да! Спасибо. Работает!

На сайте c 28.04.2020
Сообщений: 42
Санкт-Петербург
Цитата TimNik:
Outliner  с этим объектом покажите

Спасибо. как то неожиданно само наладилось. Зашел - вышел, стало нормально.

Активность: 0
На сайте c 08.04.2021
Сообщений: 1
Королёв

Ребята, Хелп!!! Работаю  В СLO3d. Сейчас стоит задача переодеть аватара созданного в 3d MAYA в одежду из CLO, наложить на нее те-же текстуры, чтоб выглядели так-же как в CLO. И сделать его прокрутку на прозрачном фоне.

Срочность как всегда - вчера. А я только только первые шаги в Maya делаю.

Или может есть способ проще? Перенести аватара из Maya в CLO правда тут тоже есть опасения что не загрузятся правильно текстуры аватара.

Переносила одежду и текстуры из CLO в Daz studio, полагаю в майе подобный принцип... Но я даже не понимаю какие "кнопки" там жать и куда тектруры вставлять.

На сайте c 12.02.2017
Сообщений: 181
Занят на проекте
Быстрее и проще будет в Marmoset Toolbag сделать turntable на прозрачном фоне. Там и материалы имеются с готовыми настройками, только текстуры добавьте. За вечер эту программу освоить можно.
Активность: 0
На сайте c 03.01.2012
Сообщений: 11
не могу одинаково назвать меш и его нод шейдера, надо бы в hypershade найти дубликат/удалить, но такого нет. есть только такое название меша. С остальными вышло, с этим никак, цифру добавляет в конце, как избавиться?
На сайте c 25.02.2009
Сообщений: 2326
Kyiv
Цитата mumum:
не могу одинаково назвать меш и его нод шейдера, надо бы в hypershade найти дубликат/удалить, но такого нет. есть только такое название меша. С остальными вышло, с этим никак, цифру добавляет в конце, как избавиться?

В мае нельзя давать одинаковые названия, даже если это материал и меш. Добавьте префикс к материалу "М_*" например. 

На сайте c 10.11.2009
Сообщений: 1471
Н.Новгород
В гипершейде через ПКМ есть ренейм у любого шейдера. Для мешей и всевозможных иерархий есть Виндоу  - Неймспейс Эдитор. Для избавления от префикса по дефолту - модифай - префикс. Предположу, что добавляет по причине того, что вы назначаете новое имя не на шейдинг группу. Майка добавляет цифру, когда уже есть объект с таким именем (что логично).
Активность: 0
На сайте c 03.01.2012
Сообщений: 11
всем извините, думал одинаковые, действительно разные в других мешах, несущественный вопрос, люблю порядок, всё ок
На сайте c 18.01.2021
Сообщений: 24
Ребята, спасайте
Стоит задача сделать брызги воды, или просто объем расплескавшейся воды, застывшей в воздухе.Но сделать это нужно МЭШЕМ
Пробовал сделать через nParticles, Bifrost, но ничего не получилось 
У меня даже частицы/флюиды не конвертились в полигоны.
Подскажите как это сделать, или скажите в каком другом софте это прям 100про можно сделать?
На сайте c 07.06.2011
Сообщений: 244
Новороссийск, Россия
Цитата Bewel me,Senpai!:
Ребята, спасайте
Стоит задача сделать брызги воды, или просто объем расплескавшейся воды, застывшей в воздухе.Но сделать это нужно МЭШЕМ
Пробовал сделать через nParticles, Bifrost, но ничего не получилось 
У меня даже частицы/флюиды не конвертились в полигоны.
Подскажите как это сделать, или скажите в каком другом софте это прям 100про можно сделать?

В майке можно это сделать, nParticles конвертятся в меш на изи) для того что бы сделать брызги желательно сначала создать какой то резервуар ( потом его можно скрыть) наполнить его nПартиклами, я думаю вы знаете как это сделать) потом создать чуть выше объект сферу например накинуть на нее гравитацию и Passive collider вроде, или Актив, точно не помню методом пробы попробуйте и все, он упадет в резервуар с партиклами которые уже сконверчены в меш и будут вам брызги) 

На сайте c 18.01.2021
Сообщений: 24
Цитата sanyafrag:
Цитата Bewel me,Senpai!:
Ребята, спасайте
Стоит задача сделать брызги воды, или просто объем расплескавшейся воды, застывшей в воздухе.Но сделать это нужно МЭШЕМ
Пробовал сделать через nParticles, Bifrost, но ничего не получилось 
У меня даже частицы/флюиды не конвертились в полигоны.
Подскажите как это сделать, или скажите в каком другом софте это прям 100про можно сделать?

В майке можно это сделать, nParticles конвертятся в меш на изи) для того что бы сделать брызги желательно сначала создать какой то резервуар ( потом его можно скрыть) наполнить его nПартиклами, я думаю вы знаете как это сделать) потом создать чуть выше объект сферу например накинуть на нее гравитацию и Passive collider вроде, или Актив, точно не помню методом пробы попробуйте и все, он упадет в резервуар с партиклами которые уже сконверчены в меш и будут вам брызги) 

Пробовал, но не выходит ничего :(Симуляция не проходит. Сфера проходит через партиклы и не взаимодействует с ними

На сайте c 12.02.2017
Сообщений: 181
Занят на проекте
На сайте c 18.01.2021
Сообщений: 24
Цитата TimNik:

Все, Всем спасибо,Разобрался! С откатом на стоковую версию Маи, видимо в настройках что-то наворотил...

На сайте c 07.06.2011
Сообщений: 244
Новороссийск, Россия
Цитата Bewel me,Senpai!:
Цитата TimNik:

Все, Всем спасибо,Разобрался! С откатом на стоковую версию Маи, видимо в настройках что-то наворотил...

Кстати тоже проверил щас на 22 версии, такая же фигня, проходит сквозь не работает взаимодействие хммм....

На сайте c 18.01.2021
Сообщений: 24

Всем привет, подскажите как вопрос решить. Экспортнул карты из SP в Maya под Vray , но не работает Эммисив карта, хотя коннекты вроде присутсвуют, материал отображается, но не светится:( Так же не отображается Опасити на отдельных элементах. Если регулировать параметр OpacityMap, то прозрачность ложится на весь материал.

Плюс ко всему, в некоторых местах образуются разрезы на геометрии (ПРИ РЕНДЕРЕ), а во вьюпорте все нормально

Спасайте, знатоки и добрые люди!

На сайте c 12.02.2017
Сообщений: 181
Занят на проекте
Гипершейд весь покажите с материалом, сейчас кусочек в котором вообще на опасити пусто.
Читают эту тему: